KiCad文件
全屏
内容介绍
内容介绍
任务介绍
题目要求:设计⼀个锂电池电压和电流监测 PCB 模块
- 电压监测: 0-24V
- 电流监测: 0-3A
- I2C/SPI接⼝输出
- 功率计算功能
- 过压/过流告警
模块介绍
INA226:得捷购买连接INA226AQDGSRQ1 Texas Instruments | 集成电路(IC) | DigiKey
- 双向电流检测 - 支持±36V共模电压范围内的电流测量,通过外部分流电阻检测
- 功率计算 - 内置乘法器可直接计算并报告功率值
- 16位高精度ADC - 提供0.1%的增益误差和10μV偏移电压
- I²C接口 - 标准数字接口,支持多器件地址配置
- 可编程警报输出 - 可设置过流、过压、功率超限等报警阈值
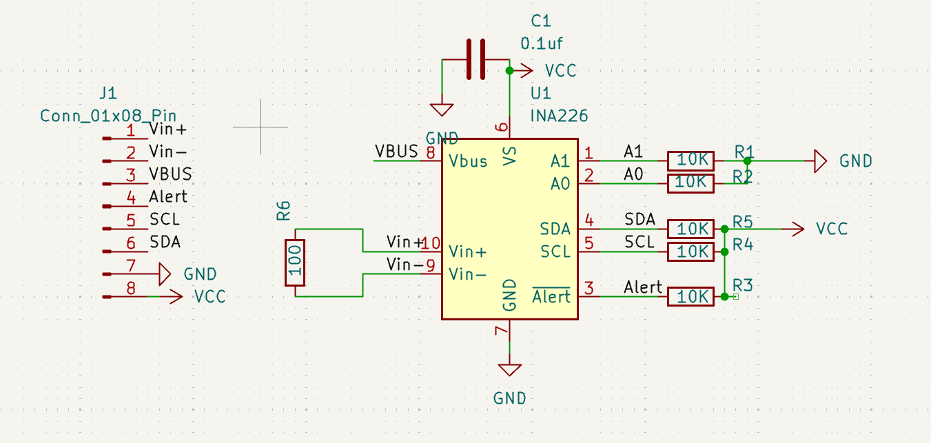
原理图和PCB模块介绍

原理图

PCB

3D效果图
主要性能指标
性能指标 | 参数值 | 单位 | 备注 |
|---|---|---|---|
电源电压范围 | 2.7 - 5.5 | V | 单电源供电 |
共模电压范围 | -0.3 - +36 | V | 独立于电源电压 |
ADC分辨率 | 16 | bit | 可配置转换时间和平均值 |
电流测量误差 | ±0.1 | % | 最大增益误差 (Best) |
偏移电压 | 10 | μV | 最大值 |
偏移电压漂移 | 0.05 | μV/°C | 典型值 |
可编程警报 | 是 | - | 支持过流、过压、功率超限等 |
接口类型 | I²C | - | 兼容标准/快速模式,地址可配置 |
转换速率 | 可配置 | - | 从 140μs 到 8.244ms |
分流电阻支持 | 外部 | - | 根据测量范围选择(通常为 mΩ 级) |
工作温度范围 | -40 - +125 | °C | |
封装 | SOT23-10 | - |
管脚定义
引脚编号 | 引脚名称 | 类型 | 功能描述 |
|---|---|---|---|
1 | VIN+ | 输入 | 总线电压正极输入。连接至待测电源总线的高侧。 |
2 | VIN- | 输入 | 总线电压负极输入。通常与电源地连接。 |
3 | SCL | 输入 | I²C 串行时钟输入。需外接上拉电阻。 |
4 | SDA | 输入/输出 | I²C 串行数据输入/输出。需外接上拉电阻。 |
5 | ALERT | 输出 | 开漏报警输出。当测量值超过编程阈值时触发,需外接上拉电阻。 |
6 | GND | 电源 | 芯片地。必须连接到系统的公共地。 |
7 | SH+ | 输入 | 分流器电压正极输入。连接至分流电阻的高侧(靠近电源侧)。 |
8 | SH- | 输入 | 分流器电压负极输入。连接至分流电阻的低侧(靠近负载侧)。 |
9 | NC | - | 无内部连接。建议将此引脚悬空或接地。 |
10 | VDD | 电源 | 正电源输入(2.7V 至 5.5V)。必须就近连接去耦电容(如100nF)。 |
eZ-PLM上新建物料和项目的截图

物料图

项目图
附件下载
电池检测.kicad_sch
电池检测.kicad_pcb
团队介绍
个人
评论
0 / 100
查看更多
猜你喜欢
2025 Make Blocks阶段1 - 基于INA226的锂电池电压和电流监测模块设计一款基于TI公司INA226芯片的锂电池电压和电流监测模块。
鲜de芒果
391
2025 Make Blocks阶段1 - USB-C接口可调电流锂电池充电模块设计该项目使用了TP4057,DW01A,FS8205A,实现了USB-C接口可调电流锂电池充电模块的设计,它的主要功能为:充电状态指示,可调电流,充电保护。
TetraPak
430
2025 Make Blocks阶段1 -锂电池充电模块设计本人设计了一款基于BQ24610的锂电池充电模块,100ma到1A可调节,带提示灯电路及支持TYPE-C充电。
hongzhou
317