任务介绍
根据2025 Make Blocks第三期任务4,来设计一款IMU模块扩展板,IMU芯片选择ST的LSM6DSO16IS,内置三轴数字加速度计和三轴数字陀螺仪,还包括温度传感器。LSM6DSO16IS内嵌意法半导体的一款新型处理器件ISPU(智能传感器处理单元),支持依赖传感器数据的实时应用。
模块连接和扩展
LSM6DSO16IS芯片一共有14个引脚,其中包含供电和GND,I2C和SPI通信引脚,还包括数字电压、模式选择等外部配置引脚,有INT1和INT2,一个内部中断输出,一个外部中断输入引脚。
使用一个6p2.54mm间距的排针,可兼容4针的OLED屏幕引脚,进行快速连接。使用一个4p2.54mm间距的排针,方便在使用SPI通信时的连接。
原理图的介绍
完整的原理图


H1为6p的2.54mm排针,H2为4p的2.54mm排针,H1兼容OLED屏幕四针插座,H2方便SPI输出时的连接

U1是IMU模块,ST的LSM6DSO16IS,VDD引脚采用10uF和100nF的电容进行滤波

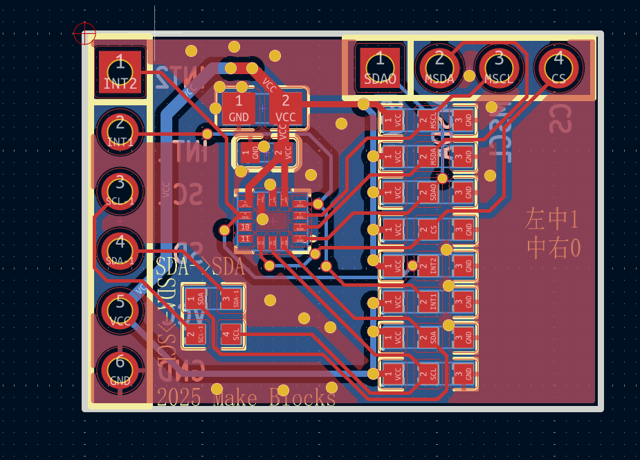
为方便兼容不同的板卡,I2C可通过0603跳线电阻进行连接,更改SDA和SCL方向

所有的数据引脚,均连接到上下拉电阻中,实现三个焊盘选两个,可进行上拉或者下拉的操作
PCB设计介绍
PCB设计选用2层板,进行大面积铺铜
PCB中绘制2025 Make Blocks的文本

电源线采用0.305mm的线宽
其中,上下拉电阻的部分,每个地址引脚使用三个0603焊盘,使用0603电阻只能同时焊接上拉或者下拉,避免出现短路的问题
模块主要性能
传感器功能:满量程加速度范围为±2/±4/±8/±16 g,角速率范围为±125/±250/±500/±1000/±2000 dps
内嵌意法半导体的一款新型处理器件ISPU
嵌入式温度传感器
输出:I2C或者SPI
供电范围:1.71 V to 3.6 V
是否可堆叠使用:可
模块I2C地址:通过SDAO引脚设置
引脚定义

eZ-PLM上新建物料截图
在eZ-PLM中添加IMU芯片LSM6DSO16IS

将PCB工程也上传到网站里,命名来个03,后面还有4期嘿嘿

心得体会
感谢硬禾和得捷举办的活动
有了上次PCF8574AT扩展板的经验,这次弄就快捷很多了