任务介绍
题目要求:设计一款IMU模块
- 设计一款IMU模块,可实现至少三轴的数据检测,例如加速度计、陀螺仪、磁力计等
- 板卡尺寸:小于60mmx40mm
- 包含信号:信号输出口,+3.3V、GND
- 主要器件:需在DigiKey官网上有货且正常售卖
模块介绍
ISM330BX 是由意法半导体(STMicroelectronics)生产的一款高性能惯性测量单元(IMU),集成了三轴加速度计和三轴陀螺仪。以下是关于 ISM330BX 的一些关键特性和应用:
ISM330BX 是由意法半导体(STMicroelectronics)生产的一款高性能惯性测量单元(IMU),集成了三轴加速度计和三轴陀螺仪。它的设计旨在满足各种物联网和可穿戴设备应用ISM330BX 是由意法半导体(STMicroelectronics)生产的高性能惯性测量单元(IMU),它集成了三轴加速度计和三轴陀螺仪。
得捷购买连接:ISM330BXTR STMicroelectronics | 传感器,变送器 | DigiKey
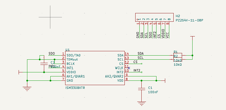
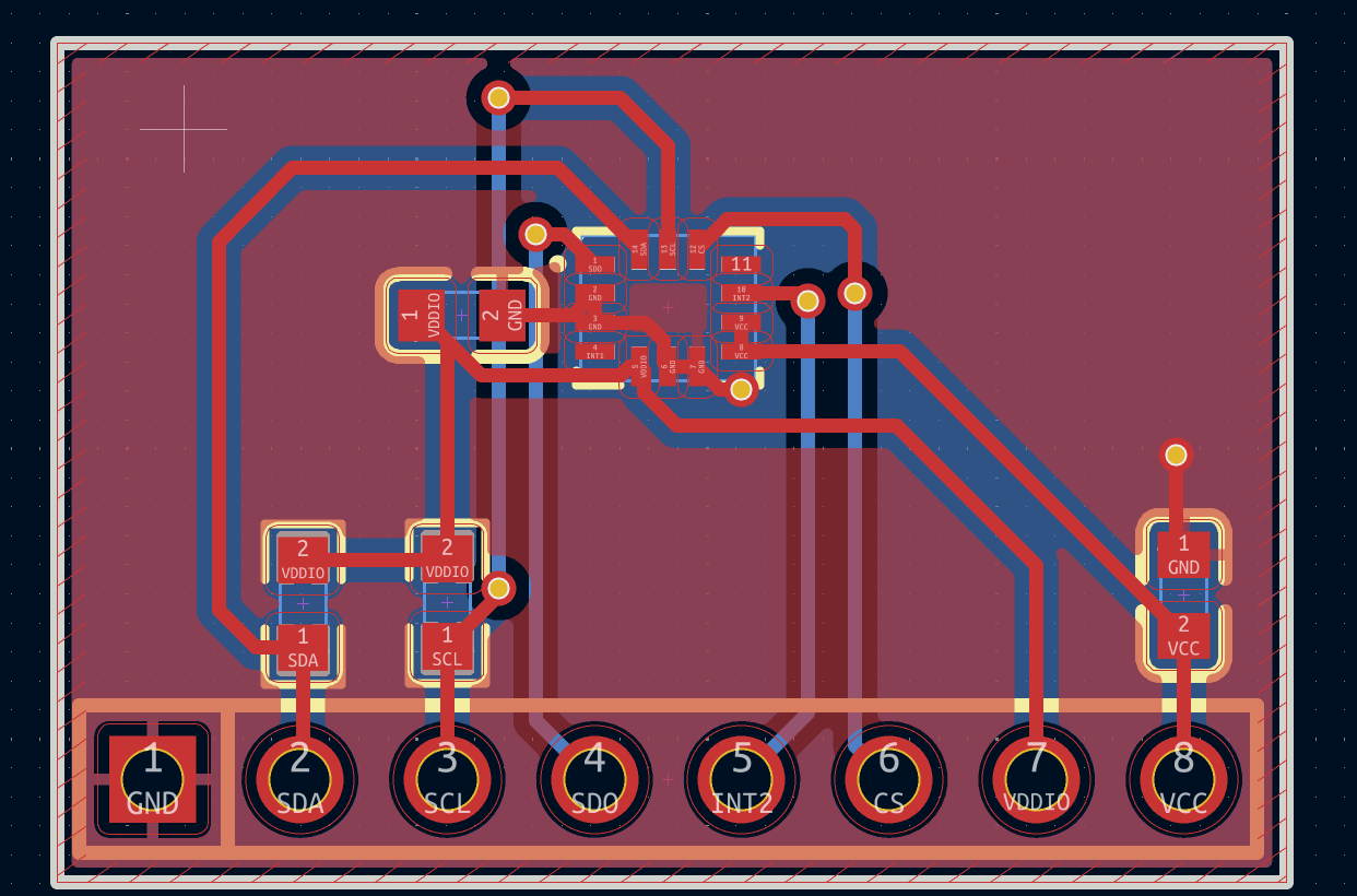
原理图和PCB模块介绍
芯片也是同理,通过I2C驱动需要添加上拉电阻,IMU最重要的是通过中断通知控制芯片当前状态,其中也引出了许多中引脚判断,但是其中触摸传感器此次就没有将其中引脚引出。

原理图


3D效果图
模块主要性能指标
性能指标
项目 | 参数 | 说明 |
|---|---|---|
基本参数 | ||
传感器类型 | 6轴IMU(3轴加速度计 + 3轴陀螺仪) | 集成运动追踪与振动监测功能 |
加速度计量程 | ±2/±4/±8 g(可编程) | 支持动态范围调整 |
陀螺仪量程 | ±125/±250/±500/±1000/±2000/±4000 dps(可编程) | 覆盖精密运动至高速旋转场景 |
噪声与带宽 | ||
加速度计噪声密度 | 70 μg/√Hz(SPI/I²C接口) | TDM模式优化高频振动监测 |
加速度计带宽 | 2 kHz(平坦频率响应) | 适用于机床振动、机器人关节监测 |
功耗特性 | ||
高性能模式电流 | 0.6 mA(加速度计+陀螺仪) | 低功耗设计支持常开应用 |
边缘计算能力 | ||
机器学习核心(MLC) | 支持AI特征提取与分类(如异常检测) | 减轻主处理器负载 |
有限状态机(FSM) | 可编程逻辑(最高960 Hz) | 实时处理传感器数据 |
自适应自配置(ASC) | 动态优化性能与功耗 | 适应不同工况需求 |
接口与存储 | ||
通信接口 | SPI/I²C/I3C v1.1 + TDM控制器 | 多协议兼容,支持同步数据传输 |
智能FIFO | 4.5 KB | 缓存数据降低主机查询频率 |
扩展功能 | ||
模拟集线器 | 支持连接外部模拟传感器(如温度、压力) | 直接接入边缘AI引擎处理 |
Qvar电荷检测 | 漏水/触摸/接近检测 | 增强系统集成度 |
物理特性 | ||
封装尺寸 | 2.5 mm × 3.0 mm × 0.71 mm(LGA-14) | 超紧凑设计 |
工作温度 | -40°C ~ +85°C | 工业级可靠性 |
电源电压 | 1.71 V–3.6 V(模拟) | 宽电压范围适配各类主控 |
引脚定义(LGA-14封装)
引脚编号 | 符号 | 功能 | 关键说明 |
|---|---|---|---|
1 | VDD | 模拟电源(1.71–3.6 V) | 需低噪声LDO稳压,退耦电容(10μF+0.1μF)靠近引脚 |
2 | GND | 电源地 | 低阻抗接地路径 |
3 | SDA/SDI | I²C数据线 / SPI数据输入 | 需外接上拉电阻(典型值4.7kΩ) |
4 | SCL/SCK | I²C时钟线 / SPI时钟 | 最高速率1 MHz(I²C) / 10 MHz(SPI) |
5 | CS | SPI片选信号 | 低电平有效 |
6 | SDO/SA0 | SPI数据输出 / I²C地址选择 | 用于多设备地址区分 |
7–10 | TDMx_CLK/Dx | TDM时钟/数据通道 | 支持多传感器同步采集(如振动阵列) |
11 | INT1 | 中断输出1 | 触发AI事件(如异常振动) |
12 | INT2 | 中断输出2 | 用于FIFO满/数据就绪通知 |
13 | VDD_IO | I/O独立电源(1.08–3.6 V) | 电平匹配主控逻辑电压 |
14 | GND | 二次接地 | 降低信号串扰 |
eZ-PLM上新建物料和项目的截图

物料图

项目图
总结
感谢电子森林