KiCad文件
全屏
内容介绍
内容介绍
任务介绍
设计一款IMU模块
- 设计一款IMU模块,可实现至少三轴的数据检测,例如加速度计、陀螺仪、磁力计等
- 板卡尺寸:小于60mmx40mm
- 包含信号:信号输出口,+3.3V、GND
- 主要器件:需在DigiKey官网上有货且正常售卖
模块介绍
根据任务要求,使用ICM-20602芯片制作了一款IMU模块<ICM-20602 TDK InvenSense | 传感器,变送器 | DigiKey>
其中,ICM-20602是TDK InvenSense公司推出的一款高性能**6轴MEMS运动跟踪传感器**,集成了三轴陀螺仪和三轴加速度计,广泛应用于消费电子、物联网、可穿戴设备及工业控制等领域。以下是其核心特性和技术细节:
一、核心特性
- 高精度与低噪声
- 陀螺仪:支持±250°/s、±500°/s、±1000°/s、±2000°/s四档可编程量程,灵敏度误差±1%,噪声低至±4 mdps/√Hz。
- 加速度计:支持±2g、±4g、±8g、±16g量程,噪声仅100 µg/√Hz。
- 分辨率:16位ADC确保高精度数据输出。
- 低功耗设计
- 工作电压范围:1.71V–3.45V,支持多种功耗模式(正常/低功耗/睡眠)。
- 低功耗模式下电流低至8µA,大幅延长电池设备(如可穿戴设备)续航。
- 集成功能模块
- 1KB FIFO缓冲区:减少主处理器通信频率,支持突发读取数据以降低系统功耗。
- 数字运动处理器(DMP):内置DMP可预处理传感器数据(如姿态解算),减轻主控负担。
- 可编程中断:支持运动唤醒、数据就绪等中断,优化响应效率。
- 抗干扰与稳定性
- 内置温度传感器和数字滤波器,提供温度补偿及噪声抑制。
- MEMS结构采用晶圆级密封,增强环境适应性(工作温度:-40°C至+85°C)。
二、技术参数
参数类 | 规格详情 |
接口 | I²C(400 kHz) / SPI(10 MHz) |
封装尺寸 | 3×3×0.75mm(16引脚LGA) |
采样率 | 最高1 kHz(可调) |
功耗 | 陀螺仪:3.6 mA(工作) / 加速度计:3.2 mA(工作) |
FIFO | 1 KB缓存 |
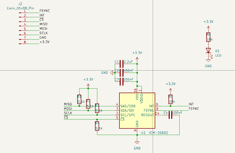
原理图和PCB模块介绍

原理图

PCB

PCBA
VCC供电电压为1.71V–3.45V
SPI数据线通过添加上拉电阻,提高了信号质量
三、模块管脚定义
管脚 | 名称 | 类型 | 功能描述 | 连接指南 |
1 | 3V3 | PWR | 主电源输入 (2.8V~3.3V) | 需并联10μF+0.1μF去耦电容 |
2 | GND | GND | 接地端 | 直接连接PCB地平面 |
3 | SCLK | I/O | SPI时钟线 |
|
4 | MOSI | I/O | SPI数据线 |
|
5 | MISO | I/O | SPI数据线 |
|
6 | #CS | I/O | SPI片选 |
|
7 | INT | I/O | 中断输出 | 可直连MCU中断引脚 |
8 | FSYNC | I/O | 时钟同步 | 按需连接 |
eZ-PLM上新建物料和项目的截图

物料图

项目图
心得体会
这是我第一次参加硬禾的make blocks活动,学习到了Kicad的使用,了解相关概念与快捷键,并画出了第一个Kicad的PCB文件,在此次活动中受益匪浅。
附件下载
imu.kicad_pcb
imu.kicad_sch
团队介绍
个人团队
团队成员
BBBBlopp
评论
0 / 100
查看更多
猜你喜欢
2025 Make Blocks阶段1 - IMU数据检测模块设计该项目使用了KiCAD软件,实现了一个9轴IMU数据检测模块的设计,它的主要功能为:基于ICM-20948,实时检测三轴加速度计、三轴陀螺仪与三轴磁力计的数据。支持I2C与SPI协议。
南小冰冰冰
416
2025 Make Blocks阶段1 - IMU设计该项目使用了STMF103CBT6,利用Kicad软件,实现了IMU模块的设计,它的主要功能为:实现了3轴加速度,三轴陀螺仪,电子罗盘,温湿度气压的测量,可通过MCU采集后通过CAN总线输出或者通过LCD显示或者直接通过IIC接口输出。。
wswsr
281
2025 Make Blocks阶段1 -设计一款IMU模块该项目使用了ICM-20948,实现了9轴传感器的设计,它的主要功能为:ICM-20948实现了9轴传感器。
小易w
278