任务介绍
这里实现了USB转SPI/IIC/UART/485/CAN/SWD并生成时钟信号。
模块介绍
根据任务要求本次我选用的是STM32F103CBT6芯片设计了一款USB转换器,此板卡主要用于USB转换成IIC/SPI/UART/485/CAN/SWD信号,并可生成3路时钟信号,常用于电路模块的采集和调试。
STM32f103CBT6芯片DigiKey链接:STM32F103CBT6 STMicroelectronics | 集成电路(IC) | DigiKey
XC6206P332MR芯片DigiKey链接:XC6206P332MR-G Torex Semiconductor Ltd | 集成电路(IC) | DigiKey
SI5351A-B-GT芯片DigiKey链接:SI5351A-B-GT Skyworks Solutions Inc. | 集成电路(IC) | DigiKey
SN65HVD3088EDR芯片DigiKey链接:SN65HVD3088EDR Texas Instruments | 集成电路(IC) | DigiKey
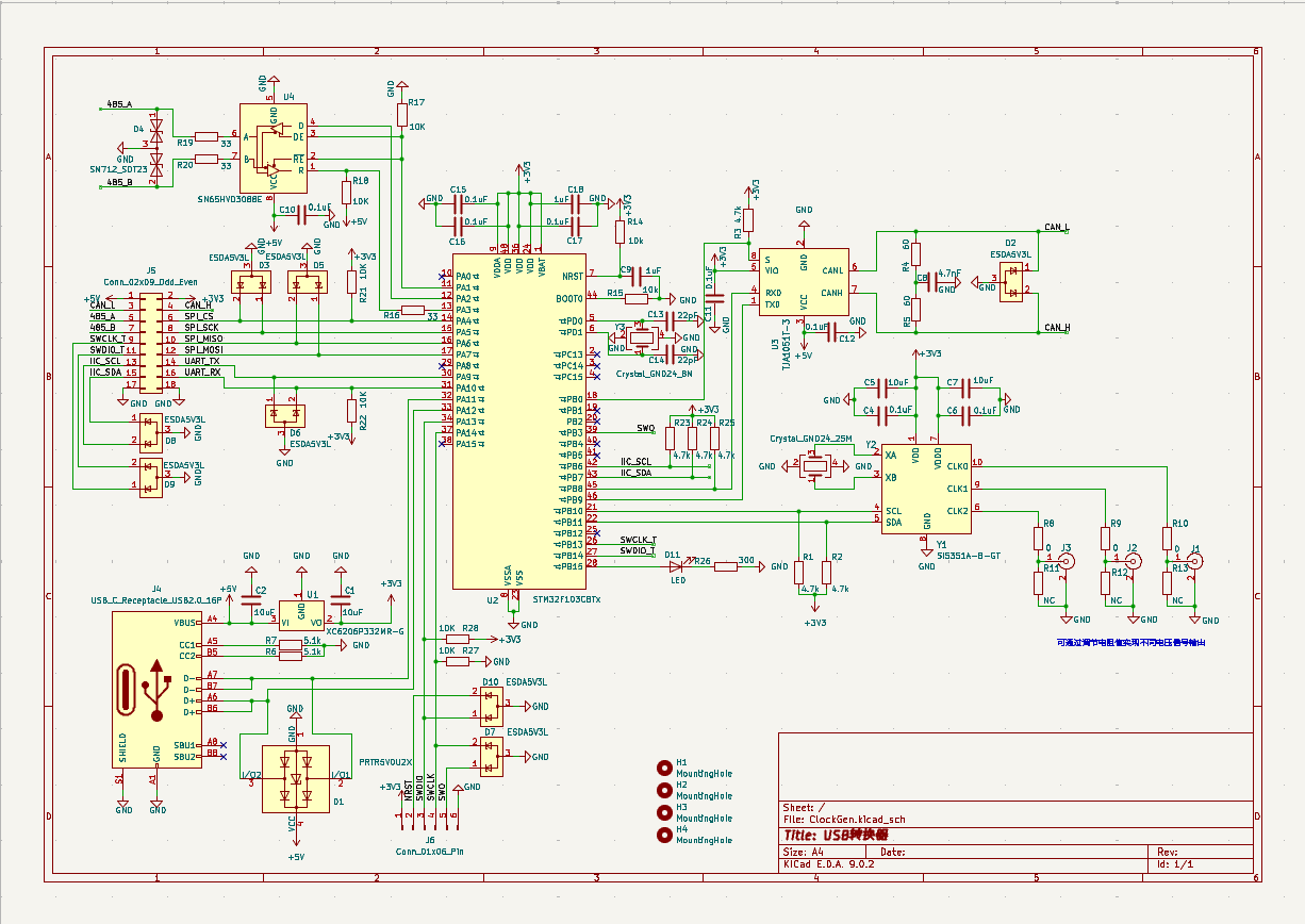
原理图/PCB和3D图
这块板卡想做成一个常用的调试和测试板,能兼容常见的一些外设接口,这里考虑常用调试场景,保留的常见的UART/485/CAN/SPI/IIC//SWD接口,并留出3路时钟信号。电源采用USB供电,每个接口做了ESD防护,主要是防止用手接触时静电损伤芯片。采用了SI5351芯片生成3路时钟,时钟电平默认3.3V,如果需要调整,可调节电阻适配不同电压。时钟信号采用SMA插座。

原理图

PCB

3D效果图
模块主要性能指标和管脚定义
主要性能指标
核心芯片:STM32F103CBT6
内核:CM-3
主频:72M
板卡尺寸:40mm*38mm
供电方式:USB
输出接口:IIC/SPI/SWD/CAN/UART/485,时钟*3
主控芯片管脚定义
IIC接口:
IIC_SCL--PB6
IIC_SDA--PB7
SPI接口:
SPI_NSS(软)--PA4
SPI_SCK--PA5
SPI_MISO--PA6
SPI_MOSI--PA7
模拟SWD接口:
SWDIO_T--PB14
SWCLK_T--PB13
CAN接口:
CAN_TX--PB9
CAN_RX--PB8
UART接口:
UART_TX--PA9
UART_RX--PA10
485接口:
485_TX--PA2
485_RX--PA3
USB接口:
USB_DP--PA12
USB_DM--PA11
单片机调试接口SWD
SWDIO--PA13
SWCLK--PA14
SWO--PB3
eZ-PLM上新建物料和项目的截图
使用了eZ-PLM系统上传了自己的工程文件,方便保存记录各个版本,也可随时查阅,系统里查阅不到的物料也支持手动添加。


心得体会
通过本次活动学习了Kicad的使用,发现还挺好用,且是开源的,未来会逐步转到该软件上来。