FastBond2阶段1-基于ESP32噪音感应器框图设计
这个项目是一个基于ESP32和MAX9814声音传感器的简单声感报警显示系统,旨在检测环境中的声音强度,并将其实时显示和报警。
标签
嵌入式系统
测试
显示
Tianjie
更新2023-11-20
重庆电力高等专科学校
1690

一、项目思路

这是一个简单的声感报警显示系统设计,使用ESP32和MAX9814声音传感器。以下是分点详细介绍:

  1. 主控芯片:选择ESP32作为主控芯片。ESP32具有强大的处理能力和丰富的接口,适合进行声音传感器数据的处理和显示。

  2. 传感器:选择MAX9814声音传感器,这是一个高增益、低功耗的声音传感器。它可以检测环境中的声音强度,并输出模拟电压信号。

  3. 可选组件:为了方便显示和用户交互,可以考虑添加一个显示屏、蜂鸣器和按钮等组件。显示屏可以用来显示声音强度的变化,蜂鸣器可以用来发出报警声音,按钮可以用来控制系统的启停等。

软件设计:

  1. 开发环境:选择合适的集成开发环境(IDE),如Arduino IDE。将ESP32开发板的驱动程序和所需的库安装到开发环境中。

  2. 库:下载并安装MAX9814声音传感器的库,以便能够使用其功能。此外,还可能需要其他库,如LCD显示库、蜂鸣器控制库等。

连接硬件:

  1. 将ESP32与MAX9814声音传感器进行物理连接。根据MAX9814声音传感器的引脚定义,将其与ESP32的数字或模拟引脚连接。确保引脚的接线正确。

编程:

  1. 在开发环境中创建一个新的项目,并打开一个新的源文件。

  2. 导入所需的库,并在代码中设置引脚和传感器参数。

  3. 在主循环中,读取MAX9814传感器的模拟电压值,并进行相应的处理。例如,可以根据电压值的变化来判断声音强度的高低,并根据设定的阈值来触发报警和显示等操作。

声感报警显示:

  1. 在显示屏上显示声音强度的变化,可以使用LCD显示库来实现。根据需要,将声音强度的值以文字、图标或其他形式显示在屏幕上。

  2. 根据声音强度的阈值设定,通过控制蜂鸣器的开关,发出报警声音。可以使用蜂鸣器控制库来实现蜂鸣器的操作。

二、方案框架

FrcZqalyvCfGmuX5_vCq5vJYdhes

方案框图

https://www.digikey.cn/schemeit/project/噪音感应器-921f6935ce3d4f2085549ff4384ee656

https://www.digikey.cn/schemeit/project/detail/51913f00b5374d2da33fd01ff5e51037

主要元器件:  

 ESP32-WROOM-32E-N4 乐鑫科技(Espressif)  

MAX9814声音传感器

主控芯片:乐鑫ESP32

    ESP32是一种广泛使用的低功耗、高性能的Wi-Fi和蓝牙开发板,它由乐鑫科技开发并广泛使用。ESP32开发板基于双核Tensilica LX6处理器运行,并集成了Wi-Fi和蓝牙连接功能。它还具有多个GPIO引脚,以及多个通用串行总线(如SPI和I2C)来支持各种传感器和设备的连接。ESP32开发板可通过Arduino IDE或MicroPython等开发环境进行编程和控制。

   模组提供丰富的外设接口,包括UART ,PWM , SPI , I2S, I2C,ADC , LCD, DVP,RMT(TX/RX),脉冲计数器, USB OTG , USB Serial/JTAG , SDIO , DMA 控制器, TWAI控制器,温度传感器,电容式传感器和多个IO口。
    模块具有多种特有的硬件安全机制。硬件加密加速器支持AES、SHA 和RSA算法。其中的RNG、HMAC和数字签名(Digital Signature)模块提供了更多安全性能。其他安全特性还包括Flash加密和安全启动(secure boot)签名验证等。完善的安全机制使芯片能够完美地应用于各种加密产品。模块支持低功耗蓝牙:Bluetooth5 , Bluetoothmesh 。蓝牙速率支持:125Kbps,500Kbps,1Mbps,2Mbps。支持广播扩展,多广播,信道选择。
支持蓝牙和WIFI,就意味着可以进行很多的无线连接;同时乐鑫提供了大量的开源库,包括语音识别Skainet,可以方便的进行后期扩展。

MAX9814声音传感器

MAX9814是一款低功耗、高增益的集成式电容式麦克风放大器。它可以将声音转换为模拟电压信号,并提供了简化的接口和功能,使其在各种声音传感应用中非常适用。

以下是MAX9814声音传感器的主要特点和详细介绍:

  1. 高增益:MAX9814具有可调节的增益功能,可以在6dB至60dB之间进行调整。通过增益的调节,可以适应不同环境中声音强度的变化。

  2. 低噪声:MAX9814集成了低噪声放大器,可以提供清晰且准确的声音信号。其内置的自适应前置放大器和自动电平控制功能,可以有效地减少噪声的干扰。

  3. 自动增益控制(AGC):MAX9814具有AGC功能,能够自动调整放大倍数以适应动态范围的变化。这意味着无论声音强度变化多么大,都可以保持合适的放大倍数,确保信号的准确性和稳定性。

  4. 电源管理:MAX9814具有低功耗特性,适合于使用电池供电的应用。其低工作电流和自动关断功能,可以延长电池寿命并提高系统的能效。

  5. 接口和控制:MAX9814提供了I2S数字信号输出接口,可以方便地将声音传感器与主控芯片(如ESP32)连接起来。它还具有了自适应电平检测、自动增益控制、喧噪过滤等功能,可以通过简单的控制针脚进行配置和调节。

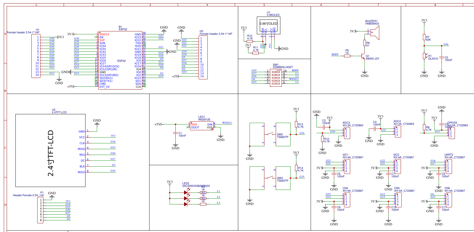
三、电路图

FqczSv3DKR3D8FzccmFS1qBeG7r5

FqmRH5LLlKYAPC_UcQWABk26yAIf

四、总结

      这个项目是一个基于ESP32和MAX9814声音传感器的简单声感报警显示系统,旨在检测环境中的声音强度,并将其实时显示和报警。可简单地实现对环境中声音强度的检测和报警显示。主要通过使用乐鑫的ESP32开发板和MAX9814声音传感器,来读取和处理环境中的声音信号,并显示其强度的变化。同时,根据设定的阈值和条件,系统还可以触发蜂鸣器等其他操作,以发出声音报警等警告信号。

软硬件
电路图
附件下载
噪音感应报警.pdf
https://www.digikey.cn/schemeit/project/噪音感应器-921f6935ce3d4f2085549ff4384ee656
团队介绍
重庆电力高等专科学校+潘杰
团队成员
潘杰
本人性格热情开朗,待人友好,乐于助人,为人诚恳勤奋好学,能吃苦耐劳。对待学习或者工作都能做到尽职尽责,态度认真有耐心。在校期间学习刻苦认真,成绩优异,有较强的责任心与集体荣誉感等。
评论
0 / 100
查看更多
硬禾服务号
关注最新动态
0512-67862536
info@eetree.cn
江苏省苏州市苏州工业园区新平街388号腾飞创新园A2幢815室
苏州硬禾信息科技有限公司
Copyright © 2024 苏州硬禾信息科技有限公司 All Rights Reserved 苏ICP备19040198号