KiCad文件
全屏
内容介绍
内容介绍
任务介绍
本次选择2025 Make Blocks第六期的任务9,设计一个网络和通信模块,方便MCU等设备连接到互联网中。
模块介绍
ST67是ST和高通联合研发的通信模组解决方案,内置WiFi6和BLE5,可通过ST丰富的生态软件快速将嵌入式设备连接到网络中。
本项目在ST67模组的基础上,使用ST之前的外挂联网模块解决方案——ST MOD+。将ST67和传统ST MOD的接口联合起来,方便MCU上云通信。
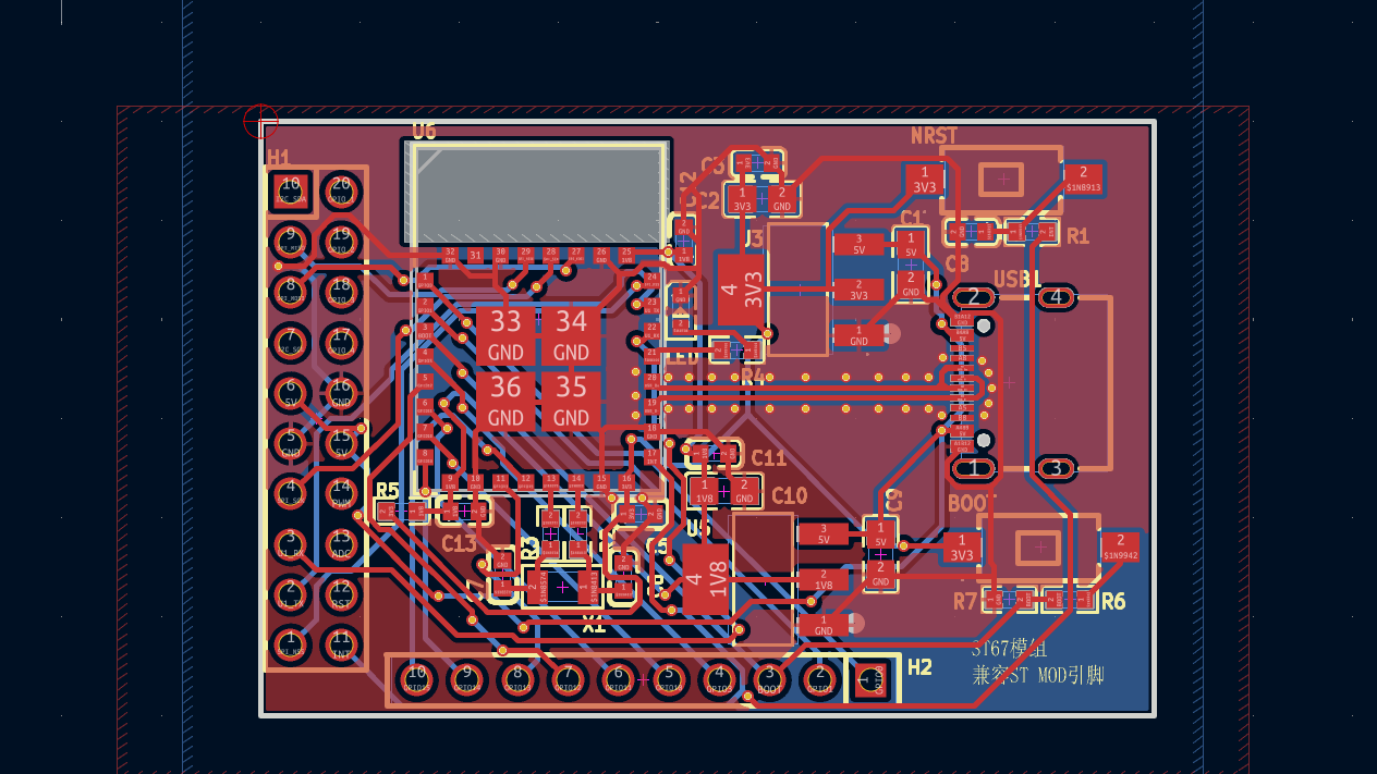
原理图和PCB
原理图方面,H1是2x10p的2.54mm间距的排针,接口采用ST MOD+的标准兼容。U6是ST67模块,14和13引脚连接到32.768晶振。ST MOD+标准的串口和SPI连接到ST67对应的引脚。其余的GPIO通过10p2.54mm间距排针引出。
模块的USB接口通过插接的16P tyoe-C接口连接。供电引脚旁连接100nF电容。考虑到ST67模组的特殊,布置两个LDO接口。
复位和BOOT引脚均有按键可快速操作。

PCB采用两层紧凑设计,USB网络才用包地设计,以提高通信质量。两层PCB采用大面积铺铜。ST67板载天线下部采用挖槽设计。

模块主要性能
输入电压:4.5V~15V
模组通信接口:UART/SPI/USB
模组射频协议:Wi-Fi® 6 / Bluetooth® LE / Thread combo
模组内嵌存储器:4MB
管脚定义
eZ-PLM新建物料和截图


心得体会
第六期了,感觉自己的画板技术提高了不少。
附件下载
D-02-ST67-KICAD.zip
ProPrj_D-02-ST67_2025-10-26.kicad_sch
ProPrj_D-02-ST67_2025-10-26.kicad_pcb
团队介绍
本作品由zhjlmt完成
评论
0 / 100
查看更多
猜你喜欢
基于树莓派RP2040嵌入式系统学习平台设计俄罗斯方块通过树莓派RP2040以及microPython进行俄罗斯方块的开发,通过LCD屏显示,通过按键和四向摇杆控制游戏的动作;在游戏中要通过蜂鸣器播放背景音乐。
arbelat
2295
2025 Make Blocks阶段1 - 实现具备I2C通信接口的锂电池监测模块的设计该项目使用了STC3100IQT,实现了锂电池监测模块的设计,它的主要功能为:电池使用过程状态监控。
无言的朝圣
36
2025 Make Blocks 阶段1 - STM32WL5开发板该项目使用了STM32WLE5,实现了LORA最小系统板的设计,它的主要功能为:可完成LORA通信,内置加密模块。
赛博の兔兔
191
