省二【B题—上海电力大学】世纪队—三相 AC/DC 变换电路
本作品以DSPTMS320F28069为核心,设计及并制作了三相AD-DC电路。主要介绍了以三相SVPWM整流器为核心的三相AC-DC电路。详细讨论了整个系统的硬件电路、软件实现和参数测试。
标签
2021电赛
B题
上海电力大学
更新2021-12-22
上海电力大学
4077

  :本作品以DSPTMS320F28069为核心,设计及并制作了三相AD-DC电路。主要介绍了以三相SVPWM整流器为核心的三相AC-DC电路。详细讨论了整个系统的硬件电路、软件实现和参数测试。首先采用电压定向矢量控制策略建立了基于电压和电流和dp坐标系下的双闭环控制的整流控制电路。之后利用SVPWM调制技术达到为负载直流供电的功能。实现了网侧输入电流正弦化、恒流恒压、高功率因数、低谐波损耗的功能,相较于传统SPWM技术有着更高的电压利用率。

关键词:DSPTMS320F28069;三相SVPWM;双闭环控制;

一、系统方案

本系统主要由DSP控制板、电流互感采样模块、电压采样模块、半桥驱动模块、电源模块组成,下面分别论证这几个模块的选择。

1、主控制器件的论证与选择

  1.1.1控制器选用

控制核心比较

方案一:采用STM32F1XX系列单片机。

优势:

(1)STM32F1系列单片机拥有丰富的IC外设和外部接口。

(2)STM32F1系列单片机拥有较为丰富的学习资源,上手简单且库函数丰富。

劣势:

(1)STM32F1系列单片机对于浮点运算的速度较差。

(2)STM32F1系列单片机对于PWM功能部分实现较差。

方案二:采用DSPTMS320F28069数字控制处理器

优势:

(1)DSPTMS320F28069对于浮点数有着更为强大的运算能力,适合该设计下多路采样与SVPWM的计算。

(2)DSPTMS320F28069拥有更强的PWM功能模块,其具备的ePWM模块更适合该设计的应用。

劣势:

(3)封装库函数较少,增加编程的复杂性。

通过比较,虽然STM32F1易于上手,但是针对于该设计需要用到大量的浮点运算与更强大的ePWM模块,所以DSPTMS320F28069更加适合,我们选择方案二。

  1.1.2调制方式方案选择

方案一:SPWM调制方式

SPWM(Sinusoidal PWM)法是一种比较成熟的,目前使用较广泛的PWM法。利用“冲量相等而形状不同的窄脉冲加在具有惯性的环节上时,其效果基本相同。”SPWM法以该结论为理论基础,用脉冲宽度按正弦规律变化而和正弦波等效的PWM波形即SPWM波形控制逆变电路中开关器件的通断。但在不高的开关频率下难以产生较为完善的正弦波电压,即使开关频率较高也会使电压利用率降低。

方案二:SVPWM调制方式

SVPWM的主要思想是以三相对称正弦波电压供电时三相对称电动机定子理想磁链圆为参考标准,以三相逆变器不同开关模式作适当的切换,从而形成PWM波,以所形成的实际磁链矢量来追踪其准确磁链圆。SVPWM比SPWM的电压利用率高15%,在每个小区间虽有多次开关切换,但每次开关切换只涉及一个器件, 所以开关损耗小。 

通过对比两种方案,选择方案二。

  1.1.3控制方式方案选择

方案一:双闭环系统

使用电流内环和电压外环的双闭环控制,不仅可以对输出电流加以限制,并且可以提高输出的动态响应,有利于减小输出电压的纹波。

方案二:三环控制系统

在双闭环的基础上,引入锁相环算法,将值引入电流内环,进一步控制双环,可以较为方便地控制功率因数,同时保护PWM整流主电路。

通过对比两种方案,选择方案二。

二、系统理论分析与计算 1、电压利用率的提升    SPWM、SVPWM的直流母线电压利用率

FmG8eEpMfr31oFqlSoNGP8berjyF

对比可以看出电压利用率提高了13.4%,电流一定时,效率也有一定的提升,另外我们使用双二阶广义积分软件锁相环来保证功率因数,提高了效率。

2、锁相环+双闭环PI控制算法:

使用双广义二阶阶积分的方法产生正交的两个向量,经过PARK变换之后,使用PI对其进行控制得到电网的相位变化值,再进行积分便可知当前的电网相位,进而可得电网的当前幅值等信息,从而可以控制功率因数。由于采用了积分的方式,因此,本算法对输入信号频率波动以及谐波畸变等问题有较好的售棒性用退滞比较器对锁相环的输中相角进行滤波,避免谐波引起的相角波动,增加系统稳定性。电流内环采用PI控制与重复控制(RP)并联的组合控制策略,在取得良好的电流动态响应性能的同时,有效的抑制了电流谐波,井且系统具有良好的鲁棒性。

三、电路与程序设计 3.1 电路的设计

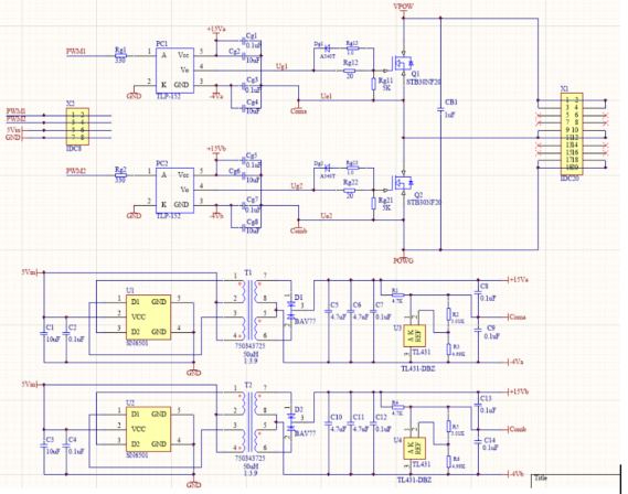
  3.1.1 MOS管驱动电路

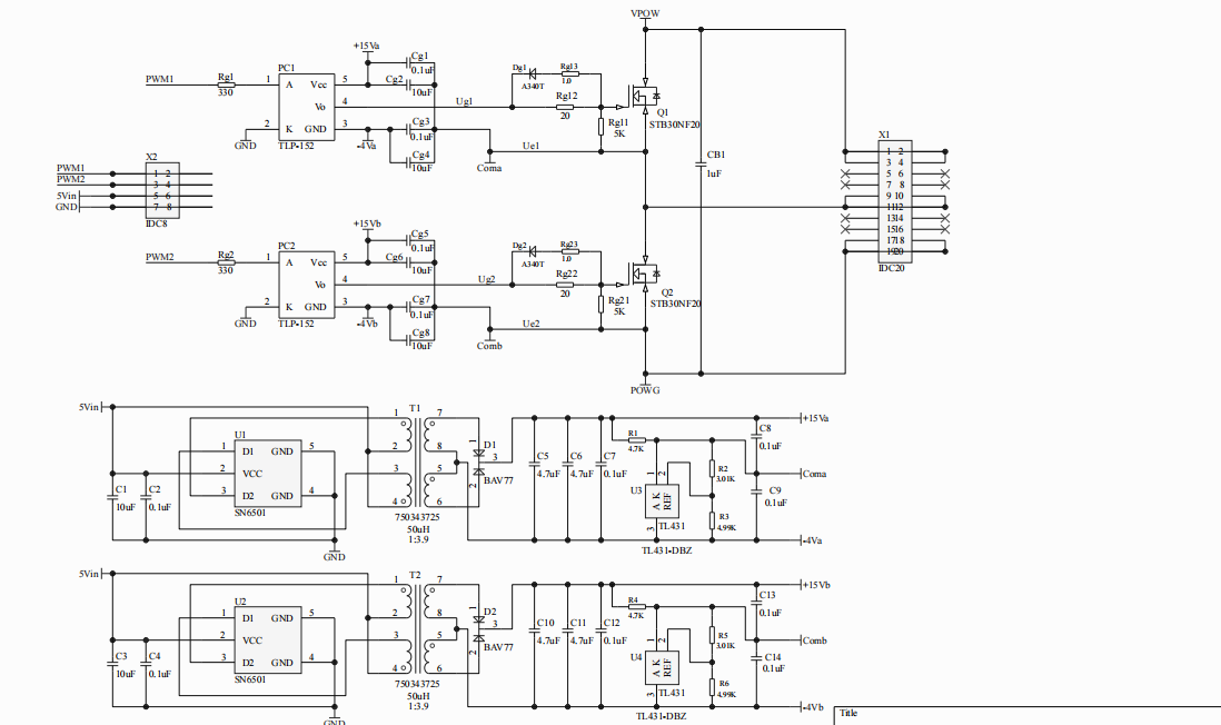
由于MOS管的启动电压一般为10V左右,而单片机输出信号的电压一般为3.3V或5V,远远小于MOS管的启动电压,因此需要加上驱动电路来驱动MOS管。为了防止低压的控制电路与外部高压电路之间因有电的连接而引起的干扰,在电路中加入了光耦隔离器件——TLP-152。再基于SN6501芯片给TLP-152供电,得以控制MOS管开关,用来对控制电路的信号进行放大。

FvUWDoaWU-jUKKHRl96Loj7b86Rp

图1  驱动电路

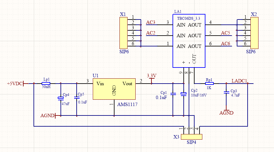
  3.1.2 电压及电流采样电路设计

电压采样电路如下图所示,首先经过一个运放差分放大电路,再经过电压跟随器后将输出信号由DSP进行ADC采样。

FvD3HQUO37peXZE8n0BncsJCIQk8

 图2  电压及电流采样电路

电流采样电路则利用了霍尔式电流传感器,霍尔式传感器是利用霍尔效应将电流信号线性变换成电压信号,供DSP的ADC采集。电路图如下:

Fn1sAbh-VVC-1I3b-uvVS86pn2dt

图3  霍尔式电流传感器

3.2 程序的设计 1程序流程图

程序总体框图如图4所示

FhVSSiekteZyMUIoBQd_SbCLuabo

图4  系统总体框图

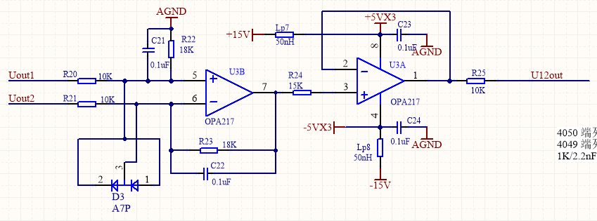
(2)双环控制原理 1、基于双二阶广义积分器的软件锁相环

在PWM控制中,为实现其网侧有功、无功功率的控制,需要动态地获取电网相位信息,这样就要求采用锁相环对电网电压相位信息,这样就要求采用锁相环对电网电压进行锁相。在实现方式上,一般分为硬件和软件锁相环两种,这里使用软件锁相环,经过比较选择了基于双二阶广义积分器的软件锁相环(DSOGI-SPLL)。它通过基于二阶广义积分器的自适应滤波器来实现三相电网电压正、负序分量的检测计算,并在次过程

中对电网电压的谐波分量进行滤除,此方法可以较好地获得电网电压正、负分量的相位、幅值及频率信息,因此具有很好的电网适应性。其控制框图如下:

FlqT-lICVxz-wa8oIkHAqAIiMXk0

2、电流内环控制

FlW_2NinHNwO6fXCASBetE5WqwhO

图6   电流内环控制原理图

3、电压外环控制

FvWKBz0tOQm5pbkImUXTuytS2Sdy

图7   电压外环控制原理图

四、测试方案与测试结果 1测试结果及分析

2V档信号测试结果好下表所示:(单位/V)

信号值

0.2050

0.2100

0.2045

0.4026

1.007

1.542

1.669

1.999

显示

0.2051

0.2100

0.2044

0.4026

1.006

1.542

1.669

1.999

五、参考文献

[1] 李大虎、石新春.三相电压型PWM整流器及其控制策略的仿真[A].河北:清华北电力大学,2010

[2] 张兴、张崇德.《PWM整流器及其控制》.机械工业出版社

附录1:电路原理图

FuHa2tuqcWbu6ULq3Vc8z0XhhZfz

图8半桥电路及驱动电路

FnAydlSh2yf9EVuFzqI_g_vuCWYf

图9电流检测

团队介绍
上海电力大学
评论
0 / 100
查看更多
硬禾服务号
关注最新动态
0512-67862536
info@eetree.cn
江苏省苏州市苏州工业园区新平街388号腾飞创新园A2幢815室
苏州硬禾信息科技有限公司
Copyright © 2024 苏州硬禾信息科技有限公司 All Rights Reserved 苏ICP备19040198号