任务介绍
选择的是任务1,任务要求:
- 8MHz主晶振 + 32.768kHz RTC晶振
- 完整复位电路(含手动复位按键)
- 3V LDO稳压电路,支持5V USB供电
- SWD调试接口(4Pin)
- 用户LED×1、用户按键×1
- 引出不少于30个GPIO(含SPI、I2C、UART、PWM)
- PCB采用双层板设计
方案介绍
核心控制器采用STM32G473CBT6,该芯片属于STM32G4系列,基于ARM Cortex-M4内核,集成DSP与FPU单元,主频最高可达170MHz,具备高性能、低功耗、丰富外设的特点,引脚数量为48Pin,为方案中各类接口与功能的实现提供充足的硬件支撑,可满足中高端嵌入式开发的运算与控制需求

在绘制原理图之前,可以绘制一个资源框图和相关外设的使用

模块介绍
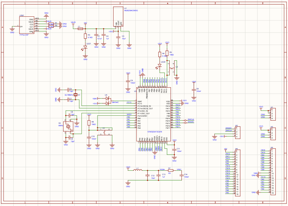
根据任务要求本次我选用的是STM32G473CBT6芯片设计了一款MCU核心板。引出所有的GPIO和外部BAT电池接口,并有额外引出4组电源用于日常调试使用。
这是引出的接口

STM32G473CBT6芯片DigiKey链接:STM32G473CBT6
原理图和PCB模块介绍


由于这块核心板采用了TQFP48封装的STM32G473,可用于扩展的IO有限,除了保留了两个管脚,其中一个连接了LED的连接,另一个连接按键,其余的管脚全部引出。
模块主要性能指标和管脚定义
主要性能指标
类型 | MCU核心板 |
核心芯片 | STM32G473CBT6 |
内核 | Arm Cortex-M4 |
时钟频率 | 170MHz |
SRAM | 128KB |
Flash | 128KB |
IO数量 | 30 |
板卡尺寸 | 32mm x 46mm |
供电电压 | 4.5V~5.5V |
输出信号电平 | 3.3V |
管脚定义
管脚属性 | 管脚名 | 管脚编号 | 管脚名 | 管脚属性 | |
P | 5V | 1 | 36 | PA14 | P |
I/O | PA12 | 2 | 35 | PA15 | I/O |
I/O | PA11 | 3 | 34 | PB3 | I/O |
I/O | PA10 | 4 | 33 | PB4 | I/O |
I/O | PA9 | 5 | 32 | PB5 | I/O |
I/O | PA9 | 6 | 31 | PB6 | I/O |
I/O | PB15 | 7 | 30 | PB7 | I/O |
I/O | PB14 | 8 | 29 | PB8 | I/O |
I/O | PB13 | 9 | 28 | PB9 | I/O |
I/O | PB12 | 10 | 27 | VBAT | P |
I/O | PB11 | 11 | 26 | GND | P |
I/O | PB10 | 12 | 25 | PC13 | I/O |
I/O | PB2 | 13 | 24 | PA0 | I/O |
I/O | PB1 | 14 | 23 | PA1 | I/O |
I/O | PB0 | 15 | 22 | PA2 | I/O |
I/O | PA7 | 16 | 21 | PA3/ | I/O |
I/O | PA6 | 17 | 20 | PA4 | I/O |
I/O | PA5 | 18 | 19 | PB0 | I/O |
管脚编号 | 管脚属性 | 管脚名 |
1 | I/O | SWDIO |
2 | I/O | SWCLK |
3 | P | GND |
4 | P | 3V3 |
管脚编号 | 管脚属性 | 管脚名 |
1 | P | GND |
2 | P | GND |
3 | P | 3V3 |
4 | P | 3V3 |
管脚编号 | 管脚属性 | 管脚名 |
1 | P | GND |
2 | P | GND |
3 | P | 3V3 |
4 | P | 3V3 |
板上设置及标识
标记 | 名称 | 默认状态 | 描述 |
LED1 | PWR | 亮 | 指示5V电压是否工作正常 |
LED2 | STA | 灭 | 通过编程可以进行状态指示 |
心得体会
一开始看到任务一是绘制ST的芯片的核心,就打算整一个ST新出来的芯片STM32C5,可能因为芯片刚推出还没有货,于使想绘制RP2040树莓派核心板的,但是发现得捷电子芯片数量也是0,只有相关的模组,于是就绘制了这个STM32G4核心板。在写报告的时候,查看项目模板参考的时候发现使用的芯片是一样的,为了方便焊接,只能使用0603封装的,但这样板子的体积就变有点大了