1. 项目介绍
本项目旨在基于FRDM-MCXA346开发板,编写并实现一个基础的串口通信例程。项目的核心目标是通过开发板的LPUART接口,向PC端串口调试助手循环打印“Hello, DigiKey Funpack 5-1.”字符串。此项目作为DigiKey Funpack 5-1活动的基础入门任务,主要目的是熟悉FRDM-MCXA346开发板的基本操作、MCUXpresso IDE的开发流程以及板载MCU-Link调试器的一体化调试与串口通信功能,为后续更复杂的嵌入式应用打下基础-1-5。
2. 硬件介绍
本项目使用的主要硬件为NXP官方的FRDM-MCXA346开发板,其核心特性和组件如下-3-6:
- 主控芯片 (MCU): NXP MCX A346,基于Arm Cortex-M33内核,最高主频可达180MHz。它配备了最高1MB的片上Flash和256KB的RAM,拥有丰富的低功耗串行接口(LPUART、LPI2C、LPSPI)和智能DMA(SmartDMA)控制器,为低功耗和高性能应用提供了强大的支持-1-3。
- 板载调试器 (On-board Debugger): MCU-Link。这是一款多功能调试 probe,不仅支持CMSIS-DAP协议用于代码下载和调试,还集成了VCOM(虚拟串口)功能。它通过USB Type-C接口(J15)与PC连接,实现了“一线通”,即单根USB线缆同时提供供电、代码调试和串口通信三大功能,极大地简化了开发调试过程-4-5。
- 其他关键组件:
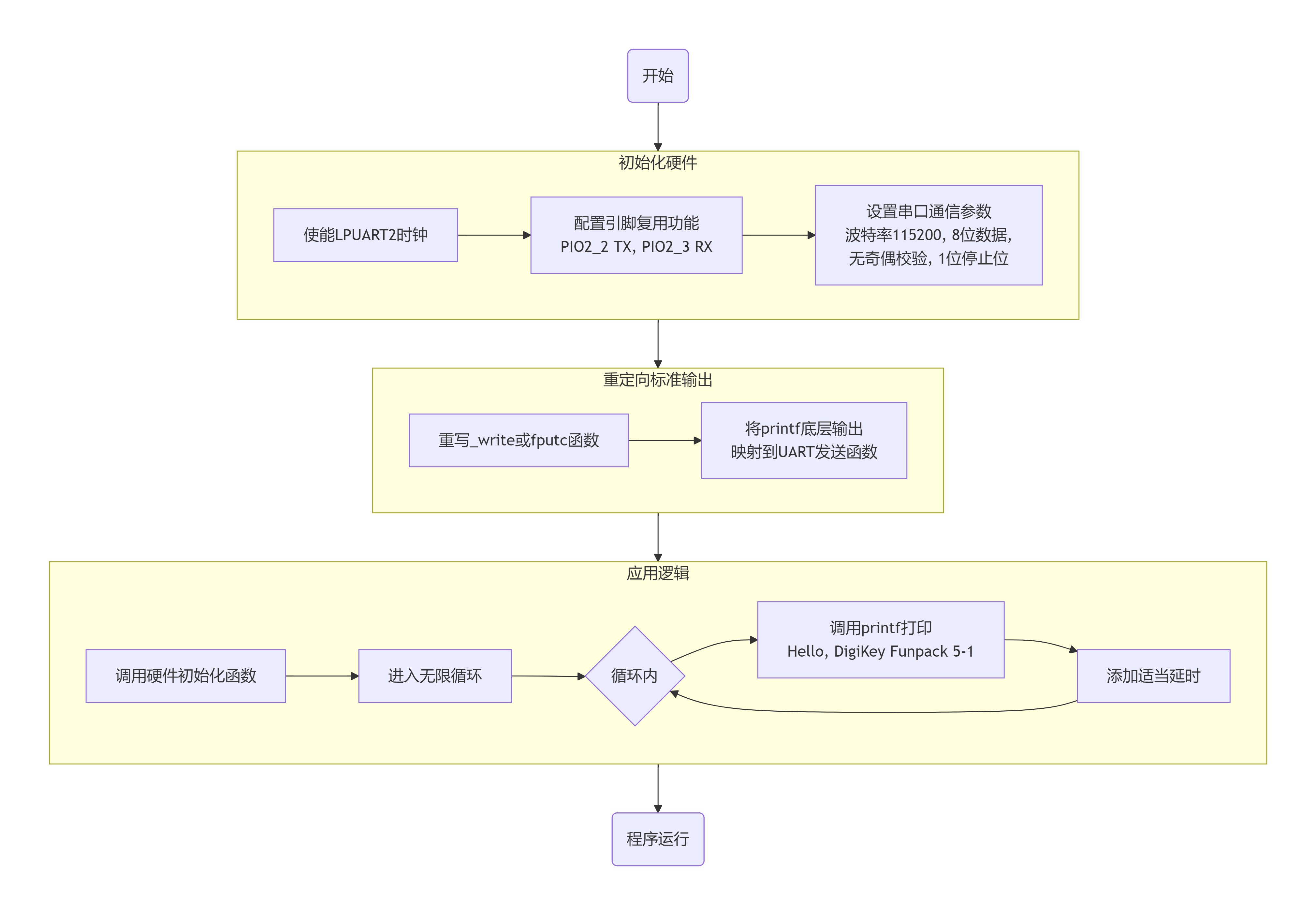
3. 方案框图和设计思路
3.1 方案框图

3.2 设计思路
本项目的设计思路遵循从板级支持包配置到应用层实现的嵌入式开发基本流程,主要分为以下三个步骤:
- 初始化硬件:首先要使能并配置用于打印的串口模块。FRDM-MCXA346板载调试器MCU-Link在硬件上连接到了目标MCU的LPUART2引脚(PIO2_2作为TX,PIO2_3作为RX)-1-4。因此,在代码中需要对LPUART2的时钟、引脚复用功能、以及通信参数(波特率115200,数据位8,无奇偶校验,停止位1)进行初始化设置-1-7。
- 重定向标准输出:在C语言中,
printf函数是标准输出函数。为了方便开发者使用,通常会将printf的底层输出函数(如_write或fputc)重定向到已初始化的UART发送函数。这样,上层应用调用printf时,数据就会自动通过串口发送出去。 - 编写应用逻辑:在主函数中,调用初始化函数后,进入一个无限循环。在循环内,使用
printf函数打印目标字符串“Hello, DigiKey Funpack 5-1.”,并添加简单的延时,以防止数据发送过快导致缓冲区溢出或难以观察。
4. 软件设计与实现
4.1 调试软件介绍
- 集成开发环境 (IDE):MCUXpresso IDE v11.9.0。这是NXP官方提供的免费集成开发环境,基于Eclipse框架,专为基于Arm Cortex-M内核的NXP MCU进行优化。它集成了MCUXpresso SDK、配置工具(Pins, Clocks, Peripherals)以及强大的编译和调试功能,对FRDM系列开发板支持非常完善-5-8。
- 调试/下载工具:MCU-Link (CMSIS-DAP)。板载调试器,在IDE中无需额外配置即可识别-5。
- 串口调试助手:Tera Term。用于接收开发板发送的串口数据,并将其显示在PC屏幕上。需要配置正确的串口号(由MCU-Link枚举生成的VCOM端口)和通信参数(115200, 8, N, 1)-5。
4.2 软件流程图

4.3 关键代码介绍
本项目的核心代码主要在hello_world.c文件中。以下是关键部分的解释-5-7:
- 头文件与全局宏:包含了必要的MCUXpresso SDK头文件,如
fsl_debug_console.h,该文件包含了与调试控制台(即重定向后的串口)相关的函数和宏定义。 - 硬件初始化:
在main函数的最开始,调用了一系列BOARD_Init***函数。这些函数是由MCUXpresso的配置工具自动生成的,位于board.c和pin_mux.c文件中。它们完成了底层硬件的初始化工作: BOARD_InitBootPins(): 配置LPUART2的引脚为TX/RX功能。BOARD_InitBootClocks(): 配置系统时钟和LPUART2的工作时钟。BOARD_InitBootPeripherals(): 初始化LPUART2外设模块。BOARD_InitDebugConsole(): 这是最关键的一步。此函数将标准输入/输出(printf/scanf)与初始化的LPUART2绑定在一起。从此以后,printf的所有输出都会重定向到LPUART2并发送出去。
- 应用主循环:
在while(1)无限循环中,程序不断地执行以下操作: - 调用
PRINTF函数(在fsl_debug_console.h中定义,是printf的安全重入版本)发送字符串。PRINTF("Hello, DigiKey Funpack 5-1.\r\n");这里的\r\n是回车换行符,确保每次打印都从新的一行开始。 - 调用
getchar和putchar函数。这样打印信息不会刷新那么快,可以截断刷新,方便观察。
- 调用
以下是简化后的核心代码逻辑:
c
CopyDownload
#include "fsl_debug_console.h"
#include "pin_mux.h"
#include "clock_config.h"
#include "board.h"
int main(void)
{
char ch;
/* Init board hardware. */
BOARD_InitHardware();
PRINTF("Hello, DigiKey Funpack 5-1.\r\n");
while (1)
{
ch = GETCHAR();
PUTCHAR(ch);
PRINTF("Hello, DigiKey Funpack 5-1.\r\n");
}
}
5. 功能展示图及说明

功能展示说明:
上图展示了程序成功运行后的效果。图片上半部分为MCUXpresso IDE的界面,显示了源代码和代码已成功下载的提示。图片下半部分为串口调试助手(Tera Term)的窗口。
在串口调试助手中,可以看到程序稳定、持续地接收到来自FRDM-MCXA346开发板的数据。窗口中以每秒一行的频率,清晰地打印着“Hello, DigiKey Funpack 5-1.”字样。这表明:
- 硬件连接正常:USB线缆为开发板供电,且VCOM通道已建立。
- 串口配置正确:PC端软件设置的115200/8/N/1参数与MCU端LPUART2的配置完全匹配。
- 代码逻辑无误:
printf重定向成功,主循环的打印和延时功能正常工作。
6. 项目中遇到的难题及解决方法
难题: 初始调试时,虽然代码编译下载成功,但串口终端无法收到任何数据。
分析与解决过程:
- 检查硬件连接:首先确认了USB线缆连接到正确的J15接口-4,并检查了板载LED(通常D4 LED会亮)以确认供电正常。
- 检查串口参数:核对PC端串口助手的端口号(确认为MCU-Link VCOM Port)和通信参数(115200, N, 8, 1),均正确-1-7。
- 查阅文档与例程:通过查看FRDM-MCXA346的用户手册和官方SDK中的
hello_world例程,发现关键在于板载调试器MCU-Link连接的是目标MCU的LPUART2模块-4。同时,在官方例程的创建步骤中,有一个关键选项容易被忽视。 - 定位问题:回到MCUXpresso IDE,在“导入SDK示例”的向导中,有一个“SDK Debug Console”选项,默认可能是“Semihosting”(半主机模式)。半主机模式是通过调试器与IDE通信来显示打印信息,需要调试器持续连接且效率较低-5。
- 解决问题:将项目选项中的“SDK Debug Console”从“Semihosting”显式地改为“UART”-5。修改后,重新生成代码并编译下载。再次打开串口终端,立即看到了预期的打印信息。这个选项指导SDK的
BOARD_InitDebugConsole()函数正确地将printf输出从调试接口重定向到了物理UART外设(LPUART2)上。
7. 心得体会
通过本次基于FRDM-MCXA346开发板的“Hello, DigiKey Funpack 5-1”串口打印例程实践,我获得了宝贵的嵌入式开发经验。
首先,我深刻体会到了现代开发工具的便捷性。FRDM-MCXA346的“一线通”设计(MCU-Link调试器)将供电、下载、调试和串口通信集于一身,极大地简化了硬件连接,让开发者能更专注于软件开发-4。而MCUXpresso IDE及其配置工具,使得初始化复杂的MCU外设(如时钟和引脚复用)变得直观且高效,大大缩短了项目启动时间-8。
其次,我认识到了关注细节和查阅官方文档的重要性。在遇到串口无法打印的问题时,起初我以为是硬件故障,但通过仔细阅读官方用户手册和SDK例程的说明,最终发现问题出在IDE中一个看似不起眼的“Debug Console”选项上-5。这个经历提醒我,在嵌入式开发中,不仅要关注硬件连接,软件的配置细节同样至关重要。官方例程和文档是解决问题最可靠的资源。
最后,这次实践虽然简单,却构建了一个稳固的“最小系统”框架。这个成功的串口打印例程,可以作为未来所有需要调试输出或人机交互项目的模板。在此基础上,我可以放心地添加传感器驱动、复杂的算法或无线通信协议栈,进行更有趣、更复杂的项目开发。这为DigiKey Funpack活动的后续任务打下了坚实的基础。