内容介绍
内容介绍
项目介绍
本示例在 MCXA346 开发板上实现了一个带缓冲区的简易交互式 shell(命令行解释器),能够在串口终端显示提示符 ysh > $,接收并解析用户输入的行命令(以换行结束),并执行 LED 控制相关命令(例如:开/关/翻转/闪烁/亮度脉冲)。该示例用于演示如何在嵌入式 MCU 上实现简单的人机交互与 GPIO 控制。
硬件简介
- 开发板:MCXA346(示例运行板)
- 板载 LED:用于演示 GPIO 输出,通常为活动低(active-low)设计
- 串口(UART-USB 转接):用于与主机终端通信,发送/接收 shell 命令
(说明:此处硬件采用板上现有资源,无外部传感器或外设)
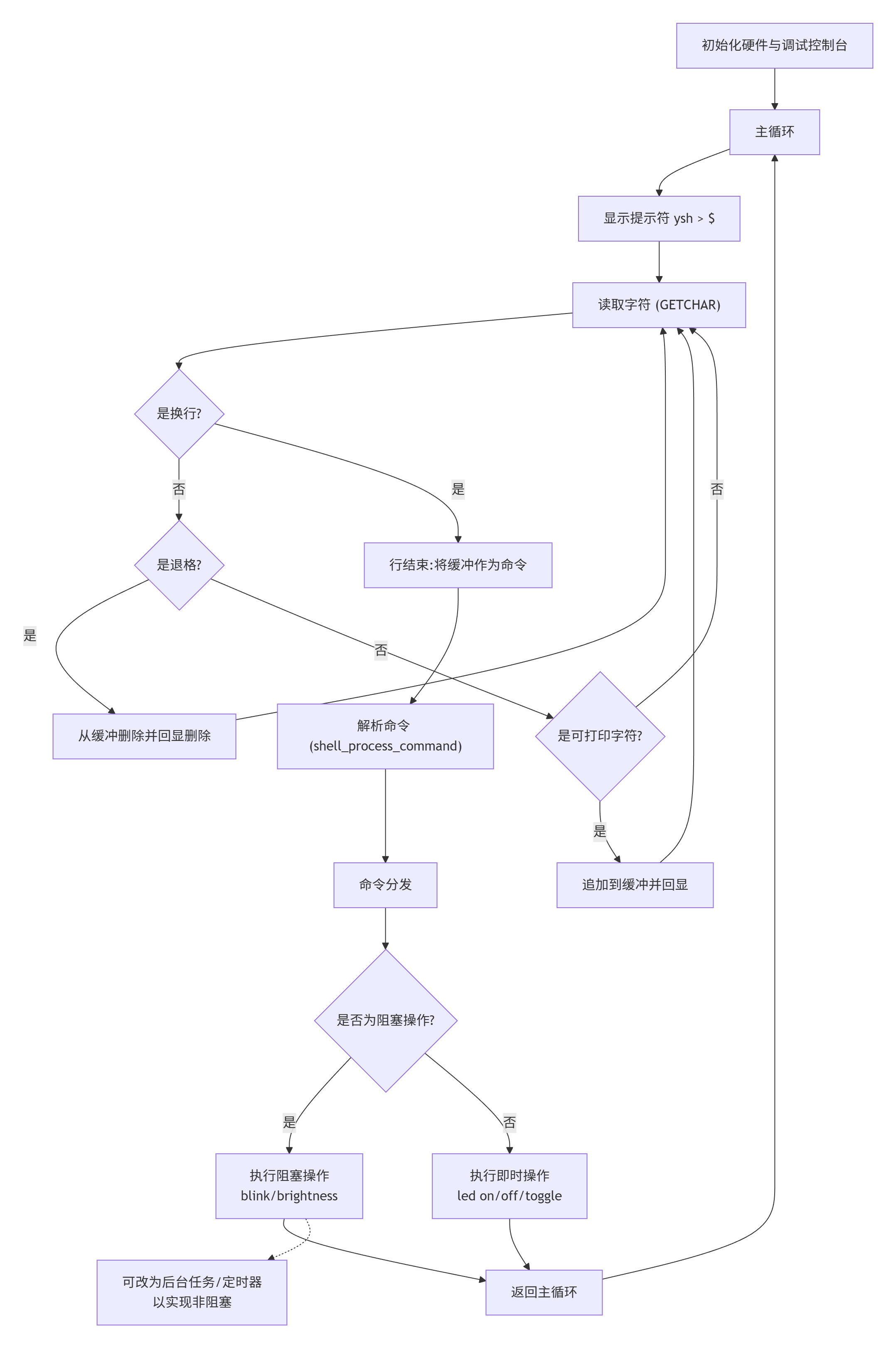
方案框图与设计思路(概要)

设计思路简介:
- 在
main()中初始化板级硬件和调试控制台; - 使用一个固定大小的输入缓冲区(例如 128 字节)逐字符读取终端输入;
- 对可打印字符进行回显,对退格键做删除处理;遇到换行符则将缓冲区作为一条命令并调用解析器;
- 命令解析器使用空白分隔符拆分 token,根据第一 token 分发到具体处理函数(例如
led子命令); - 对于 LED 控制实现若干操作:直接写 GPIO(on/off)、端口翻转、阻塞式闪烁、以及基于软件 PWM 的短时亮度脉冲。
调试软件与工具
- 构建工具:CMake + Ninja(示例工程已配置 CMakePresets)
- 串口终端:vscode串行监视器,波特率与
BOARD配置一致; - IDE/调试:可使用提供的调试器或 SDK 的 runner(本次在示例目录通过
CMake: build成功构建)。
软件流程图(概要)

- 启动 -> 初始化硬件与串口
- 显示欢迎信息与提示(
Type 'help' for commands.) - 循环:显示提示符
ysh > $;逐字符读取输入并回显;遇换行 -> 提取命令行 - 调用
shell_process_command()解析命令并执行对应操作 - 返回循环
关键代码说明
- 输入读取与缓冲(位于
main()) - 使用常量
SHELL_BUF_SIZE分配缓冲区; - 使用
GETCHAR()逐字符读取:处理回车/换行作为命令结束、处理退格(\b或 127)并在终端回显删除、对可打印字符追加到缓冲区并回显;
- 使用常量
- 命令解析器(
shell_process_command()) - 使用
strtok()按空白分割获得 token; - 支持的命令:
help、led on、led off、led toggle、led blink <ms> [n]、led brightness <0-100> [ms];
- 使用
- LED 控制辅助函数
led_set(bool on):写 GPIO 电平;注意多数板载 LED 为活动低,示例中将逻辑反转以保证led on点亮 LED;led_blink(ms, times):阻塞式闪烁实现;led_brightness_pulse(percent, duration_ms):基于软件 PWM 的短时脉冲(阻塞),用于演示“亮度”效果。
关键代码片段示例(摘录)
/* 将 LED 设为点亮/熄灭(对活动低 LED 取反写入) */
static void led_set(bool on)
{
GPIO_PinWrite(BOARD_LED_GPIO, BOARD_LED_GPIO_PIN, on ? 0U : 1U);
}
/* 行输入读取(简要) */
while (1) {
int ch = GETCHAR();
if (ch == '\r' || ch == '\n') break; /* 行结束 */
if (ch == '\b' || ch == 127) { /* 退格处理 */ }
if (isprint(ch)) { buf[idx++] = (char)ch; PUTCHAR(ch); }
}
/* 命令分词并执行 */
char *tok = strtok(local, " \t");
if (strcmp(tok, "led") == 0) { /* 处理 led 子命令 */ }
(完整代码位于 gpio_led_output.c)
功能展示图及说明(占位)
- 串口终端显示提示符与
help输出——说明:应显示欢迎信息与可用命令列表。 - 执行
led on/led off前后的 LED 状态照片或视频帧——说明:展示 LED 点亮/熄灭行为。 led blink 1000 5与led brightness 50/100/10 3000的效果说明——说明:闪烁时序图与亮度脉冲示意图。
项目中遇到的难题及解决方法
- 软件安装问题:一开始装软件失败困惑了很久,因为没用IDE,要配置的工具链很长,还好有一个工具自动下载安装,但是windows下的环境安装问题还是困惑了很久,不知道该用IDE还是配置vscode,最后还是选择了配置vscode
- 例程选择问题:装好软件后看到有一个littlefs_shell_onchip_flash的例程,后面花了半天时间在这个历程上面,但是这个例程只专注于实现shell,忽略了控制灯的功能,于是最后选择了gpio的例程,简单用ai实现了一个shell
- 阻塞式操作阻塞 shell 响应:当前的
blink与brightness为阻塞实现,会阻塞命令行交互;可选方案为引入一个简单的任务/定时器或在后台运行状态机以实现非阻塞行为(作为后续改进)。
心得体会
- 在资源受限的嵌入式环境中实现一个健壮的交互式 shell,是学习串口协议、输入处理和简单命令解析的好练习;
- 对于用户体验,要注意细节:回显、退格、提示符和帮助信息都会显著影响交互体验;
- 硬件差异(如 LED 极性)会导致逻辑判断出错,开发时要注意板级定义与文档;
- 未来如果将示例扩展成更完整的控制台,建议:将耗时操作移到后台、添加命令历史/编辑、支持脚本/宏以及增加对多个外设的控制命令。
附件下载
led_output.7z
团队介绍
个人+GPT
评论
0 / 100
查看更多
猜你喜欢
Funpack5-1 - 用NXP FRDM-MCXA346开发板实现Shell与电机控制该项目使用了NXP FRDM-MCXA346开发板,实现了Shell与无刷电机控制的设计,它的主要功能为:串口模拟了Shell功能并用于控制LED和电机,电机也可控制LED状态。
小小洋洋
175
Funpack5-1 - 基于 MCXA346 开发板完成带缓冲区的Shell该项目使用了MCXA346,实现了串口命令解析的设计,它的主要功能为:一个能读取、解析并执行用户输入命令的简易命令行解释器。
--小灰灰--
58
Funpack5-1 - 基于NXP FRDM-MCXA346 开发板实现RGB串口shell该项目使用了NXP FRDM-MCXA346 开发板,实现了串口shell的设计,它的主要功能为:通过串口指令控制板载RGB led灯。
亚历鸽斯
47