任务介绍
Make Blocks第五期选择的任务就算是自定义,其中包含了任务一的USB-C锂电池充电模块部分,同时考虑到之前的的核心板的电气要求进行的这次的扩展板设计,也相当于是本板卡的最后一版了,如果再加就得在背面布件。我们把核心板上的USB接口进行了下放,加入了锂电池的供电模式,同时加入了1A锂电池充电芯片,实际上推荐配置500mA比较好,毕竟核心板上的USB为了保护U口,电流不建议太大。本次是在上一版的基础上进行升级,上一版的扩展板已经有了一个实时时钟,一个IMU模块,一个光控开关,这次把电源部分内容加进去。
设计思路
目前的要求是设计一款电源及充电模块,由于想要和前面的模块可以关联上,把DCDC部分也就加入进来,弄一个开关,然后在这个基础上进行的,使用的依然是和之前兼容的结构,选择一款锂电池充电芯片作为主要的器件。
为了和之前的模块能够关联这次是在上一次的基础上进行的增加,增加的就是目前的电源及充电电路,接口依然是满足LaunchPad接口需求的,使用两个2*10的排母进行外接。
设计框图如下:
功能介绍
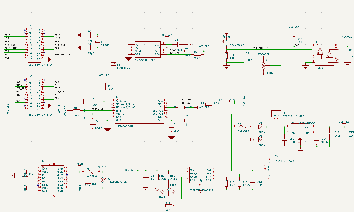
本次设计的是一个电源及充电模块,包含锂电池充电电路和供电选择以及DCDC电路部分。本次设计的扩展模块主要增加的是基于TPB4056的电源及充电模块,主要的升级改动的地方是增加了一个Type-c接口(只充电),增加了一个电池接口,增加了一个通过跳线帽连接的供电开关,之前的实时时钟模块的备电改为了由电池提供。
硬件介绍
这次的充电芯片初始选择的是TPB4056B2X-ES1R,TPB4056B2X-ES1R是思瑞浦(3PEAK)推出的一款高性能单节锂电池线性充电管理芯片,属于TPB4056系列中的高耐压版本,专为需要宽输入电压范围的应用场景设计。该芯片采用ESOP-8封装,具备26.5V的输入耐压能力,最大充电电流1A,支持4.2V/4.35V两种满充电压选项,适用于电动牙刷、TWS耳机、物联网设备等消费电子产品。其核心优势在于高输入耐压设计,可兼容无线充电、宽电压适配器等多样电源输入,同时集成过流/过热/电池反接/输入过压等保护功能,显著提升系统安全性。芯片采用恒流/恒压(CC/CV)充电模式,通过外部电阻可灵活配置充电电流(公式:I_CHG=1200/R_PROG),典型应用电路需搭配RIREF电阻设定恒流值,RIMIN电阻调节截止电流。充电状态通过CHG引脚(高电平充电中)和PPR引脚(电源正常指示)实现可视化监控,支持预充模式(电池电压<3V时小电流激活)和自动再充电功能。热管理方面,芯片内置温度调节机制,当结温超过145℃时自动降低电流,防止过热损坏。
最后由于PCB绘制的时候没有严格观察数据手册,经验的任务与TPB4056A系列是相同的引脚,导致元器件绘制错误,如果强制使用TPB4056B2X-ES1R,只能通过飞线实现,及其不美观,最后决定单独采购TPB4056A系列芯片(幸亏可以用)。
原理图和PCB模块介绍

原理图

PCB
本次在上一版的基础上增加了电源及充电模块,重点就是让各部分能够都集中在一块,为了布局美观合理,我们调整了其他模块的位置。

实物图
硬件调试及测试效果展示
我们进行了一下各部分的电位测试以及充电效果如下:
供电电压测试及供电LED状态:

未连接电池端电压测试:

连接电池后的实时电压以及充电指示灯状态:
DCDC输出电压:
心得体会
本次通过万用表实测这种方式最便捷的进行了电源及充电模块的功能验证,主要也是验证硬件是否可行,模块的功能相对比较单一,接口相对来说比较简单。感谢论坛和得捷对本次活动的大力支持,不断的让工程师接触更多的新知识。