任务介绍
本次的任务都是模拟信号的处理相关,这样的话就离不开运算放大器,第一个想到的LM358.可以说应用时间长,用的也非常广泛,这次的任务主要是对电阻式压力传感器输出信号进行出来,要求可以进行线性放大与偏移校正,这是两部分内容,线性放大实际上就是放大器的基本放大,不过本次需要进行电桥式的方式进行处理,实际放大的信号是一个差分信号,放大倍数可调(换个比例的电阻就行了),而偏移的校正实际上就需要再电桥式结构中进行了。
硬件介绍
本次设计的电桥式压力传感器信号调理模块基于LM358进行的,LM358是一款经典的双运算放大器芯片,采用8引脚封装,内部集成两个独立的高增益运算放大器,支持单电源(3-30V)和双电源(±1.5-±15V)供电模式,静态电流仅0.7mA,功耗极低,适合电池供电场景。其输出电压范围从0V至电源电压减1.5V,无需上拉电阻即可驱动负载,推挽输出结构增强了带载能力。芯片内置频率补偿电路,单位增益带宽约1MHz,直流电压增益达100dB,可稳定处理信号放大、比较及滤波等任务。在应用中,LM358广泛用于传感器信号放大、电压比较器、开关电源的恒压恒流反馈,以及呼吸灯、报警器等电路设计。其高输入阻抗和低零点漂移特性支持毫欧级采样电阻,减少功耗损失,而宽共模输入范围(包含接地)和差模输入覆盖电源电压的特性进一步扩展了适用性。作为低成本、高灵活性的解决方案,LM358在工业控制、消费电子及便携设备中持续发挥重要作用。
模块介绍
本次设计的电桥式压力传感器信号调理模块主要针对的事电阻式压力传感器(单桥类型),将微小的电阻变化通过电桥电路实现差分信号的转化,最后在通过放大器的差分放大实现微小信号的放大,实现模拟信号的输出。
模块的整体框图是根据放大器的特性进行的,LM358是一个双路的运放,都是用上了,也是比较简单的,包含以下部分:
原理图和PCB模块介绍

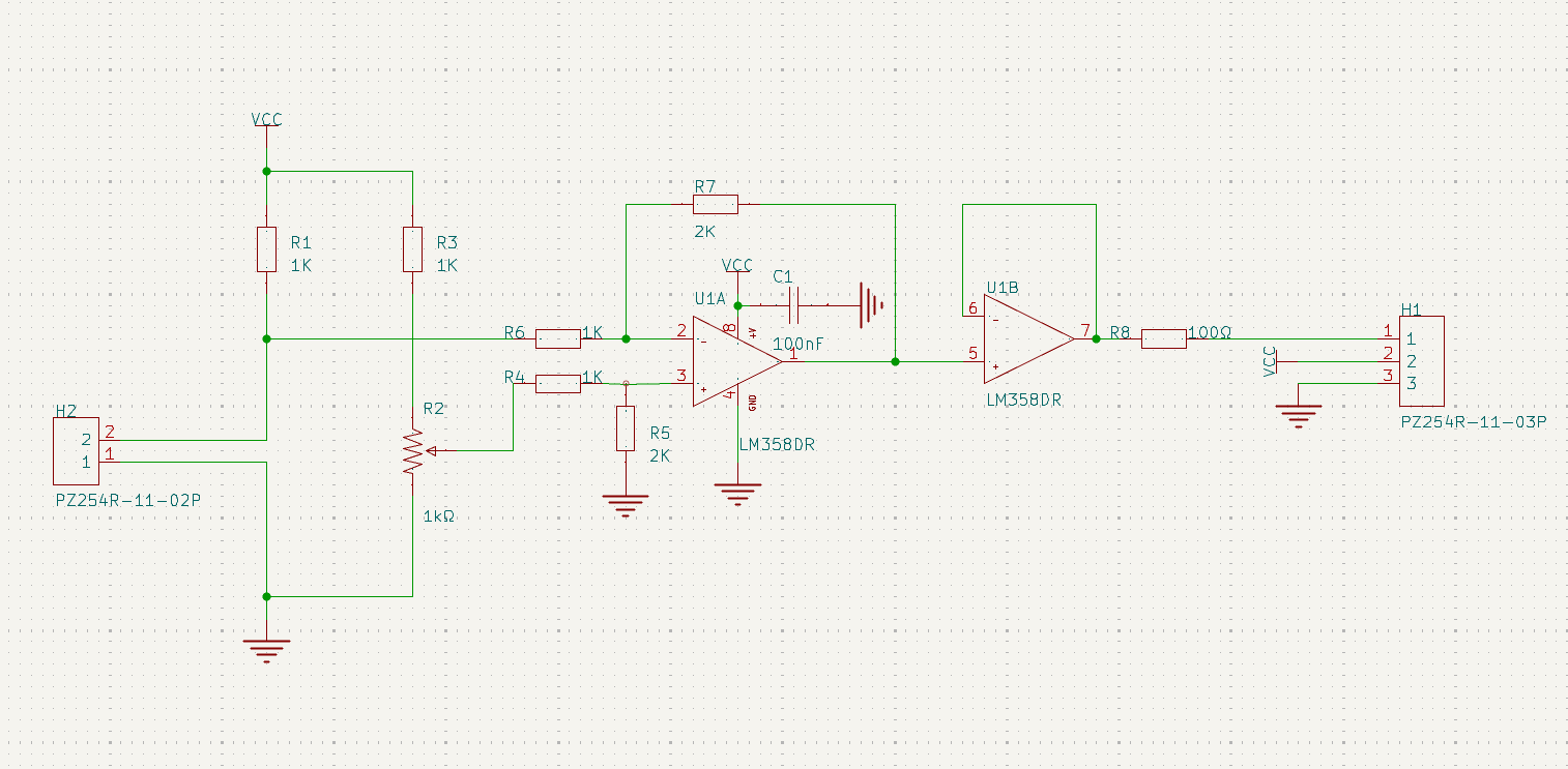
原理图

PCB
本次的设计实际上可以支持一定范围的类型传感器,只要器电阻变化与压力成反比就可以,阻值的匹配可以通过更换各种外围电阻实现.

3D效果图

实物图
测试调试
没有应力的输出:
有应力的输出:
心得体会
本次的模块是基于LM358的电桥式压力传感器信号调理模块,选择的传感器可能不太理想,不过也只能这样进行测试了,没想到压力转换电阻的信号这么微小,不过这次的模块却也是很有用的,支持多种电阻式的传感器(转换率不要太小就行),感谢论坛的活动和得捷的大力支持!