任务介绍
本次任务是第三期的任务四,实现一个三轴模块的设计,需要选择一款加速度传感器,需要设计一款IMU模块,可实现至少三轴的数据检测,例如加速度计、陀螺仪、磁力计等,不同的类型传感器不管三轴还是六轴基本都是数字结构的,板卡尺寸要求小于60mmx40mm。
模块功能介绍
由于本次的设计具有一定阶段性(共6期,12个主题),这次的任务就以单独模块的形式进行的设计,基于传感器的体积非常小,我们做的模块也非常小,尺寸只有15*15mm。
本次根据任务选择设计一个 三轴模块,主要是输出XYZ的数据,通过IIC接口进行通信,同时引出了一个中断功能引脚,采用2.54mm插针进行连接。
模块硬件介绍
本次根据任务选择设计一个三轴模块,使用的是ST的LIS2HH12。 LIS2HH12是属于“pico”系列的超低功耗高性能 3 轴线性加速度计,具有数字 I2C、SPI 串行接口标准输出。器件具有超低功耗工作模式,可实现高级节能、智能睡眠唤醒(活动)以及恢复睡眠(不活动)功能。LIS2HH12 具有±2g/±4g/±8g 的动态用户可选满量程,并能通过 10 Hz 到 800 Hz 的输出数据速率测量加速度。器件可配置为通过检测惯性唤醒/自由落体事件以及通过器件自身的位置生成两个独立中断信号。两个中断发生器的阈值和时序可由终端用户动态设定。LIS2HH12 内置 32 级先进先出(FIFO)缓冲器提供给用户存储数据,可以减少主控的干预。LIS2HH12 采用纤薄的小型塑料平面网格阵列封装(LGA),可确保在更大的温度范围(-40 °C 至+85 °C)内正常工作。SMD 封装的超小尺寸和重量使其成为智能手机和可穿戴设备以及计步器、倾斜监测和活动识别等应用的理想选择。LIS2HH12 提供两种不同的工作模式:下电模式和激活模式。在激活模式中,可选择六种不同的输出数据速率(ODR):800 Hz、400 Hz、200 Hz、100 Hz、50 Hz 和 10 Hz。从 800 Hz 到 100 Hz,每个 ODR 的电流消耗都是恒定的,而 50 Hz 和 10 Hz 进一步降低了电流消耗,具体取决于所选的 ODR。
设计框图
设计框图主要是模块内的功能关系,如下:
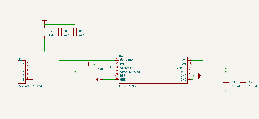
原理图和PCB模块介绍

原理图
PCB
3D效果图
实物图
软件调试
本次的调试通过arduino进行,可以快速进行硬件验证,直接使用对应的固件库:
对应的驱动代码如下:
#include <Arduino.h>
#include <rhio-LIS2HH12.h>
float time1, time2, time3;
float x3, y3, z3;
char x2, y2, z2;
LIS2HH12 lis = LIS2HH12();
void setup() {
// put your setup code here, to run once:
Serial.begin(115200);
Serial.println("LIS2HH12 example");
lis.begin();
lis.setBasicConfig();
}
void loop() {
// put your main code here, to run repeatedly:
if (lis.getIsMoving()) {
lis.getAccel(&x3, &y3, &z3); // g
Serial.print("x: ");
Serial.println(x3, 4);
Serial.print("y: ");
Serial.println(y3, 4);
Serial.print("z: ");
Serial.println(z3, 4);
time1 = lis.getActiveTime();
Serial.print("Active time: "); // seg
Serial.println(time1 / 1000, 2);
}
delay(200);
}
效果展示
心得体会
在阶段2的实现主要是对上一阶段的硬件设计电路进行验证,对应的功能符合输出,也是一个非常有成就感的事情,有很多的芯片可以选择设计,也有很多的方法进行功能验证,可以根据自己的需要进行选择,期待新的一期的推出!