任务介绍
本次Make Blocks第五期,我选择的是任务9,在之前设计的的基础上,进一步集成锂电池充放电管理模块和供电自动切换模块,实现板卡的锂电池供电以及充电管理。
模块介绍
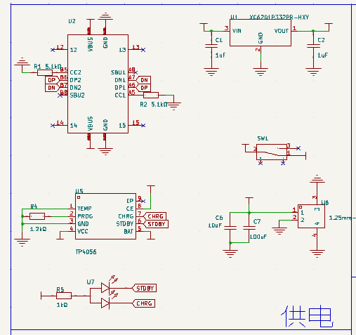
根据任务要求,本次我依然采用前面两期使用到的esp32-pico-v3-02芯片作为主控,并添加了TP4056锂电池充放电管理芯片,以及基于AO3401 MOSFET的供电自动切换模块。
本次用到的芯片在DigiKey官网的链接如下:
AO3401:AO3401 Alpha & Omega Semiconductor Inc. | 分立半导体产品 | DigiKey
原理图和PCB模块介绍

该电路通过TP4056充电管理芯片对锂电池进行恒流恒压充电,并由XL6201升压芯片将USB或电池电压转换为3.3V后为负载供电,实现完整的电源管理和自动供电功能。

这个自动供电切换电路的原理是通过二极管(U8、U9)和MOSFET(AO3401、U10)组成的逻辑控制结构,实现USB电源与电池供电之间的自动切换,确保负载持续获得稳定供电。该电路利用二极管的单向导通特性和MOSFET的开关特性,结合电容储能和电阻分压,实现了在USB电源断开时自动切换到电池供电的功能,具有简单可靠、低损耗的优点。

模块主要性能指标和管脚定义
主要性能指标
TP4056
类型 | 单节锂离子电池恒流/恒压线性充电器 |
芯片型号 | TP4056 |
供电电压 | -0.3V to 6.5V |
最大可充电电流 | 1000mA |
最大功耗 | 1500mW |
工作环境温度 | -40°C to +85°C |
AO3401
类型 | MOSFET P 通道 |
功能 | 逻辑电平栅极,2.5V 驱动 |
漏源极电压(Vdss) | 30V |
电流 - 连续漏极(Id)(25°C 时) | 4A(Ta) |
功率 - 最大值 | 1.4W |
工作温度 | -55°C ~ 150°C(TJ) |
封装 | SOT-23-3 |
管脚定义
管脚编号 | 管脚功能 |
1 | 电池温度检测 |
2 | 可编程恒流充电电流设置端 |
3 | 地端 |
4 | 电源端 |
5 | 电池端 |
6 | 电池充电完成指示端 |
7 | 电池充电指示端 |
8 | 芯片使能输入端 |
eZ-PLM上新建物料和项目的截图
使用了eZ-PLM系统上传了自己的工程文件,方便保存记录各个版本,也可随时查阅,系统里查阅不到的物料也支持手动添加。

物料添加展示图

项目详情图
心得体会
非常感谢硬禾提供的这次学习机会。在本次Make Blocks第五期任务的实施过程中,我系统学习了电源管理电路的基本原理,掌握了充电、自动供电切换等关键模块的设计方法,并完成了对应的PCB绘制,为后续的硬件调试奠定了扎实基础。