一、任务简介
题目要求: 光敏电阻控制数字输出(光线阈值触发)
输入: 光敏电阻
输出: 数字信号(高/低电平)
阈值调节: 电位器可调
二、模块介绍
芯片选择:
为了实现光敏电阻控制数字输出,选择LM393作为核心芯片。LM393是一款双通道低功耗电压比较器,广泛应用于信号比较与转换领域。该芯片具有开集电极输出,并可通过外接上拉电阻实现与数字电路的兼容。其输入电压范围广泛,能够适应不同光敏电阻的工作电压范围,并提供稳定的数字信号输出。
LM393芯片具有低功耗、精确的电压比较特性,能够实现精确的光线阈值触发。在本项目中,LM393将用于光敏电阻信号的比较,当光强度超过预设的阈值时,输出高电平信号,否则输出低电平信号。通过调整电位器,用户可轻松调节光线触发的阈值,灵活适应不同光线条件。
LM393芯片DigiKey链接:LM393
功能说明:
该模块基于LM393芯片设计,电路通过与光敏电阻、上拉电阻及电位器配合工作,实现光线阈值触发功能。模块的核心功能包括:
- 光敏电阻输入: 光敏电阻根据外界光强度变化改变电阻值,通过LM393的反向输入端与电位器共同设置触发阈值。
- 阈值调节: 电位器提供连续的调整范围,方便用户根据不同光照条件设置触发阈值。
- 数字输出: LM393的开集电极输出通过外接上拉电阻与数字电路连接,实现高/低电平输出。
- 稳定性: LM393具有低输入偏置电流,适合高精度要求的光敏检测应用,且低功耗设计有助于延长系统使用时间。
与传统的光敏检测模块相比,该设计优化了输出接口,便于与其他数字电路(如微控制器、PLC等)进行简单集成。此外,电位器的调节范围广泛,使得系统能够灵活应对不同环境下的光照变化。
应用领域:
所设计的光敏检测模块可以广泛应用于以下领域:
- 光照监测与调节: 用于自动调节照明系统,在光线过强或过弱时触发控制信号。
- 环境监测: 在太阳能电池板、农业温室等环境中,用于监测光照强度,提供数据支持。
- 安全检测: 用于光线变化触发报警系统,在监控系统中识别光照变化。
- 消费电子产品: 可应用于自动亮度调节的显示屏、夜间自动开启的灯光系统等。
通过精确的光线阈值触发机制,本模块能够为各种自动化控制系统提供稳定可靠的光敏信号输出,适用于高精度控制要求的场景。
三、原理图和PCB设计

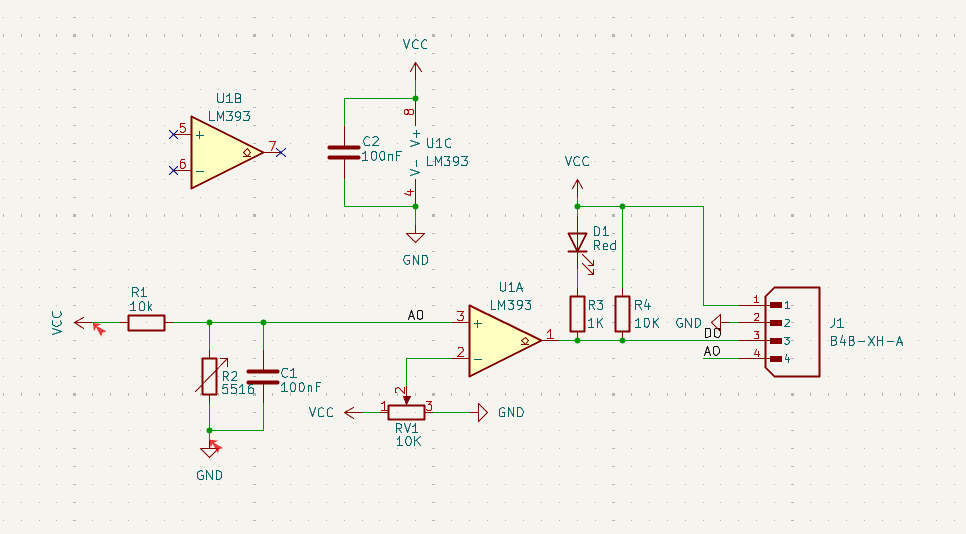
原理图

PCB正面

PCB正面(3D仿真图)
- 原理图规范:原理图与电路连接按照官方手册进行。
- PCB布局:PCB设计时采用双面板布局,紧凑布局使得模块尽可能小。
- 标识规范:添加引脚标识,反向显示方便用户快速确认引脚。
四、性能指标和管脚定义
性能指标:
- 输入电压范围: 2V至36V。
- 响应时间: 最大响应时间约为300ns,满足常规应用的需求。
- 温度范围: 工作温度范围为-40°C至+85°C,适用于多种环境条件。
- 输出类型: 高低电平,PCB已经集成了上拉电阻。
- 阈值调控 :通过板载电位器进行调整,实现不同光线阈值响应。
管脚定义:
引脚名称 | 功能说明 |
|---|---|
VCC | 电源输入引脚,连接2V至36V的外部电源,供电给LM393芯片。 |
GND | 地线引脚,电源电流的回流路径,确保电路正常工作。 |
DO | 数字输出引脚,开集电极输出,输出低电平或通过外部上拉电阻输出高电平信号。此引脚用于输出与光线阈值相关的数字信号。 |
AO | 模拟输出引脚,输出与输入光信号强度成比例的模拟信号,用于细致的光强度测量。 |
五、物料及说明(eZ-PLM)

eZ-PLM系统BOM列表

eZ-PLM系统项目详情图
- 针对本模块,将所需物料添加至eZ-PLM系统,并创建了对应的项目。
- 项目核心为LM393电压比较芯片。
- 其中光敏选择规格为5516,电位器规格选择10K。
六、心得体会
- 通过本次光敏检测模块的设计,我对光电比较器(如LM393)的应用有了更深入的理解,学习了如何根据输入信号的特性来选择合适的比较器芯片,并解决了光线阈值触发控制问题。在电路设计中,我还深入考虑了电源稳定性、信号输入输出的可靠性等关键因素,确保模块能够在不同光照条件下稳定工作。
- KICAD软件的使用,让我熟悉了从原理图到PCB设计的全过程,掌握了如何根据设计需求优化元器件布局和布线,提高了模块的紧凑性与性能稳定性。同时,我对电路设计的规范要求有了更加明确的认识,特别是在标识、引脚连接和信号传输方面。
- 在设计过程中,我学会了如何平衡模块的功能性与尺寸,优化电路设计和元器件布局,同时注重细节,如电源管理、信号调节和抗干扰设计,确保模块在实际应用中能够可靠高效地工作。