KiCad文件
全屏
内容介绍
内容介绍
任务介绍
本次实是设计一款IMU模块。可实现至少三轴的数据检测,具有信号输出口,+3.3V、GND。
模块介绍
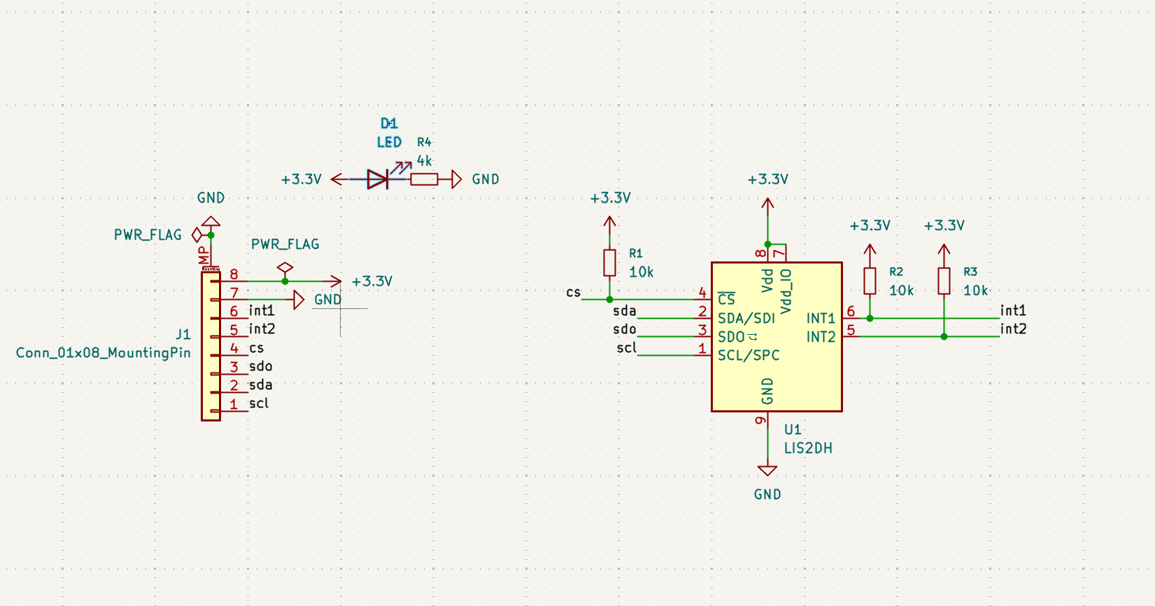
使用芯片LIS2DH12TR。具有spi和iic接口,可以提供过中断线,实现中断获取三轴数据。使用sh1.0接口八针,保证模块尽可能的小,具有spi iic接口和2.3v电源接入。
LIS2DH12TR在得捷上的链接地址: LIS2DH12TR STMicroelectronics | 传感器,变送器 | DigiKey
原理图和PCB模块介绍
设计一颗led,指示电源

使用sh1.0 8p接口,实现与外部控制器链接。

以下是芯片的外接电路

pcb截图如下,模块较少,两层板,顶层是地层,底层是电源层。对位提供8针的sh1.0接口,提供一个led,用于显示电源指示。

模块主要性能指标和管脚定义
LIS2DH12TR 是意法半导体(STMicroelectronics)推出的一款超低功耗、高性能三轴MEMS加速度计,在消费电子、工业控制及物联网领域应用广泛。可编程量程 ±2g/±4g/±8g/±16g,适应从微振动到高冲击的不同场景。输出数据速率 1 Hz–5.3 kHz,支持动态响应需求(如工业振动监测或高速运动捕捉)。2位分辨率(可扩展至16位),±2g量程下灵敏度达 0.98 mg/LSB,精度出色。
管脚定义

eZ-PLM上新建物料和项目的截图
物料添加展示图

项目详情图

bom详情

心得体会
设计此模块的同时,通读了一下此芯片的文档,对于引脚的使用有了更好的了解,对于后期的开发,也会有了大概的思路。
软硬件
电路图
附件下载
imu.kicad_pcb
imu.kicad_sch
团队介绍
无
评论
0 / 100
查看更多
猜你喜欢
2025 Make Blocks第三期阶段1 - 电流检测模块选用ACS723设计了一款电流检测模块。
可测量高达 5A 的直流或交流电流。
提供3.3V电压输出。
提供模拟输出,可接MCU进行ADC测量。
fwwwcn
221
2025 Make Blocks第三期阶段1 - 任务4 - 基于BMI270的IMU模块设计该项目使用了Kicad PCB设计工具,实现了基于BMI270的IMU模块的设计,它的主要功能为:针对可穿戴设备进行了优化,提供16位的三轴加速度、16位的三轴陀螺仪测量和智能片上运动触发中断功能。。
慢即是快
419
2025 Make Blocks第三期阶段2 - IMU设计该项目使用了Kicad软件和stm32f103cb微控制器,实现了IMU的设计,它的主要功能为:3轴加速度,三轴陀螺仪,温湿度气压的测量,可通过MCU采集后通过CAN总线输出或者通过LCD显示或者直接通过IIC接口输出。。
wswsr
118