KiCad文件
全屏
内容介绍
内容介绍
任务介绍
设计一款通过I2C扩展IO的模块
- 使用2.54mm间距的连接器
- 板卡尺寸:小于40mmx40mm
- 输入信号:I2C
- 输出信号:至少8根数字I/O
- 包含电源:+5V、+3.3V、GND
模块介绍
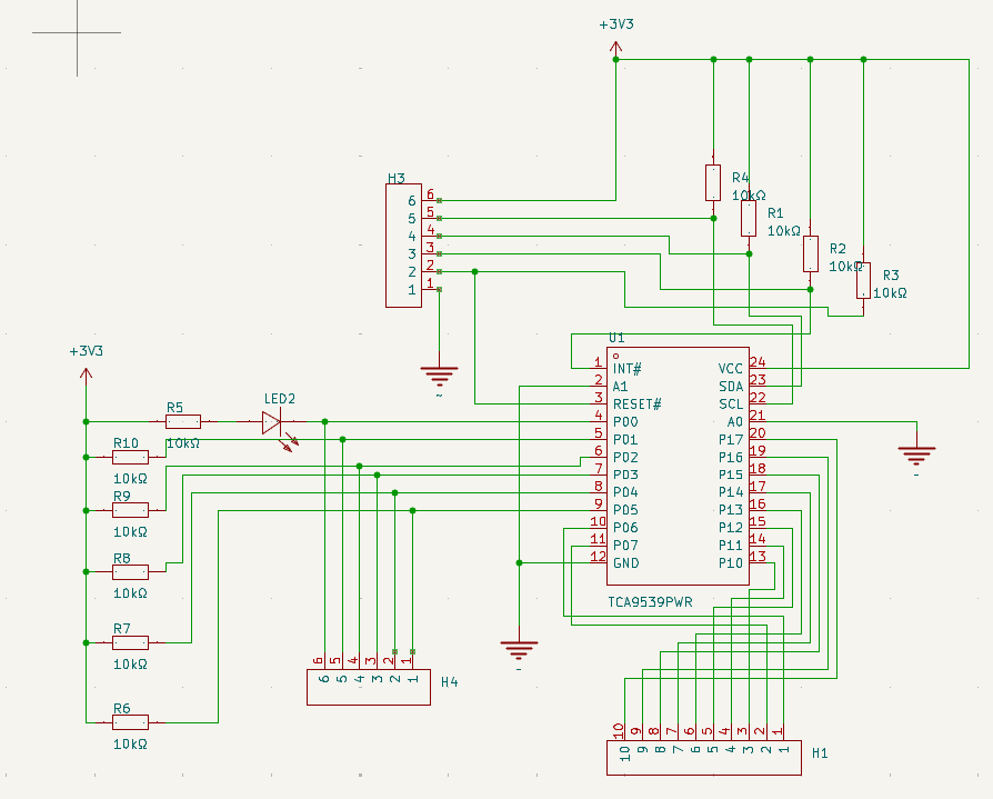
根据任务要求本次我选用的是:TCA9539PWR是一款德州仪器(Texas Instruments)生产的I2C接口I/O扩展器,具有16个可配置的I/O引脚。它被封装在一个小型封装中,通常用于需要额外I/O引脚的应用中。以下是有关该器件的引脚功能简介:
- VCC: 电源引脚。通常连接到1.65V至5.5V的电源。
- GND: 地引脚。
- SCL: I2C时钟引脚。该引脚用来接收来自I2C主控的时钟信号。
- SDA: I2C数据引脚。双向数据传输在此引脚进行。
- /INT: 中断输出引脚。当输入状态发生变化时,该引脚会被拉低,通知主控。
- /RESET: 复位引脚。低电平有效,用于复位I/O扩展器。
- A0, A1, A2: 地址选择引脚。用于配置设备的I2C地址。这些引脚使得同一I2C总线上可以使用多达8个TCA9539器件,而不会发生地址冲突。
- P00-P07: 0组I/O端口引脚(P0口)。这些引脚可以配置为输入或输出。
- P10-P17: 1组I/O端口引脚(P1口)。同样可以配置为输入或输出。
具体功能和配置还可以根据应用要求,通过软件设置在这些I/O上实现输入、输出或者中断的用途。通常,通过I2C命令可以设置每个端口的方向、输出状态和输入状态,详细配置可以参考器件的数据手册。
TCA9539PWR芯片DigiKey链接:TCA9539PWR Texas Instruments | 集成电路(IC) | DigiKey
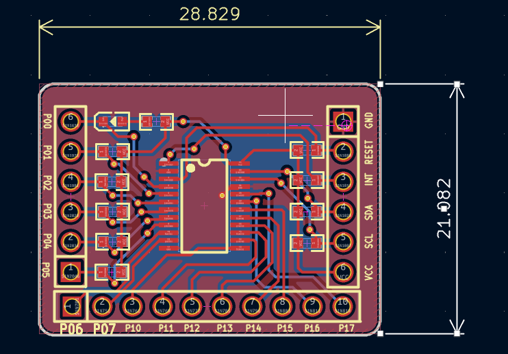
原理图和PCB模块介绍

原理图

PCB

3D效果图
主要性能指标
- 类型: I/O 扩展器
- 接口类型: I2C
- I/O 引脚数量: 16
- 供电电压范围: 1.65V 至 5.5V
- I/O 端口电平: 由供电电压决定,支持1.8V、3.3V和5V逻辑电平
- 开漏中断输出: 支持
- 输入漏电流: 最大1 µA
- 输出驱动电流: 50 mA
- 工作温度范围: -40°C 至 85°C
- 封装类型: TSSOP-24
管脚定义
以下是 TCA9539PWR 的管脚定义:
- P0_0: I/O 端口 0 bit 0
- P0_1: I/O 端口 0 bit 1
- P0_2: I/O 端口 0 bit 2
- P0_3: I/O 端口 0 bit 3
- P0_4: I/O 端口 0 bit 4
- P0_5: I/O 端口 0 bit 5
- P0_6: I/O 端口 0 bit 6
- P0_7: I/O 端口 0 bit 7
- VCC: 电源
- P1_0: I/O 端口 1 bit 0
- P1_1: I/O 端口 1 bit 1
- P1_2: I/O 端口 1 bit 2
- P1_3: I/O 端口 1 bit 3
- P1_4: I/O 端口 1 bit 4
- P1_5: I/O 端口 1 bit 5
- P1_6: I/O 端口 1 bit 6
- P1_7: I/O 端口 1 bit 7
- INT: 中断输出
- SCL: I2C 时钟
- SDA: I2C 数据
- A0: 地址选择 0
- A1: 地址选择 1
- A2: 地址选择 2
- GND: 地
eZ-PLM上新建物料和项目的截图

项目图

物料图
心得体会
这是我第一次参加电子森林活动,此次学习到Kicad的使用,通过这个软件创建了一个属于自己的I2C转IO口的实例,让我在此次活动中受益匪浅,感谢此次活动。
附件下载
TCA9539.kicad_pcb
TCA9539.kicad_sch
团队介绍
个人
评论
0 / 100
查看更多
猜你喜欢
2025 Make Blocks阶段1 - 基于TCA9535PWR芯片的I2C扩展IO模块该项目使用了TCA9535PWR,实现了扩展IO口的设计,它的主要功能为:IO口扩展,中断输出功能和I2C地址可选。
Tide
91
2025 Make Blocks阶段1 - USB转I2C适配器设计本项目基于DigiKey Make Blocks第二期活动内容,选择设计了USB转I2C的适配器作为任务目标
南小冰冰冰
365
2025 Make Blocks阶段2 - 用PCF8574实现I2C扩展IO口该项目使用了PCF8574,实现了I2C扩展IO口的设计,它的主要功能为:该项目使用了PCF8574实现了I2C扩展IO口控制小灯亮灭。
冲向天空的猪
46