27_LM386内部电路
实验目标
1. 查阅LM386资料,了解其内部电路结构、性能和应用电路
2. 学会LM386集成功率放大器的使用及其参数测试
实验步骤
按照图1,在LTspice界面上搭建电路。

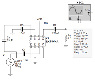
1. 静态值
电路如图3所示.令信号源电压为零,将3脚对地短路,电源电压VCC为6V,实测电源电流和输出端静态电压。

图3

2. 增益范围
电源电压VCC为12V,输入电压幅值为0.02V,频率f为1kHz的正弦波,负载RL开路。
当1、8 脚开路时,电路具有最小增益,测量输出电压峰峰值,求得电压放大倍数(约为20),如图4所示.

图4

当1、8 脚之间接入33μF电容(交流短路) 时,电路具有最大增益,测量输出电压峰峰值,求得电压放大倍数(约为200),如图5所示。

图5

3. 带宽
在电源电压VCC为6V,1、8 脚开路条件下,对LM386测试幅频响应曲线,求得带宽。

31_MC1496内部电路(同步检波电路)
实验目标
1. 查阅MC1496资料,了解其内部电路结构、性能和应用电路
2. 学习MC1496同步检波电路的构建、调整和测试
实验步骤
1. 按照图1,在LTspice界面上搭建电路。
2. 按照图2,接入电源电压。
3. 按照图2,接入两个信号源。用示波器观察电路解调前后的波形图如图3所示。记录你所观察到的波形图。

图3
利用瞬态分析,输入输出波形如下:

32_MC1496内部电路( DSB解调器)
实验目标
1. 查阅MC1496资料,了解其内部电路结构、性能和应用电路
2. 学习MC1496 DSB 解调器的构建、调整和测试
实验步骤
1. 按照图2,在LTspice界面上搭建电路。
2. 按照图2,接入电源电压。
3. 按照图2,接入两个信号源,用示波器观察输入波形和输出波形,参考图如图3所示,记录你所观察到的波形图。

33_MC1496内部电路(调幅电路)
实验目标
1. 查阅MC1496资料,了解其内部电路结构、性能和应用电路
2. 学习MC1496调幅电路的构建、调整和测试
实验步骤
1. 按照图1,在LTspice界面上搭建电路。
2. 按照图2,搭建电路,接入电源电压。
3. 按照图2,接入两个信号源,调整平衡电位器,使电路输出调幅信号,如图3所示,记录你所观察到的波形图,并求得调幅系数m。

34_MC1496内部电路( DSB调制电路)
实验目标
1. 查阅MC1496资料,了解其内部电路结构、性能和应用电路
2. 学习MC1496 DSB调制电路的构建、调整和测试
实验步骤
1. 按照图1,在LTspice界面上搭建电路。
2. 按照图2,搭建电路,接入电源电压。
3. 按照图2,接入两个信号源,调整平衡电位器,使电路输出DSB 波波形,如图3所示,记录你所观察到的波形图

4. 对输出信号进行频谱分析,记录信号的频谱图。

心得体会
在电子森林中,电路搭建如同搭建一座精密的桥梁,连接着理论与实践的彼岸。每一个电阻、电容、二极管等基础元件,都像是森林中的树木与花草,它们各自独特,却又相互依存,共同构成了电路的生态系统。
在搭建电路的过程中,我深刻体会到了细心与耐心的重要性。每一个元件的放置、每一条线路的连接,都需要我全神贯注,稍有疏忽就可能导致整个电路无法正常工作。这种对细节的极致追求,不仅锻炼了我的动手能力,更让我学会了如何在复杂的环境中保持冷静与专注。
同时,我也深刻感受到了理论与实践的紧密结合。在学习的过程中,虽然对电路理论有了一定的了解,但在实际操作中还是会遇到各种问题。通过不断地尝试与调整,我不仅加深了对电路原理的理解,还学会了如何运用所学知识解决实际问题,这种成就感让我倍感欣喜。
总之,电子森林中的电路搭建是一段充满挑战与乐趣的旅程。它不仅让我掌握了电子工程的基本技能,更培养了我的细心、耐心、解决问题的能力。我相信,在未来的学习与工作中,这些宝贵的经验与技能将为我提供源源不断的动力与支持。