



设计要求
设计一个晶体管电流放大系数β测试仪,β测量范围20~200,以数字电压表显示β值。
要求:
1. 电路图
2. 理论分析与计算
3. 电路仿真
图1.三极管类型辨别电路
电路中加了一个滑动变阻器,其主要作用是改变三极管一 端连接的电阻的阻值,从而达到对于同一个三极管,可以改变 集电极Vc 点的电位,从而实现在电 路中手动调节四个档位 β 值具体的大小,与后面的电路相连从而实现电路的检测功能。 发光二极管串联了一个稳压管,标定的稳压值为 3.3V,其作用是限制发光二极管两端 的电压,防止发光二极管两端电压过大而烧坏。
图2.三极管放大倍数 β 档位测量电路和显示电路
运算放大器在本电路中所起的作用为电压比较器的作用。一个最基本的电压比较器有两 个输入端和一个输出端,两个输入端包括同相输入端和反相输入端, 分别记为Vin+和Vin-。
当同相输入端的输入电压高于反相输入端(即Vin+> Vin-)时,输出端输出为高电平;否则输出为低电平.
其核心部分是由三个运算放大器构成的三个电压比较器。
所有的运算放大器的反相输入端都与前一部分电路的三极管的集电极或发射极相连,作为该电路的输入端口.
设三个电压比较器(运算放大器)的三个同相输入端的输入电平分别为 j V1、V2、V3 假设此时之前的三极管类型判别电路的输出电压值 Vc介于V,和V,之间,由于 Vc<V1,第一 个电压比较器的同相输入端的电平高于其反相输入端,故输出高电平;由于 Vc>V,,第二个 电压比较器的同相输入端的电平低于其反相输入端, 帮输出为低电平。第三个电压比较器的 同相输入端的输入电平也低于 Vc,其输出也为低电平。由此分析知,只有接在第一个电压 比较器和第二个电压比较器间的发光二极管两端才有足够大的电压使发光二极管发亮, 其余 的二极管都处于两个高电平或两个低电平之间, 没有足够的电压来发亮。故此时对应的 β值 处于第二个档位。其它的档位也可以用同样的方法来分析。
图3.报警电路
主要由一个 NE555 定时器和一个发光二极管组成。通过NE555或者LM555定时器输出端输出电平高和低的转换(构成施密特触发器)实现发光二极管的亮和灭的交替从而实现闪烁 NE555 定时由分压比较器、基本 RS 触发器、晶体管及缓冲器组成。它有 8 个管脚,1 脚是接地端 GND,2 脚是低电平触发端,3 脚是输出端,4 脚是复位端,5 脚是电压控制端, 6 脚是高电平触发端,7脚是放电端,8脚是电源端。


当4脚RD复位端输入为低电平时,不管其它输入端的状态如何,输出端输出的电压必为低电平:只有当RD输入为高电平时,输出的状态将由2脚低电平触发端和高电平触发端电压的大小来决定。因些,在正常工作时,应将4脚接高电平。
设计要求
以电流型温度传感器和运放,设计一个温度测量仪。测量温度范围为0 ~100°C ,以数字电压表指示温度值。
要求:
1. 电路图
2. 理论分析与计算
3. 电路仿真
选用ad590系列的电流型温度传感器,这里可以用成本更低的ad590jrz
测量温度范围-55到150摄氏度 电压范围+4到+30v 输出组抗10M 转换当量1uA/K

1. 温度-电压转换电路
U2=U1=1uA/K*R=R*10(负六次方)/K(R=10k)
U1=10mV/K
2.k-℃变换器
用运放组成的加法器可以实现ad590的温控电流值(对应绝对温度)k转换为℃
设流经R2.R3.R4的电流分别为 i2.i3.i4
反相输入节点可列出下面的方程 i2+i3=i4
由此可得:U2/R2-U/R3=-U3/R4(R2=R3=R4=5k) *1
R=R2//R3//R4=1.7k
由*1 可变:U3=U-U1
元件参数的确定和-U选取的指导思想是:0℃(即273K)时,U2=0V 综合式. *1可得 U=2.73V
3.反相比例放大器
设流经R6,R7的电流分别为i6,i7。 由虚断的概念可知,i6=i7, 所以得出:R7/R6=Uout/Uin*2
为了提供一个合适的静态偏置,以及减小输入级偏置电流引起的运算误差,故在其同向端接入一个平衡电阻 R8=R6//R7。
要使Uout满足100mV/C, 又因为 Uin=10mV/℃, 由式*2R7/R6=Uout/Uin=10
所以,我们可取R6=50k R8=4.5k
4.电压比较器
由电压比较器组成,如图4所示U(in下)为报警时温度设定电压5V,R9.R10 用于稳定输入电压。R11用于改善比较器的迟滞特性,R12用于报警设备的输入电 阻,用来控制输入电流的大小。这些电阻决定了系统的精度。
由比较器的虚短和虚断概念得 U(in下)-U(in上)/R10=U(in上)-U(out)/R11
经过调试,可取R9=50 R10=50R R11=10K
5.报警设备电路
发光二极管为其核心设备,其发热量小,耗电量也少,节能。由低压电源供给,供电电压大大约为6-24V之间。
当U3(图4中的in上)的值小于U(图4中的in下)的值时,Uin输出为低电平,三极管截止,发光二极管无响应。
当Uin的电压值大于U(图4中的in下)时,Uin输出为高电平,三极管导通,此时发光二极管发光,产生警报


设计要求
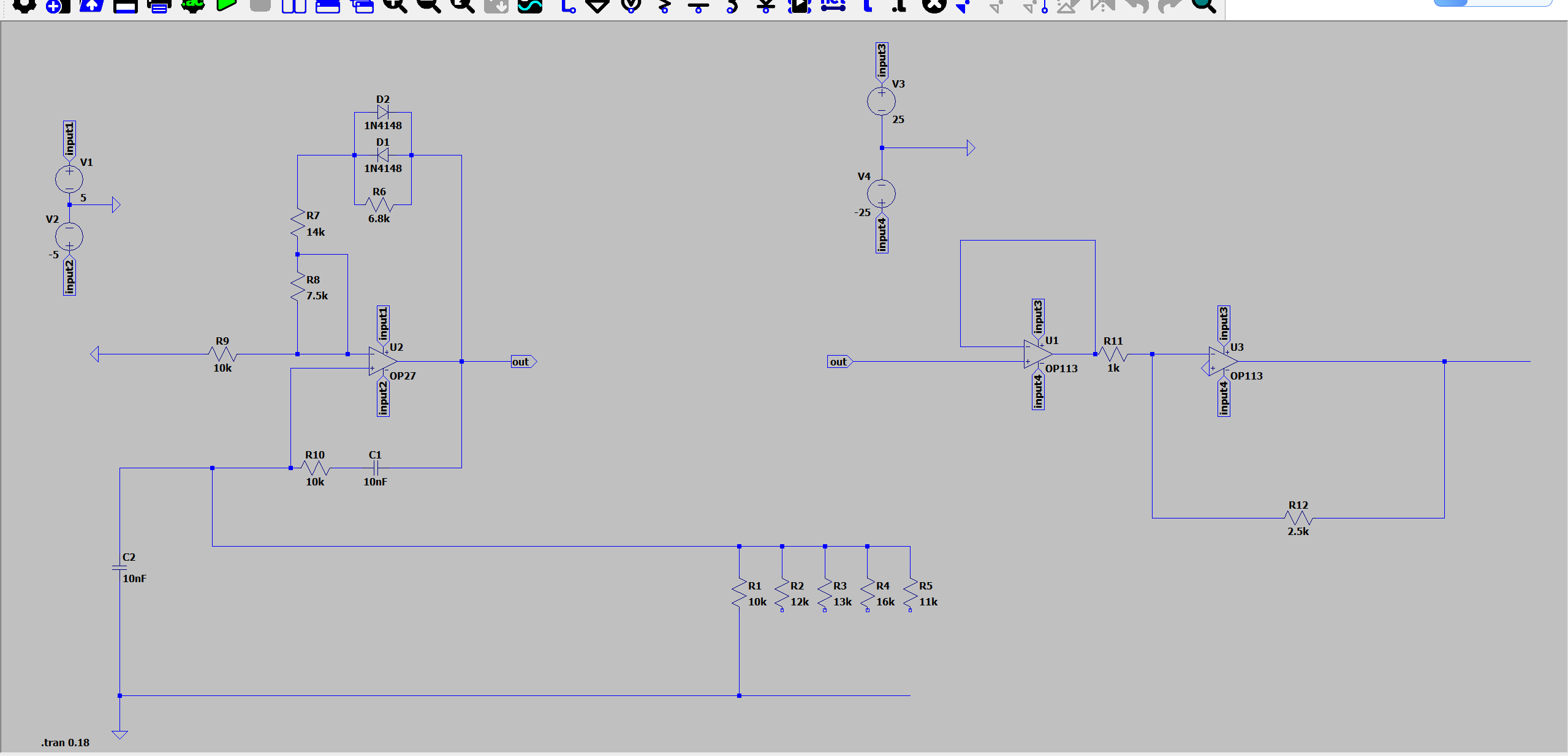
主动降噪耳机是采用耳机内的麦克风对外面的噪音进行采样,通过内部电路,产生与噪音大小相等、相位相反的声波,从而抵消噪音,实现降噪的效果。据此,设计一个双声道主动降噪耳机电路。
要求:
1. 电路图
2. 理论分析与计算
首先由MIC接收噪音,U1运放对接收到的噪音进行放大,到U2对噪音进行反相,最后U3进一步放大输出到OUT耳机喇叭,通过输出反相噪音抵消外部噪音达到降噪的效果。其中RP1可以对反相噪音进行大小调节以达到最佳的降噪效果。LING和RP2则作为耳机听音乐和调节音量的效果。
U1放大倍率为10倍,U3放大倍率为10倍
3. 电路仿真

设计要求
D类放大器(又称数字放大器)是一种利用开关技术放大音频信号的功率放大器,其原理是利用输入信号的幅度线性调整高频脉冲的宽度,得到脉冲宽度调制信号(Pulse Width Modulation,PWM),用以驱动工作在开关状态的功率输出管,最后经滤波电路在负载上得到还原的信号。由于功率输出管工作在开关状态,如果忽略饱和压降,则瞬时管耗下降到零,集电极效率理论上可以达到100%,实际的应用也可达到80~95%。据此,设计一个D类放大器,供电电压5 V,驱动8Ω负载。
要求:
1. 电路图

2. 理论分析与计算
U1作为比较器构成调制器的作用输出PWM信号。正端接入一定直流偏置的原始音频,负端接入三角波。当某一时刻原始音频的正弦波电压高于三角波则比较器输出高电平,反之输出低电平,高低电平的持续时间由二者差值产生的时间所决定,因此输出宽度不一的PWM信号
M1和M2构成D类功放,实质上是一个脉冲控制的大电流开关放大器把比较器输出的PWM信号变成高电压、大电流的大功率PWM信号。能够输出的最大功率由负载、电源电压和晶体管允许流过的电流来决定。
最后需要把大功率PWM波的声音信息还原出来,所以最后一部分为低通无源滤波器,当占空比大于二分之一的脉冲到来时,C的充电时间大于放电时间,输出电平上升;窄脉冲到来时,放电时间长,输出电平下降,正好与原音频信号的幅度变化相一致,所以原音频信号被恢复出来。
3. 电路仿真
输入信号和PWM信号

放大效果

