Funpack3-5 基于 Beaglebone Black 和 web 的点灯初尝试
该项目使用了Beaglebone Black,实现了web网页点灯的设计,它的主要功能为:在网页中设置板子上的4个led的开关和闪烁。
标签
嵌入式系统
Funpack活动
starry-m
更新2025-01-14
65

一、任务要求

在系统中建立一个网页,并且与LED联动,使用网线连接到设备上时,可以从网页中控制LED的开关与闪烁

二、设计思路

认识板卡

本次我选择的是BeagleBone® Black ,上面是一块ARM cortex-A8架构的SOC,主频高达1G Hz,以及512MB DDR3 SDRAM 和4 GB eMMC Flash 存储器。性能强大,空间丰富。再加上官方适配的debian 发行版系统,可以让我们很方便的使用起来。

web浅尝

本人之前一直做的是C语言+简单的单片机应用,基本没写过web相关的。而从前端三件套(html+css+js)入手学习太慢了,所以我希望能找到一个类似于qt那样的控件形式的页面制作工具。经过搜索还真让我找到了Mongoose Wizard在嵌入式方便使用极其方便且简单的页面制作框架。

定下方案

Mongoose wizard将前端的静态资源全部整合到一个大数组中,再配合一些操作,做了一个简单的文件系统,提供静态资源。并实现好所有的API操作接口,我们最后只用关心mongoose_glue.c中的get和set函数。
值得注意的是我们的板子是arm架构的,电脑是x86架构的,为了方便调试,我们必然是在电脑上进行的,所以最终在板子上运行还涉及到了交叉编译。

三、实现过程

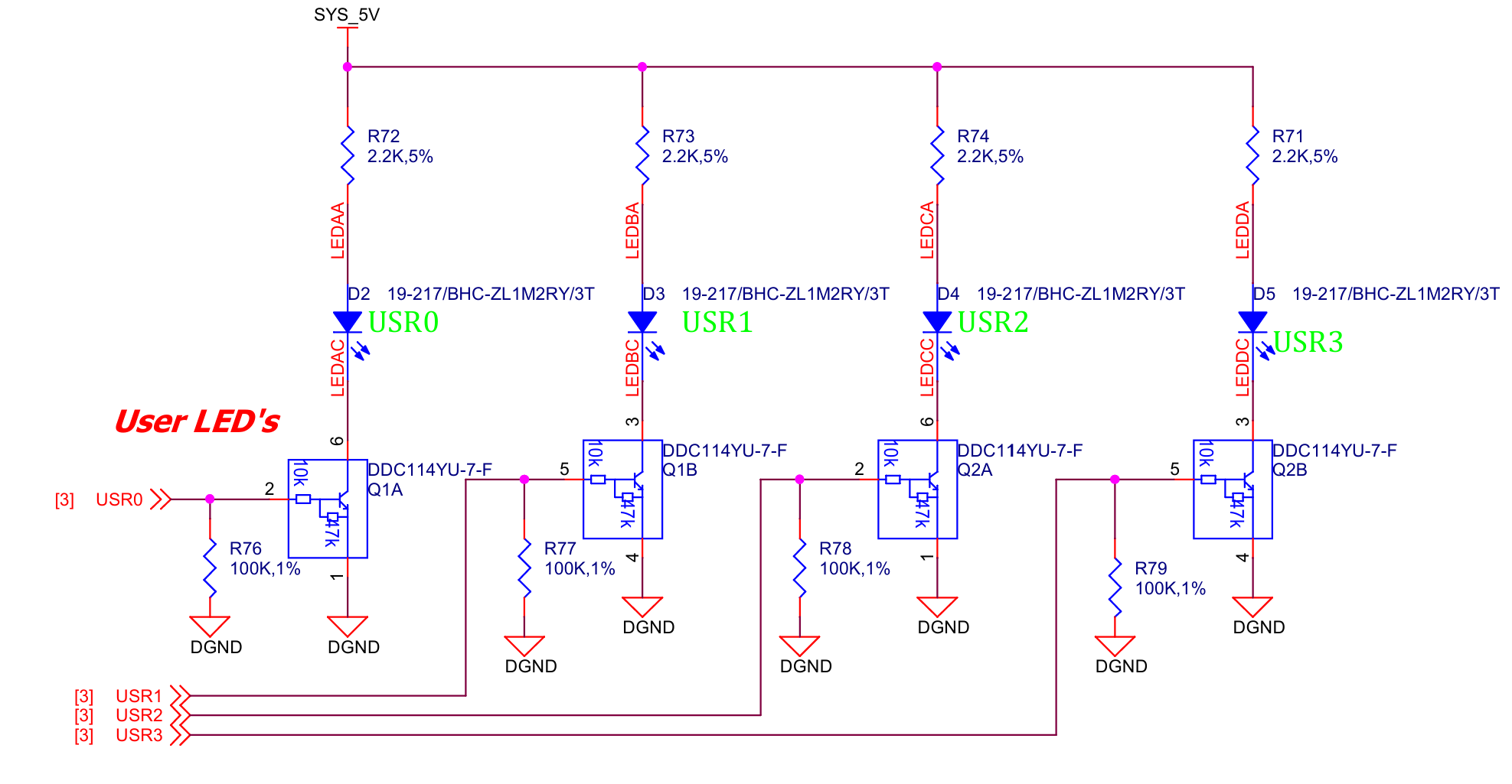
1、硬件电路分析

既然要点灯,那我们首先要关注的是灯在哪里

可见只要给控制io高低电平即可让灯亮灭。之所以加了三极管,应该是与手册中io的灌电流大小有关,减小亮灯时的灌电流。

2、准备环境

先到bbb官网找到最新版本debian系统镜像,我这里使用的是这个am335x-debian-11.7-iot-armhf-2023-09-02-4gb.img,再烧录的tf卡中,让系统从tf卡启动。
上电、插上网线。ssh连进去看看。账号debian,密码temppwd

很好,下一步来个hello world

板子到这里应该就OK了,接下来看看我们电脑环境这边(我的系统是wsl2 ubuntu22.04 LTS)参考自这个博客BeagleBone Black从入门到放弃(三)交叉编译器与交叉编译环境
我最终使用这个交叉编译工具 gcc-linaro-4.9.4-2017.01-x86_64_arm-linux-gnueabihf.tar.xz,注意不要用太新的,不然bbb板子上的glibc版本不一定支持这么高的。

3、实现原理分析

Mongoose相关的了解可以看看这个博客简单易用的嵌入式网络库:Mongoose,以及github
mongoose中实现web服务器和网页之间的交互大致都是通过注册路由和函数到Handle中,主体框架那边再做处理,具体的还需要再学习分析,目前还没将源码看完。
再就是创建cmake项目,写cmakelists.txt,以及编译脚本run.sh

#!/bin/bash
# 检查是否使用交叉编译工具链
USE_CROSS_COMPILE=false
for arg in "$@"
do
if [ "$arg" == "--cross" ]; then
USE_CROSS_COMPILE=true
break
fi
done

# 设置构建目录,根据是否使用交叉编译选择不同目录
if [ "$USE_CROSS_COMPILE" == true ]; then
BUILD_DIR="build_arm"
else
BUILD_DIR="build"
fi

# 保存当前路径
ROOTPATH=`pwd`

# 检查并创建构建目录
if [ ! -d "$ROOTPATH/$BUILD_DIR" ]; then
mkdir "$ROOTPATH/$BUILD_DIR"
fi

# 进入构建目录
cd "$ROOTPATH/$BUILD_DIR"

# 检查并创建 log 目录
if [ ! -d "$ROOTPATH/$BUILD_DIR/log" ]; then
mkdir "$ROOTPATH/$BUILD_DIR/log"
fi

# 运行 cmake,根据是否使用交叉编译来选择参数
if [ "$USE_CROSS_COMPILE" == true ]; then
cmake -DCMAKE_TOOLCHAIN_FILE=../toolchain.cmake ..
else
cmake ..
fi

# 检查 cmake 是否成功
if [ $? -ne 0 ]; then
echo "CMake configuration failed!"
exit 1
fi

# 运行 make
make

# 检查 make 是否成功
if [ $? -ne 0 ]; then
echo "Build failed!"
exit 1
fi

echo -e "Build completed successfully!\n"

# 打印可执行文件的大小
EXECUTABLE="./web_demo"
if [ -f "$EXECUTABLE" ]; then
echo "Executable file size:"
ls -lh "$EXECUTABLE" | awk '{print $9 ": " $5}'
else
echo "Executable file not found!"
fi

# 运行生成的可执行文件(仅在非交叉编译情况下)
if [ "$USE_CROSS_COMPILE" == false ]; then
./web_demo
fi

只需要运行这个脚本即可编译出来最终的可执行文件。

4、软件流程分析

这里使用了多线程来运行,其中web_thread用来跑mongoose 网页,update_cpu_mem_usage用来更新cpu和mem使用率,

四、效果展示与遇到的问题

效果展示


具体间视频

遇到的问题

  • 1.在线网页中设置好网页后,再去修改json文件,再编译运行,无效。仔细查看mongoose源码后发现,json已经嵌入到v1数组中。想要修改页面只能重新生成。
  • 2.修改闪烁延时失败
Wrote timer to /sys/class/leds/beaglebone:green:usr0/trigger
Failed to open file: /sys/class/leds/beaglebone:green:usr0/delay_on
Failed to open file: /sys/class/leds/beaglebone:green:usr0/delay_off

出现写入权限不足的情况,加sudo执行即可

  • 3.使用多线程失败
terminate called after throwing an instance of 'std::system_error'   what():  Enable multithreading to use std::thread: Operation not permitted Aborted

出现多线程使用失败的情况,cmakelist中链接Threads就可以了

五、感想与未来计划

第一次尝试做web相关的项目,虽然这次取巧用了mongoose wizard,但是也让我对web有了进一步的了解,以及web的方便之处。电脑上只要有浏览器就能实现类似于上位机的效果,但是又不需要安装运行软件,很棒。
在我的工程源码中加入了fmt和simpleinih,虽然这次还没用到,但是这是我用cmake+cpp的初步尝试,后面结合这些东西可以做出更加丰富的功能,比如说物联网网关系统,涵盖设备注册、删除、数据收发、固件更新等功能。

附件下载
web_demo.zip
源码
BBB_WEB
bbb板子可执行文件
团队介绍
评论
0 / 100
查看更多
硬禾服务号
关注最新动态
0512-67862536
info@eetree.cn
江苏省苏州市苏州工业园区新平街388号腾飞创新园A2幢815室
苏州硬禾信息科技有限公司
Copyright © 2024 苏州硬禾信息科技有限公司 All Rights Reserved 苏ICP备19040198号