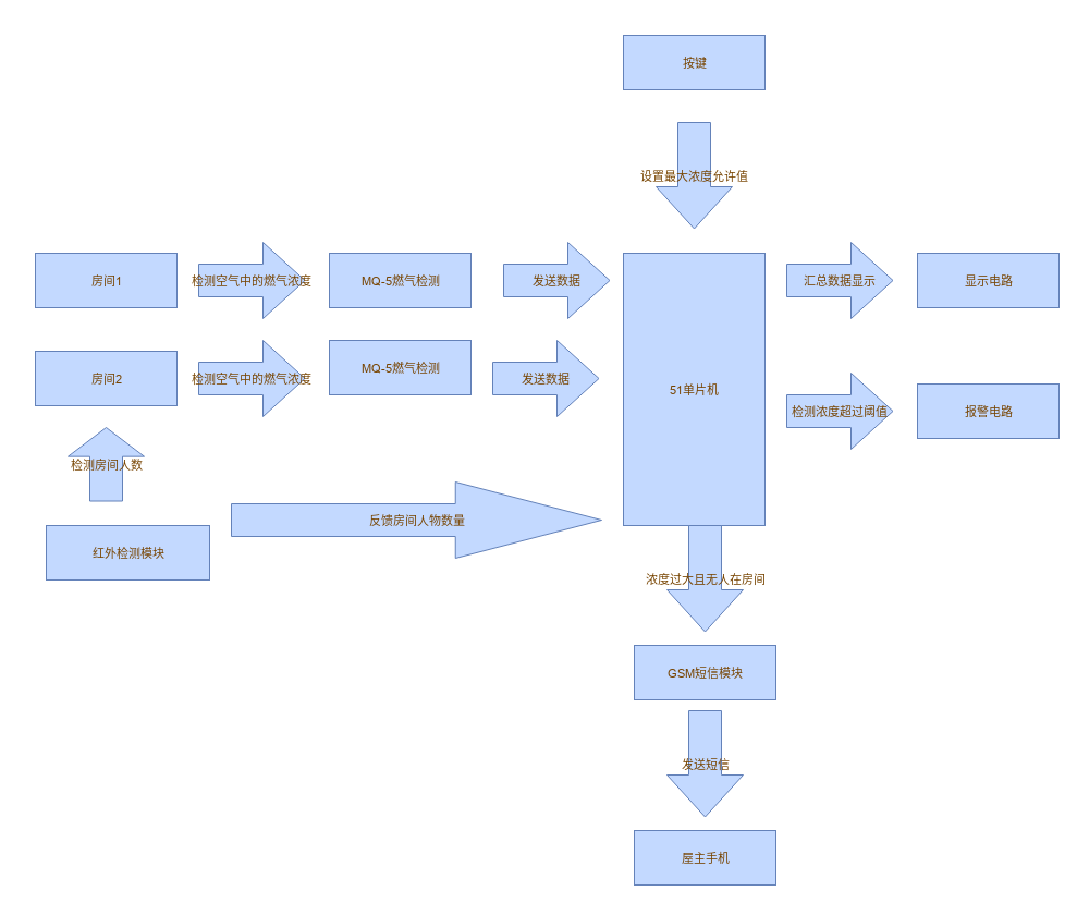
一·设计思路
近年来,煤气泄漏事故频发,给人们的生命财产安全带来了严重威胁。为了及时发现和报警煤气泄漏,保障人们的生命财产安全,我们计划设计一款基于51单片机的煤气泄漏检测报警系统。
二·原理介绍
应活动要求,须使用网页Scheme-it,它是一款在线电路图设计工具,由Digi-Key Electronics开发。它提供了一个直观且易于使用的界面,使用户能够轻松创建和共享电路图。
具有:简单易用,多种元件库,实时协作,导出和共享,同时还支持用户自定义,等多种优点。
总体来说,Scheme-it是一个功能强大且易于使用的在线电路图设计工具。它适用于学生、工程师和爱好者,可以帮助他们快速创建和共享电路图,促进学习和交流。
以下是原理框图的连接:https://www.digikey.cn/schemeit/project/煤气泄漏检测-6d41622459b34260be1387abca778c37
三·模块介绍,
主控芯片:AT89C51
AT89C51是一个低功耗,高性能CMOS 8位单片机,片内含4k字节Flash可擦写存储器。AT89C51器件采用ATMEL公司的高密度、非易失性存储技术制造,兼容标准MCS-51指令系统及80C51引脚结构,AT89C51的片内Flash允许程序存储器通过传统编程器反复编程。
检测电路
MQ-5燃气检测模块
MQ-5气体传感器所使用的气敏材料是在清洁空气中电导率较低的二氧化锡(SnO2)。当传感器所处环境中存在可燃气体时,传感器的电导率随空气中可燃气体浓度的增加而增大。使用简单的电路即可将电导率的变化转换为与该气体浓度相对应的输出信号。
实物图:
MQ-5气体传感器对丁烷、丙烷、甲烷的灵敏度高,对甲烷和丙烷可较好的兼顾。这种传感器可检测多种可燃性气体,特别是天然气,是一款适合多种应用的低成本传感器。
人体感应模块
HC-SR501人体感应模块
HC-SR501是基于红外线技术的自动控制模块,采用德国原装进口LHI778 探头设计,灵敏度高,可靠性强,超低电压工作模式,广泛应用于各类自动感应电器设备,尤其是干电池供电的自动控制产品。
显示模块
LCD1602显示屏
LCD1602液晶显示器是广泛使用的一种字符型液晶显示模块。它是由字符型液晶显示屏(LCD)、控制驱动主电路HD44780及其扩展驱动电路HD44100,以及少量电阻、电容元件和结构件等装配在PCB板上而组成。不同厂家生产的LCD1602芯片可能有所不同,但使用方法都是一样的。为了降低成本,绝大多数制造商都直接将裸片做到板子上。
通信模块
GSM短信模块
GSM模块,是将GSM射频芯片、基带处理芯片、存储器、功放器件等集成在一块线路板上,具有独立的操作系统、GSM射频处理、基带处理并提供标准接口的功能模块。GSM模块具有发送SMS短信,语音接口,GPRS数据传输等基于GSM网络进行通信的所有基本功能。简单来讲,GSM模块加上键盘、显示屏和电池,就是一部手机。
四·总结
参加“How2Make”设计大赛是一次非常有意义的经历。通过这次比赛,我学到了很多关于设计和创意的知识,并且也收获了很多宝贵的经验和心得。我相信这次经历将对我的设计事业产生积极的影响,并且我期待着参加更多的设计比赛和活动
