任务名称
中等题16 - MC1496 混频器
任务要求
难度

实验目标

  1. 查阅MC1496资料,了解其内部电路结构、性能和应用电路
  2. 学习MC1496混频器的构建、调整和测试

 

实验器材

ADALM2000  12V和-8V直流稳压电源

电阻         按照图1和图2选取

电容                按照图2选取

双极型晶体管        x9

集成电路MC1496      x1  

面包板

导线

 

 

理论基础

集成电路MC1496内部原理仿真图如图1所示。

图1

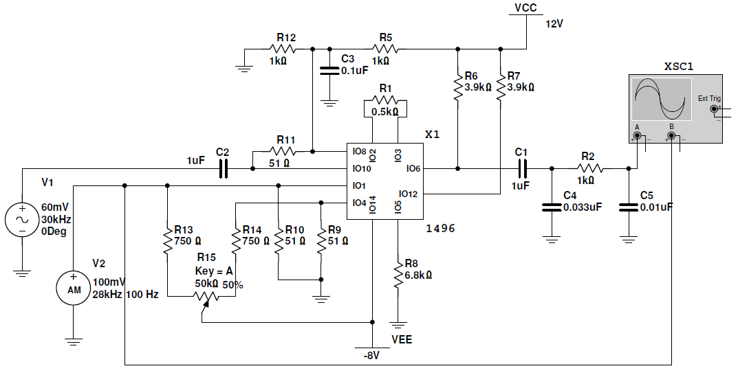
由MC1496构成的混频电路如图2所示。本振信号为30kHz正弦波,调幅信号的载波为28kHz、调制信号为100Hz正弦波。

图2

根据混频原理,其输出应为载波2kHz、调制信号仍为100Hz正弦波的调幅信号,混频前后的波形参考如图3所示,其中输入信号由于频率相对较高仅保留了外包络。频谱分析参考如图4所示。从包络和频谱特征很容易看出,低频调制信号分量没有发生明显变化,而载频频率则降低了,实现了频谱搬移。

图3

图4

 

实验步骤

  1. 按照图2,在面包板上搭建电路,并对电路进行检测。
  2. 按照图2,接入电源电压。
  3. 按照图2,接入两个信号源,用示波器观察电路输入、输出信号波形,如图3所示,记录你所观察到的波形图。
  4. 对输入、输出信号进行频谱分析,记录信号的频谱图。

 

参考答案

实验电路仿真

硬禾服务号
关注最新动态
0512-67862536
info@eetree.cn
江苏省苏州市苏州工业园区新平街388号腾飞创新园A2幢815室
苏州硬禾信息科技有限公司
Copyright © 2024 苏州硬禾信息科技有限公司 All Rights Reserved 苏ICP备19040198号