任务名称
中等题7 - 差分放大电路设计
任务要求
难度

实验目标

  1.   学习双极型晶体管差分电路的设计
  2.  掌握差分电路的静态、动态参数测试

 

实验器材

ADALM2000  ±15V直流稳压电源(若采用±12V直流稳压电源,需要重新计算R3)

10 kΩ 电阻 (1/4 W)    x 2

20kΩ可变电阻  (1/4W)  x 1

双极型晶体管     x5  

面包板

导线

 

 

理论基础

设计一个差分放大电路,使它的CMRR=95dB。

电路如图1所示。电路的CMRR可表示为

已知CMRR=95dB,即CMRR=5.62×104;取IQ=1mA,代入上式,可求得RQ=2.92MΩ。

图1

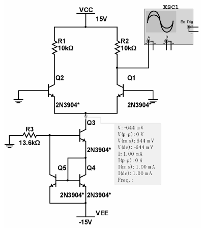
为满足RQ的要求,选择图2所示电路。若取b=120,则输出电阻RQ为4.2MΩ,可满足设计要求。

图2

 

实验步骤

  1. 按照图2,在面包板上搭接电路,并对电路进行检测。
  2. 接通电源电压,进行静态测试,测量R1或R2的端电压,应为5V,说明Q3集电极电流为1mA。
  3. 在输入端接入合适的正弦差模电压信号,得到电路的差模增益;在输入端接入合适的正弦共模电压信号,得到电路的共模增益,由此得到电路的CMRR,以此判断是否符合设计要求。

 

参考答案

实验电路仿真

硬禾服务号
关注最新动态
0512-67862536
info@eetree.cn
江苏省苏州市苏州工业园区新平街388号腾飞创新园A2幢815室
苏州硬禾信息科技有限公司
Copyright © 2024 苏州硬禾信息科技有限公司 All Rights Reserved 苏ICP备19040198号