FastBond智能可穿戴之计时计步
该项目是一个小型的智能可穿戴手表,计划是将三个模块(电源模块,最小系统 模块,传感器模块)画在一块.最后我们实现的功能是可以进行简单的计步和计时.
标签
嵌入式系统
显示
电源变换及管理
zhaolin0912
更新2021-10-21
1929

项目介绍

  1. 项目介绍:该项目是一个小型的智能可穿戴手表,计划是将三个模块(电源模块,最小系统     模块,传感器模块)画在一个电路板上,但是为了调试方便最后画了3个电路板.最后我们实现的功能是可以进行简单的计步和计时.
  2. 软件介绍:我们这次使用keil进行编写代码,主要使用Max32660的库函数对传感器和屏幕进行通讯.
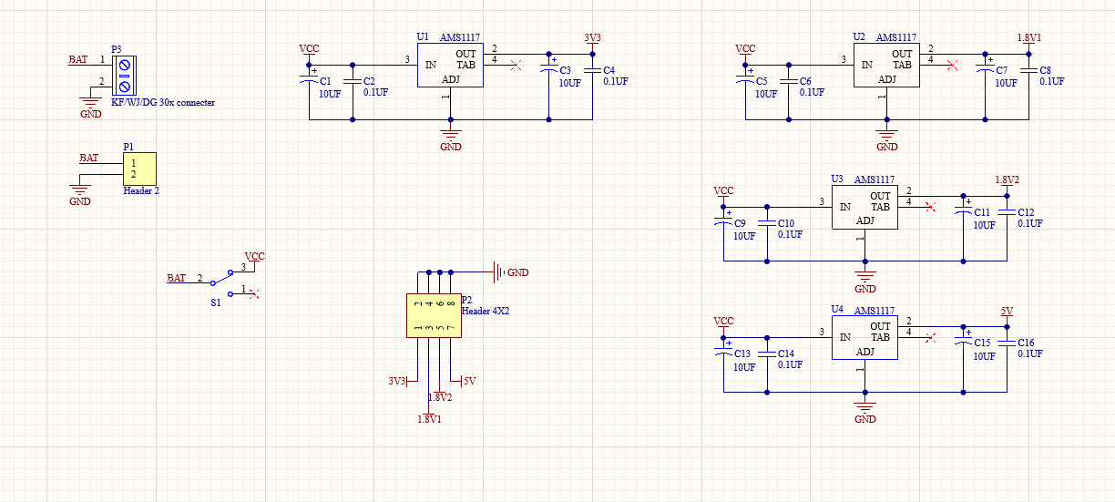
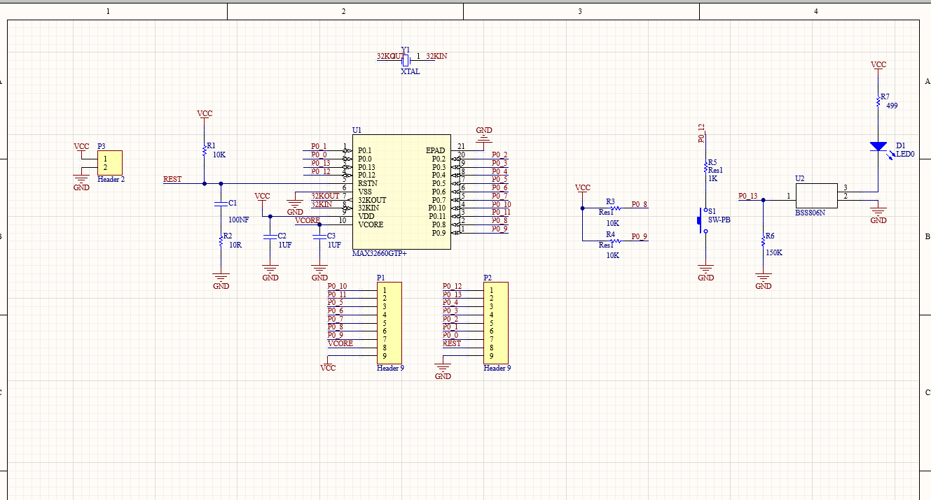
  3. 硬件介绍:AMS1117-3.3,MAX32660,ADXL362,12864OLED

项目用到的板卡、芯片、模块、仪器、设备

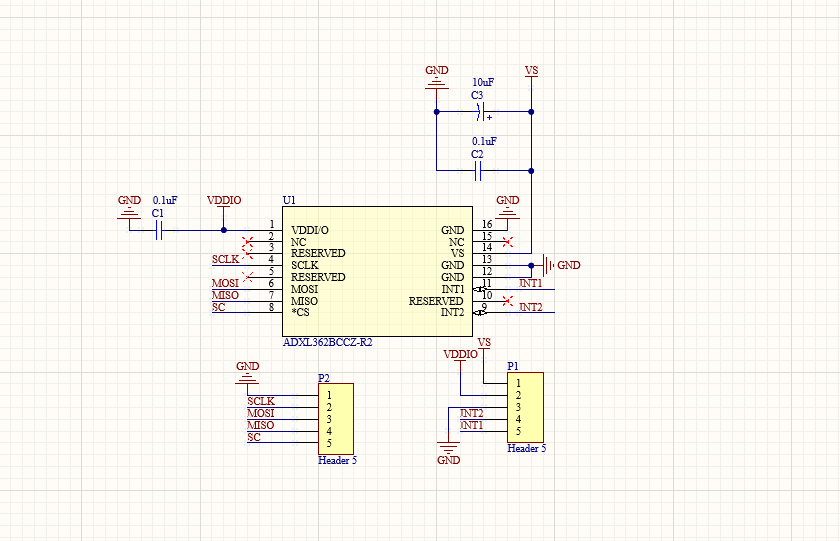
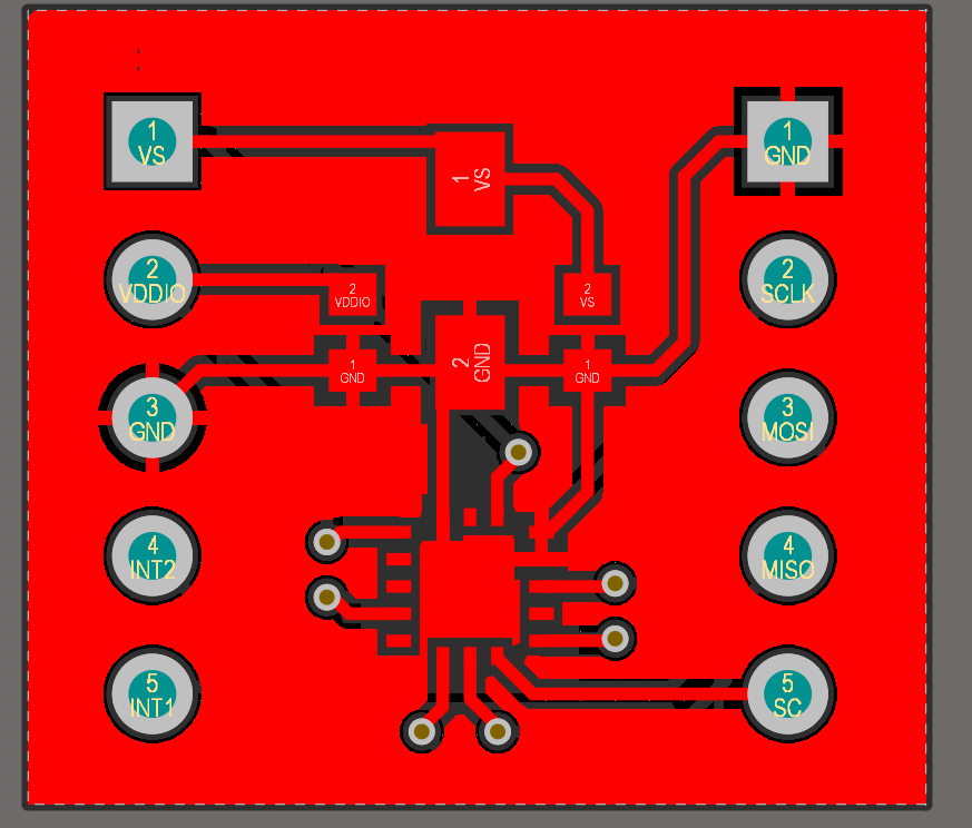
  1. MAX32660(使用该模块的iic通信与oled进行通信,spi通信与adxl362通讯)

MAX32660 是一款超低功耗、高性价比、高度集成的 32 位微控制器,专为电池供电设备和无线传感器而设计。 它结合了灵活的多功能电源管理单元和功能强大的 Arm® Cortex®-M4 处理器和浮点单元 (FPU),采用业界最小的外形,MAX32660 支持具有复杂传感器处理的设计,而不会影响电池寿命。 它还为传统设计提供了从 8 位或 16 位微控制器升级的简单且成本最优的途径。该器件支持 SPI、UART 和 I2C 通信,同时还集成了高达 256KB 的闪存和 96KB 的 RAM,以容纳应用程序和传感器代码。 可以使用通过 I2C、UART 或 SPI 的可选引导加载程序。

FpzxLphK4e6ZVrCTH5mJT6UHNgRY

Fn9cbpcM3tTYUUFJNwN9yJ-fP4ag

  1. ADXL362(用于测量加速度,进而用于计步算法)

ADXL362是一款超低功耗、3轴MEMS加速度计,输出数据 速率为100 Hz时功耗低于2 μA,在运动触发唤醒模式下功耗 为270 nA。与使用周期采样来实现低功耗的加速度计不同, ADXL362没有通过欠采样混叠输入信号;它采用全数据速 率对传感器的整个带宽进行采样。

Fk_pU8UPdz9Zn3XQ573Pd9OLJJt3

Fu-5EUhbyFjvqXNhJYDofFnWQq8a

 

  1. AMS1117-3.3(提供稳定的3v电压)

AMS1117 系列可调和固定电压调节器旨在提供 800mA 输出电流并在低至 1V 的输入至输出差分电压下工作。 器件的压差在最大输出电流时保证最大为 1.3V,在较低负载电流时降低。片上微调将参考电压调整为 1%。 还调整了电流限制,最大限度地减少了稳压器和电源电路在过载条件下的压力。

Fswjl0er6MkCZJXyaBlHzvB9HL8C

FlHURqdCmwlUbkgLHrxMc77cfz5a

 

  1. 12864OLED(用于显示时间和步数)

  OLED显示屏具有宽温(-40度到+80度的工作温度)、超薄的特点、自发光不需背光源、对比度高、视角广、反应速度快、可用于挠曲性面板等;由于上述优点,OLED显示屏适用于POS机、智能手机、移动终端、PDA、音响设备、数码相机、仪器仪表、GPS、飞机仪表、车载音响、导航、穿戴式设备。

  1. DAPLINK(用于下载程序)

DAPLink的原理和仿真器差不多,可以理解成通过一个MCU向另一个MCU烧写程序。  PC通过USB与烧写DAPLink的MCU连接上

关键性代码

void SpiFunction(unsigned char *OutputBuff,unsigned char *InputBuff, unsigned int NoOfBytes)//配置spi通信
{
  spi_req_t req;
  req.tx_data = OutputBuff	;
  req.rx_data = InputBuff;
  req.len = NoOfBytes;
  req.bits = 8;
  req.width = SPI17Y_WIDTH_1;  
  req.ssel = 0;               
  req.deass = 1;               
  req.tx_num = NoOfBytes;
  req.rx_num = NoOfBytes;
  req.callback = NULL;
  SPI_MasterTrans(SPI0A, &req) ;

}
uint8_t ADXL362_Init(void)//adxl263初始化
{                 
    SPI_Init(SPI0A, 0 , 5000000);   	
	if(ADXL362RegisterRead(XL362_DEVID_AD)==0XAD)    
	{
	  ADXL362RegisterWrite(XL362_FILTER_CTL,0x93); 
	  ADXL362RegisterWrite(XL362_POWER_CTL,0x02);
		
		ADXL362RegisterWrite(XL362_ACT_INACT_CTL,0x3F);
		ADXL362RegisterWrite(XL362_INTMAP1,0x90);
		
		ADXL362RegisterWrite(XL362_THRESH_ACT_L,0xFA);
		ADXL362RegisterWrite(XL362_THRESH_ACT_H,0x00);
		ADXL362RegisterWrite(XL362_TIME_ACT,0x01);
		
		ADXL362RegisterWrite(XL362_THRESH_INACT_L,0x96);
		ADXL362RegisterWrite(XL362_THRESH_INACT_H,0x00);
		ADXL362RegisterWrite(XL362_TIME_INACT_L,0x1E);
		ADXL362RegisterWrite(XL362_TIME_INACT_H,0x00);
	
		return 0;
	}
	 return 1;

                           
} 
uint8_t ADXL362_Init(void)
{                 
    SPI_Init(SPI0A, 0 , 5000000);   	
	if(ADXL362RegisterRead(XL362_DEVID_AD)==0XAD)    
	{
	  ADXL362RegisterWrite(XL362_FILTER_CTL,0x93); 
	  ADXL362RegisterWrite(XL362_POWER_CTL,0x02);
		
		ADXL362RegisterWrite(XL362_ACT_INACT_CTL,0x3F);
		ADXL362RegisterWrite(XL362_INTMAP1,0x90);
		
		ADXL362RegisterWrite(XL362_THRESH_ACT_L,0xFA);
		ADXL362RegisterWrite(XL362_THRESH_ACT_H,0x00);
		ADXL362RegisterWrite(XL362_TIME_ACT,0x01);
		
		ADXL362RegisterWrite(XL362_THRESH_INACT_L,0x96);
		ADXL362RegisterWrite(XL362_THRESH_INACT_H,0x00);
		ADXL362RegisterWrite(XL362_TIME_INACT_L,0x1E);
		ADXL362RegisterWrite(XL362_TIME_INACT_H,0x00);
	
		return 0;
	}
	 return 1;

                           
} 
uint8_t ADXL362_Init(void)
{                 
    SPI_Init(SPI0A, 0 , 5000000);   	
	if(ADXL362RegisterRead(XL362_DEVID_AD)==0XAD)    
	{
	  ADXL362RegisterWrite(XL362_FILTER_CTL,0x93); 
	  ADXL362RegisterWrite(XL362_POWER_CTL,0x02);
		
		ADXL362RegisterWrite(XL362_ACT_INACT_CTL,0x3F);
		ADXL362RegisterWrite(XL362_INTMAP1,0x90);
		
		ADXL362RegisterWrite(XL362_THRESH_ACT_L,0xFA);
		ADXL362RegisterWrite(XL362_THRESH_ACT_H,0x00);
		ADXL362RegisterWrite(XL362_TIME_ACT,0x01);
		
		ADXL362RegisterWrite(XL362_THRESH_INACT_L,0x96);
		ADXL362RegisterWrite(XL362_THRESH_INACT_H,0x00);
		ADXL362RegisterWrite(XL362_TIME_INACT_L,0x1E);
		ADXL362RegisterWrite(XL362_TIME_INACT_H,0x00);
	
		return 0;
	}
	 return 1;

                           
} 
unsigned int data_pros()    //数据处理函数
{
	 
	 unsigned int i,j,t;
	unsigned int p,m,n;
	 unsigned char thread_old_1,thread_old_2,thread_new_1,thread_new_2;
	 unsigned int  thread_old,thread_new=0,thread_x,thread_y,thread_z;

		 
	  thread_old_1=ADXL362RegisterRead(XL362_THRESH_ACT_L);                //读取阈值
		thread_old_2=ADXL362RegisterRead(XL362_THRESH_ACT_H);
	  thread_old=((uint16_t)thread_old_2<<8)|thread_old_1;
		for(i=0;i<50;i++)
		{
       ADXL362_RD_Avval((xf+i),(yf+i),(zf+i));
//			 p=*(xf+i);
//			 m=*(yf+i);
//			 n=*(zf+i);
////			 printf("%d\n" ,xf[i]);
//			

		}
	   for(i=0;i<50;i++)
	{
		
			 if((*(Huge+i)<=thread_old)&&((*(Huge+i-2)>thread_old)||(*(Huge+i-1)>thread_old)))
			   step+=1;
			 
	}
	
		for( i=0;i<50;i++)                  //冒泡法排序得到新的最大阈值
			for(j=0;j<50-i;j++)
		 {
			 if(*(xf+j)>*(xf+j+1))
			 {
				 t=*(xf+j);
				 *(xf+j)=*(xf+j+1);
				 *(xf+j+1)=t;
			 }
		 }	
    thread_x=(*(xf+49)-*xf)/2;	
    		 
		 for( i=0;i<50;i++)
	    for(j=0;j<50-i;j++)
	   {
			 if(*(yf+j)>*(yf+j+1))
			 {
				 t=*(yf+j);
				 *(yf+j)=*(yf+j+1);
				 *(yf+j+1)=t;
			 }
		 }
    thread_y=(*(yf+49)-*yf)/2;	
    	 
		 for( i=0;i<50;i++)
	    for(j=0;j<50-i;j++)
	   {
			 if(*(zf+j)>*(zf+j+1))
			 {
				 t=*(zf+j);
				 *(zf+j)=*(zf+j+1);
				 *(zf+j+1)=t;
			 }
		 }	
    thread_z=(*(zf+49)-*zf)/2;	
		
    
	  thread_new=Max_3(thread_x,thread_y,thread_z);
		if(thread_new==thread_x)
			Huge=xf;
		 else if(thread_new==thread_y)
			 Huge=yf;
		 else 
			 Huge=zf;                           //判断阈值哪个轴最大
		 
		 
	
		thread_new_2=(unsigned char)(thread_new>>8);
		thread_new_1=(unsigned char)(thread_new&0x00ff);
				
		ADXL362RegisterWrite(XL362_THRESH_ACT_L,thread_new_1);   //更新阈值
		ADXL362RegisterWrite(XL362_THRESH_ACT_H,thread_new_2);
				
    return thread_new;
}

功能演示:在视频中可以看见通过我们摇晃adxl362来模仿人走路的过程,oled中的steep在增加

心得体会:首先很感谢这次硬禾学堂和Digi-Key举办的这次活动,由于自己第一次参加这种项目活动,在很多地方都还欠缺经验和能力,既然是可穿戴模块我的电路板还应该设计更合理,没有将3个板子画在一起,供电模块原本采用MAX77655,由于该芯片是非常小的bga封装,自己画电路时没有画成功,所以现在采用的供电模块形状就十分大,软件部分由于算法没有做到十分完善,测量的步数不是十分精准.总体来说这次活动对我最大的意义就是对做项目有一个整体的认识.

软硬件
附件下载
GPIO10-17.rar
工程
团队介绍
主要是分硬件和软件两名安徽师范大学大二学生分工合作完成.20级电子信息类赵同学负责pcb板的设计和焊接及spi通信和iic通信的调试任务.20级王同学主要负责软件部分计时代码和计步算法的任务.其实还有一名厉害的毕业学长指导.
评论
0 / 100
查看更多
硬禾服务号
关注最新动态
0512-67862536
info@eetree.cn
江苏省苏州市苏州工业园区新平街388号腾飞创新园A2幢815室
苏州硬禾信息科技有限公司
Copyright © 2024 苏州硬禾信息科技有限公司 All Rights Reserved 苏ICP备19040198号