Funpack2-6 基于nRF7002实现可读写的nrf 标签
此次项目主要是使用nRF7002实现一个可读写的nrf ntag 标签功能,可以预设打开硬禾学堂的地址,也可以通过nrf tools进行编辑设计
标签
Funpack2-6
nRF7002
ntag 可读写标签
xinshuwei
更新2023-10-13
697

硬件介绍

nRF7002-DK是用于nRF7002 Wi-Fi 6协同IC的开发套件,该开发套件采用nRF5340多协议片上系统 (SoC) 作为nRF7002的主处理器,在单一的电路板上包含了开发工作所需的一切,可让开发人员轻松开启基于nRF7002 的物联网项目。该 DK 包括 Arduino 连接器、两个可编程按钮、一个 Wi-Fi 双频段天线和一个低功耗蓝牙天线,以及电流测量引脚。

这款DK支持低功耗 Wi-Fi 应用开发,并实现了多项 Wi-Fi 6 功能,比如 OFDMA、波束成型和 TWT。nRF7002 Wi-Fi 6配套IC为另一个主机添加了低功耗Wi-Fi 6功能,提供无缝连接和基于Wi-Fi的定位(本地Wi-Fi集线器的SSID嗅探)功能。该IC设计用于搭配Nordic现有的nRF52®和nRF53®系列多协议片上系统 (SoC) 和nRF91®系列蜂窝物联网系统级封装 (SiP) 使用。nRF7002 IC 还可与非nordic主机器件搭配使用。通过SPI或QSPI与主机通信,并带有额外的共存功能,可与其他协议如蓝牙、Thread或Zigbee无缝共存。

nRF7002是Nordic的Wi-Fi产品系列中的首款器件,符合802.11ax标准,可提供双频段(2.4和5GHz)连接,支持Matter中使用的全部无线协议,可以为产品中添加最新的Wi-Fi 6技术,该芯片还具有帮助保护用户数据的先进安全功能。并与Nordic现有的超低功率技术无缝结合,可延长电池使用寿命。它提供快速、可靠的连接,具有先进的安全功能,并且方便集成到各个应用当中。

板上的nRF5340是支持低功耗蓝牙、蓝牙Mesh、NFC、Thread和Zigbee的双核蓝牙5.3 SoC,并且蓝牙测向可实现所有到达角(AoA)和出发角(AoD)的测量功能。此外,它支持低功耗蓝牙音频,2 Mbps高吞吐量、广播扩展和长距离。像蓝牙Mesh、Thread和Zigbee这样的Mesh协议可以与低功耗蓝牙同时运行,从而使智能手机能够配网、入网、配置和控制Mesh节点。还支持NFC、ANT、802.15.4和2.4 GHz专有协议。

板卡特性

  • Arduino连接器
  • 两个可编程的按钮
  • 搭载nRF7002 Wi-Fi协同IC
  • 作为主处理器的nRF5340 SoC
  • 电流测量引脚
  • 2.4GHz、2.4/5 GHz和NFC天线
  • 高性能的128MHz Arm Cortex-M33应用内核
  • 超低功率的64MHz Arm Cortex-M33网络核心

项目介绍

   此次项目主要基于nRFConnect SDK 进行开发,它集成了Zephyr  操作系统使用Zephyr 实现 NDEF 数据格式存储、加载、覆盖。

设计思路

FnOwxJc81ON14oqzOkR56zI0KH7G

1.通过led 显示 当前nfc 读取 设置相关状态

2.通过jlink 进行 程序刷写 log 显示

3.通过按键进行 ndef 数据重置,重置成硬禾学堂的链接

4.可以通过手机nrf tools进行 ndef 数据格式设置,然后通过天线获取数据,保存到芯片flash中,芯片下次启动时,读取固定地址数据,判读是否有数据,没有的话 加载默认 硬禾学堂链接的设置。

5.手机可以进行连接图片 名片 wifi 等相关设置,设置相对比较方面

6.通过切换按键可以切换到下一个nfc 卡片,方便进行不同功能实现。

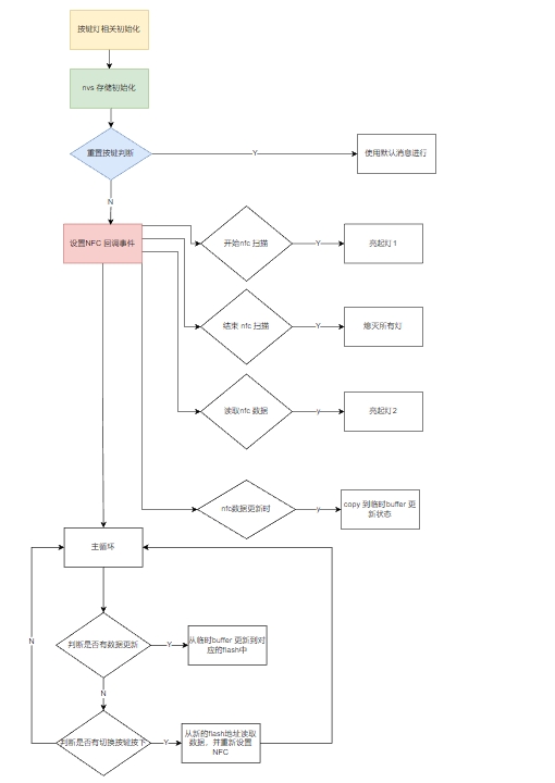
软件流程图

FgQS0pdUDROkU-3MlV3T95up31u0

各功能对应的主要代码片段及说明

	/* Configure LED-pins as outputs. */
	if (board_init() < 0) {
		printk("Cannot initialize board!\n");
		goto fail;
	}
	/* Initialize NVS. */
	if (ndef_file_setup() < 0) {
		printk("Cannot setup NDEF file!\n");
		goto fail;
	}
	/* Load NDEF message from the flash file. */
	if (ndef_file_load(ndef_msg_buf, sizeof(ndef_msg_buf)) < 0) {
		printk("Cannot load NDEF file!\n");
		goto fail;
	}

上电进行nvs 存储器 板子按键 led 等相关外设的初始化,并且通过nvs 驱动ndef数据到buffer中。

	/* Restore default NDEF message if button is pressed. */
	uint32_t button_state;

	dk_read_buttons(&button_state, NULL);
	if (button_state & NDEF_RESTORE_BTN_MSK) {
		if (ndef_restore_default(ndef_msg_buf,
					 sizeof(ndef_msg_buf)) < 0) {
			printk("Cannot flash NDEF message!\n");
			goto fail;
		}
		printk("Default NDEF message restored!\n");
	}

判断按键状态,如果重置按键有按下,则重置 nfc 功能,使用默认的设置设置所有nfc 存储区域

	/* Set up NFC */
	int err = nfc_t4t_setup(nfc_callback, NULL);

	if (err < 0) {
		printk("Cannot setup t4t library!\n");
		goto fail;
	}
	/* Run Read-Write mode for Type 4 Tag platform */
	if (nfc_t4t_ndef_rwpayload_set(ndef_msg_buf,
				       sizeof(ndef_msg_buf)) < 0) {
		printk("Cannot set payload!\n");
		goto fail;
	}
	/* Start sensing NFC field */
	if (nfc_t4t_emulation_start() < 0) {
		printk("Cannot start emulation!\n");
		goto fail;
	}

设置nfc 相关回调函数,配置可写属性,配置成功后,开始进行模拟

static void nfc_callback(void *context,
			 nfc_t4t_event_t event,
			 const uint8_t *data,
			 size_t data_length,
			 uint32_t flags)
{
	ARG_UNUSED(context);
	ARG_UNUSED(data);
	ARG_UNUSED(flags);

	switch (event) {
	case NFC_T4T_EVENT_FIELD_ON:
		dk_set_led_on(NFC_FIELD_LED);
		break;

	case NFC_T4T_EVENT_FIELD_OFF:
		dk_set_leds(DK_NO_LEDS_MSK);
		break;

	case NFC_T4T_EVENT_NDEF_READ:
		dk_set_led_on(NFC_READ_LED);
		break;

	case NFC_T4T_EVENT_NDEF_UPDATED:
		if (data_length > 0) {
			dk_set_led_on(NFC_WRITE_LED);
			flash_buffer_prepare(data_length);
		}
		break;

	default:
		break;
	}
}

根据nfc 相关状态设置不同的灯显示状态。主要有 nfc 扫描开始、结束  读取数据 写入数据控制。

/** .. include_startingpoint_ndef_file_rst */
static const uint8_t m_url[] = /*my url*/
	
{'r','f','i','d','f','a','n','s','.','c','o','m','/','p','t','a','g','/','i','n','d','e','x','.','p','h','p','?','u','n','a','m','e','=','x','i','n','j','i','a','q','i','1','&','u','n','i','c','o','d','e','=','b','4','b','2','4','e','0','9',\
'6','5','e','8','e','f','0','a','7','9','7','c','d','a','f','1','e','2','4','5','0','0','0','2'};
int ndef_file_default_message(uint8_t *buff, uint32_t *size)
{
	int err;
	uint32_t ndef_size = nfc_t4t_ndef_file_msg_size_get(*size);

	/* Encode URI message into buffer. */
	err = nfc_ndef_uri_msg_encode(NFC_URI_HTTP_WWW,
				      m_url,
				      sizeof(m_url),
				      nfc_t4t_ndef_file_msg_get(buff),
				      &ndef_size);
	if (err) {
		return err;
	}

	err = nfc_t4t_ndef_file_encode(buff, &ndef_size);
	if (err) {
		return err;
	}

	*size = ndef_size;

	return 0;
}

这里使用了链接设置,主要通过

nfc_ndef_uri_msg_encode进行 链接的编码,主要包括链接的协议设置,内容设置,输入输出数据处理等,将编码好的数据放入到buffer 中,这个的链接是在服务器设置的页面,可以通过app 进行页面内容的编辑,这里设置了个人的微信二维码  、个人名片等其他信息。
 
        dk_read_buttons(&button_state, NULL);
        //set nextread
        if (button_state & NDEF_NEXT_BTN_MSK) {
            if (atomic_cas(&op_flags, FLASH_WRITE_FINISHED,
				FLASH_WRITE_FINISHED))
                {
                    updatwrIdx();
                    	/* Run Read-Write mode for Type 4 Tag platform */
                    if (nfc_t4t_ndef_rwpayload_set(ndef_msg_buf,
                                    sizeof(ndef_msg_buf)) < 0) {
                        printk("Cannot set payload!\n");
                        goto fail;
                    }
                    	/* Run Read-Write mode for Type 4 Tag platform */
                    if (nfc_t4t_ndef_rwpayload_set(ndef_msg_buf,
                                    sizeof(ndef_msg_buf)) < 0) {
                        printk("Cannot set payload!\n");
                        goto fail;
                    }
                    /* Start sensing NFC field */
                    if (nfc_t4t_emulation_start() < 0) {
                        printk("Cannot start emulation!\n");
                        goto fail;
                    }
                }
        }

这里在主循环进行检测,当切换按钮按下时,切换下一nfc 卡片功能

void updatwrIdx(void)
{
    readidx ++;
    if(readidx==NVS_SECTOR_COUNT)
    {
        readidx=1;
    }
}

读取和写入都通过readidx 进行设置,这个当切换按键按下时,readidx +1,当readidx 大于最大存储时,返回到第一个设置中。

 

功能展示及说明

天线 pin朝下接入,板卡正常上电,使用小米手机进行扫描设置

FmOImb1bYDlE_XTv5iusjf4tKd-6

对本活动的心得体会(包括意见或建议)

建议后续多举办这样的活动,更多小伙伴参与进来

vscode 如果有不识别的头文件时可以添加c++setting 进行设置,目录根据自己的目录进行修改,这样调试 跳转查找相对方便些。

{
  "nrf-connect.topdir": "g:\\win10\\Desktop\\Embedded\\Nordic\\sdk\\v2.4.2",
  "nrf-connect.toolchain.path": "${nrf-connect.toolchain:2.4.0}",
  "nrf-connect.applications": [
    "g:\\win10\\Desktop\\Embedded\\Nordic\\code\\hello_world",
    "${workspaceFolder}"
],
"files.associations": {
    "array": "c",
    "bitset": "c",
    "deque": "c",
    "format": "c",
    "initializer_list": "c",
    "list": "c",
    "queue": "c",
    "random": "c",
    "ranges": "c",
    "regex": "c",
    "span": "c",
    "type_traits": "c",
    "vector": "c",
    "xhash": "c",
    "xstring": "c",
    "xtree": "c",
    "xutility": "c",
    "stdbool.h": "c"
}
}

3.后续可以加一个屏幕,这样不同的nfc 可以通过屏幕进行显示基础信息,方便不同的nfc 进行切换及信息确认。

附件下载
writable_ndef_msg.zip
团队介绍
苏州工程师一枚
评论
0 / 100
查看更多
硬禾服务号
关注最新动态
0512-67862536
info@eetree.cn
江苏省苏州市苏州工业园区新平街388号腾飞创新园A2幢815室
苏州硬禾信息科技有限公司
Copyright © 2024 苏州硬禾信息科技有限公司 All Rights Reserved 苏ICP备19040198号