ANAVI Light pHAT:树莓派光扩展板
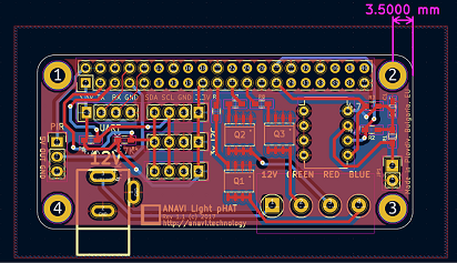
ANAVI Light pHAT是一款树莓派附加板,用于控制12V RGB LED灯带。此外,它有三个插槽用于I2C传感器模块、PIR运动传感器插槽、用于调试的UART引脚和带有板制造商信息的EEPROM。
标签
嵌入式系统
接口
PCB设计
树莓派扩展板
Jiayu_W
更新2023-07-28
重庆邮电大学
1493

      ANAVI Light pHAT是一款开源硬件树莓派附加板,用于控制12V RGB LED灯带。此外,该板支持用于光、温度、湿度、手势识别和运动检测的传感器。ANAVI Light pHAT是使用免费开源应用程序KiCAD设计的。所有源文件都可以在 GitHub 存储库中找到。它完全符合流行的开源家庭自动化平台-Home Assistant。得益于ANAVI的开源应用程序,ANAVI Light pHAT可以作为MQTT JSON Light组件轻松集成到Home Assistant中。

特征

  • 用于连接12 V RGB LED条的接线板(用于控制由免费开源软件供电的RGB LED条)

  • 插槽最多可容纳三个即插即用I2C传感器模块

  • PIR运动传感器插槽

  • 用于调试的UART引脚

  • 带有板制造商信息和设备树片段的EEPROM

  • 与任何型号和版本的带40针插头的树莓派兼容。

板卡主要器件

  • IRF8721PBF-1
  • CAT24C32WI-GT3

参考图片

Ftutqlno0653rWrRw1iWk_im1PRJ

PCB效果图

FoWzjUjjZSH5OgmopxmG92TOXqpU

顶部3D效果图

Fu3HDSXTEiGikLXy_kO92Ytr2gud

底部3D效果图

静电警告

      ANAVI Light pHAT装在保护袋中运输。pHAT和树莓派不得暴露在高静电势下。处理电路板时应佩戴接地带或类似的保护装置。避免触摸组件引脚或任何其他金属元件。

要求

      为了设置ANAVI Light pHAT,需要以下项目:

  • 兼容树莓派

  • 具有兼容图像的microSD卡

  • 无线电源

  • 12V RGB 灯条

  • 12V电源

   此外,您可以将 USB 鼠标、键盘、HDMI 显示器或其他外围设备连接到树莓派。建议使用2.5A(2500mA)电源。

传感器

      ANAVI Light pHAT支持PIR运动传感器。官方支持的 I2C 传感器模块适用于:

  • 光 (BH1750)

  • 温度和湿度 (HTU21D)

  • 颜色和手势识别 (APDS-9960)

  • 温度和气压 (BMP180)

   您也可以连接任何其他 I2C 传感器,但您必须注意它们的软件集成。

组装

      将 ANAVI Light pHAT 安装在树莓派上,请按照以下步骤操作:

  • 确保您的树莓派与ANAVI Light pHAT兼容。

  • 关闭树莓派的电源。

  • 轻轻地将 ANAVI Light pHAT 安装在树莓派的 40 针接头上。

  • 使用螺丝刀将 12V RGB LED 灯条连接到接线端子。

  • 将传感器添加到您的 ANAVI Light pHAT 中。

  • 使用 12V 电源和 2.1x.5.5 DC 插孔为 RGB LED 灯条供电,使用 5V USB 电源为树莓派供电。

  • 或者,您还可以安装两个或四个黄铜 M2.5 支架,以保持 Pi HAT 紧贴您的树莓派,同时保持两块板分开。

  • 就是这样,现在你准备好了!

供电

      ANAVI Light pHAT 需要两个电源:

  • 用于 RGB LED 灯条的 12V 电源

  • 树莓派的 5V 电源

      输出电流取决于 RGB LED 灯条的长度和其中的 LED 数量。ANAVI Light pHAT已使用输出电流范围为1A至5A的电源进行了测试。不建议使用需要高于 5A 输出电流的电源和 RGB LED 信号器。确保您使用的是来自受信任供应商的 12V 电源。未经测试的廉价电源可能存在风险且不可靠。

 

物料清单
附件下载
anavi-light.pdf
ANAVI Light pHAT 原理图
anavi-light-master.zip
kicad工程
团队介绍
个人
评论
0 / 100
查看更多
目录
硬禾服务号
关注最新动态
0512-67862536
info@eetree.cn
江苏省苏州市苏州工业园区新平街388号腾飞创新园A2幢815室
苏州硬禾信息科技有限公司
Copyright © 2024 苏州硬禾信息科技有限公司 All Rights Reserved 苏ICP备19040198号