基于STM32G031实现可计算失真度的简易示波器
硬禾学堂假期一起练,基于STM32G031制作的简易示波器,可显示频谱,并计算总谐波失真
标签
嵌入式系统
STM32
简易示波器
2022寒假在家练
云中不是云
更新2022-03-01
哈尔滨工程大学
3387

1.项目描述

   基于STM32G031的单通道简易示波器,可测量正负0~3V,0~100K的输入信号,显示波形、频谱信息,计算总谐波失真。

2.设计思路

FimPA6Epc5rCa618LWbyV_qaZUuN

其中采用定时器触发ADC采样以精准的控制采用频率,DMA搬运ADC数据

 

3.功能介绍

首先可以看到这是波形显示界面

可以看到这是对一个2V、10K正弦信号的采集结果

FoHoQbIh54t2bffiM6q085a2BNG3

1.在示波器界面,我们可以进行电压刻度的调节有0.2V、0.5V、1V、2V、5V五个挡位。

2.在Run选项中,旋转编码器可暂停波形锁存数据。

3.在时间刻度选项,可以调节采样频率,最小支持10us

4.可以设置上升沿触发与下降沿触发,并且支持用户输入触发电压

5.触发方式包括:自动触发、普通触发、单次触发,单次触发成功后会将数据锁存,并不再刷新屏幕

 

6.在波形界面,还会显示当前采集波形的幅值与频率信息

按下左侧按键可进入如下频谱界面

可以看到这是对一个30K的方波进行FFT的结果,且测得其总谐波失真为36%

FqubyJinXZAT-ydK8jf35v46njDn

1.在频谱界面中有可以,我们可以进行电压刻度的调节,这个是与波形显示界面公用的,所以同样有0.2V、0.5V、1V、2V、5V五个挡位。

2.支持手动输入采样频率,采样频率在0~1.6M之间。当选中采样频率选项时,编码器左旋可减少一个刻度的采样频率,右旋可增加一个刻度的采样频率。 

3.采样频率的步进刻度也支持手动更改,有100Hz、1K、10K、50K、100K五个挡位。

4.具有Auto功能,当开启Auto功能后,单片机将自动根据当前被测信号选定一个合适的采样频率。

 

5.在界面最下方显示被测信号的基波频率与总谐波失真值。

 

4.硬件介绍

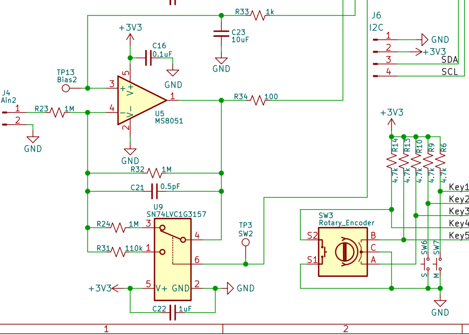
这是前端信号处理电路

FouJL9Tcko_OS51OxYM8iNGx8PrU

主控是STM32G031的芯片,采用HAL库开发。在信号的前端有一个运放,有一路PWM波通过低通滤波器产生直流偏置加到被测信号以实现采集负电压。

使用一个模拟开关对运放倍数进行控制

使用一个编码器和一个独立按键进行人机交互

OLED对处理结果进行显示

 

5.主要代码片段

这里是MAIN函数的循环代码

  while (1)
  {
	    /* USER CODE END WHILE */
	
    /* USER CODE BEGIN 3 */   
	KEY_Handle(); 		//检测按键状态,给出对应标志位
	AnalyseFlag(); 
	Option_flag=Oscilloscope.Button();
	if(Menu.oscilloscope==1)     		  //示波器界面
	{
		if(!Oscilloscope.Hold&&!TriMode2_complete)			  //hold
		{
			ClearScreen();
			pADCSampling=GetWaveADC(Oscilloscope.F_Sample);				//采样
			AD_calcuate(ADC_Value,pADCSampling,128);           		 	//分析处理采集到的数据  128个
			Oscilloscope.Wave(ADC_Value);                				//波形刷到缓存
			
		}
		Oscilloscope.Amplitude(AD_Voltage.MAX,AD_Voltage.MIN);    	//幅值刷到缓存
		Oscilloscope.Frequency();									//计算频率
		
		Oscilloscope.Trigger(Option_flag);
		Oscilloscope.Scale(Option_flag);                           
		Oscilloscope.Sample(Option_flag);
		Oscilloscope.Suspend(Option_flag);
		UpdateScreen(); 					//刷新屏幕
				  
	}
	
	
	else if (Menu.spectrum==1)     //频谱界面
	{
		
		ClearScreen();
		pADCSampling=GetWaveADC(Spectrum.F_Sample);
		Process_FFT_Data(pADCSampling);						//FFT

		FFT_Disply_Sample(Option_flag);
		FFT_Sample_Auto(Option_flag);
		Oscilloscope.Scale(Option_flag); 
		FFT_Sample_Scale(Option_flag);
		FFT_Disply_Frescale();		
		FFT_Disply_FreThd();
		UpdateScreen();
	}

	else;

   }

6.遇到的主要问题

   1.第一次使用HAL库开发,不熟悉。         解决方法:查资料

   2.不熟悉示波器原理                             解决方法:查资料

7.不完善的地方

   1、代码写的很丑,因为一开始没有搭好架构,想一出是一出的写的,导致代码结构不是很清晰。oled库是直接从网上摘抄的,又根据需求增减了很多,导致代码很丑。RAM经常爆,所以复用了一些数组、变量,然后还没写注释。

   2、ADC采样波动感觉很大,当被测信号频率超过50K之后AD的采样浮动到了0.1V左右,不太对,而且在小幅值即小于1V的情况下,AD采样波动很大。

   3、频谱泄露问题并没有很好解决,写的Auto函数不是很好,效率低。

8.未来的计划和想法

   想把前端处理电路完善一下,画块板子,并且将代码移植到STM32F407上实现。然后把之前提到的一些bug修复,设计一个好一些的代码结构。

9.建议

   这块板子确实挺不错,唯一的建议就是下次可不可以弄一个大点的RAM呀,让我们实现数组自由,哈哈哈哈哈哈。

10.项目的百度网盘链接

   链接:https://pan.baidu.com/s/1h8n0CNtYX2DWd359QOU2JQ
   提取码:drmr

 

 

 

团队介绍
哈尔滨工程大学-陈云
团队成员
云中不是云
评论
0 / 100
查看更多
硬禾服务号
关注最新动态
0512-67862536
info@eetree.cn
江苏省苏州市苏州工业园区新平街388号腾飞创新园A2幢815室
苏州硬禾信息科技有限公司
Copyright © 2024 苏州硬禾信息科技有限公司 All Rights Reserved 苏ICP备19040198号