省三【C题-湖南师范大学】云福队-三端口DC-DC变换器
系统主要由DC/DC变换电路、恒流源控制电路、采样控制电路。DC/DC变换采用降压BUCK开关稳压电路,恒流源控制系统采用集成运算放大器构成的具有深度负反馈的数字可控直流源。
标签
2021电赛
C题
湖南师范大学
更新2021-12-23
湖南师范大学
2085

摘要:系统主要由DC/DC变换电路、恒流源控制电路、采样控制电路。DC/DC变换采用降压BUCK开关稳压电路,恒流源控制系统采用集成运算放大器构成的具有深度负反馈的数字可控直流源,采样控制电路由LM358构成的同向比例放大器和差分放大电路分别进行电压和电流采样,可以实现整个回路的闭环控制。

关键词电池组、MP1584、XL4015、恒流源控制电路、采样电路

1 方案的论证与选择

本次设计制作为DC-DC变换器,模式I时:模拟光伏电池向负载供电的同时为电池组充电(IB>0) ;模式II时模拟光伏电池和电池组同时为负载供电(Ip<0) 。

Fq4gUau9x56aXJZxsCvSDJ2xPRMZ

1.1 DC-DC变换电路的论证与选择 

根据要求,初步得到以下三种种可行的三相桥式逆变电路方案。

方案一、Buck型DC-DC降压斩波电路,其输出均匀电压 U0小于输进电压Ui,极性相同,这种电路拓扑如图所示:

FtegWtwEqu18QpoiPMCRK3Ewm-PG

方案二:反激变换器,该拓扑通过改变PWM的占空比,既可以实现升压,也可以实现降压,拓扑本身能防止电流倒灌,而且结构比较简单,成本也稍低。由于此电路在小功率情况下工作时,变压器的漏感和肖特基二极管的损耗相对较小,所以效率也比较高,但是在频率很高时回路中的电流连续,容易使磁芯内磁通所在周期的重复逐次增加,导致磁芯的饱和。

方案三:推挽式(变压器中心抽头),这种电路的特点是:对称型结构,脉冲变压器原边是两个对称线圈,两只开关管接成对称关系,轮流通段。高频变压器磁芯利用率高(与单端电路相比)、输出功率大,两管基极均为低电平,驱动电路简单。如果电流不平衡,变压器有饱和的危险,变压器绕组利用率低对开关管的耐压只要求比较高(至少是电源电压的两倍)。

方案四:采用MP1584降压芯片,宽4.5V至28V工作输入范围

FrZ9NGb7n-xCAi0yHDO2QpJZ-cpd

图1.4  三相全桥式逆变器

比较上述始终方案,根据设计的要求,电路效率要求较高,负载的调整率高,为了提高DC-DC变换电路的带负载能力,提高电路的效率,减少硬件电路设计。综合以上四种方案,选择方案四。

1.2 电池组充电电路的论证与选择

锂离子电池在使用中严禁过充电、过放电和短路,否则将会引起电池寿命缩短或起火、爆炸等事故,单节锂电池的最高充电终止电压为4.2V,不能过充,否则会因正极的锂离子丢失太多而使电池报废。

根据电池充电的不同阶段灵活调整充电电流的大小,而不再是恒流方式电流就一直恒定不变,恒压方式电压就一直不变。常见的方式是恒流阶段先以涓流方式给电池充电,同时检测电池是否存在故障,如过放电等,然后在精确控制电池温度的前提下逐渐增大充电电流以提高充电速率。

锂电池充电过程分为3个阶段(实际使用中多为后两个阶段)。

第一阶段:涓流充电。当电池电压非常低(典型值是低于恒压充电的66.5%,大概为2.75V)的时候,其内部的锂离子活动性较差,内阻较大,因此只能接受较小的充电电流(一般在30到50mA左右),否则电池容易发热和老化,不仅损害电池寿命,而且有潜在的安全问题,因此把这个阶段称为涓流充电。

第二阶段:恒流充电。当电池电压高于2.8V以上时,电池的锂离子活动性被充分激活,内阻也较小,所以能够接受大电流的充电。在这个阶段,可根据锂电池参数设置为最大电流充电,以提高充电速度。

第三阶段:恒压充电,即充电电压恒定(4.2V)。恒压充电过程充电电流不断下降,一直到电流低于一定值(通常由充电管理芯片设置)后充电停止。这个过程存在的原因有防止电池过冲,同时让锂电池尽可能存储更多的电量。

模拟光伏电池给电池组充电方案一(分立元件搭建):

采用恒定电压给电池充电,确保不会过充。输入直流电压高于所充电池电压3伏即可。R1、Q1、W1、TL431组成精密可调稳压电路,Q2、W2、R2构成可调恒流电路,Q3、R3、R4、R5、LED为充电指示电路。随着被充电池电压的上升,充电电流将逐渐减小,待电池充满后R4上的压降将降低,从而使Q3截止, LED将熄灭。

FhUb8aoVXTC7NYlC283dAYd4KwLZ

模拟光伏电池给电池组充电方案二(采用集成电路加外围电路):

本设计使电池充电时工作在第二阶段,即采用恒流的方式给电池组充电。

通过比较上述两种方案,我们采用第二种方案,首先我们选恒流的方式给电池组供电,其次是用集成电路搭建可以减少分立元件搭建带来的不稳定性,它的温漂和干扰没有分立元件那么严重,再者是用集成电路搭建没有分立元件搭建那么复杂。

2 系统理论分析与计算 2.1模拟光伏电池同时向负载和电池组供电运行模式控制策略

光伏发电是目前太阳能发电应用最广泛且技术相对成熟的一种方式,太阳能不仅仅是一种清洁能源,对于人类整体命运来说还是一种无限能源。光伏发电除了系统本身构造需要消耗一定的资源之外, 发电的过程中不会产生水电那样的噪声、不会像火电燃烧化石能源并产生污染也怀会像核电容易受到附近居民的抵制。光伏发电部件称为光伏器件,是整个系统的核心。单个光伏器件产生的电能比较微小,通常是若干个器件构成一个组件, 若干个组件再通过串并联的形式构成光伏列,这样才能输出期望的电压电流。光伏阵列再通过与变换电路、蓄电池等连接,组成可以为负载供电的光伏发电系统。根据系统是否与电网进行电能交换可以将期为两类,一类 是不与电网进行电能交换的独立运行的发电系统,称为独立光伏发电系统;另一类是和电网连接, 产生的电能可以通过整个电网系统输送给其他地区负载,这种系统称为并网光伏发电系统。

太阳能供电优势:太阳能是取之不尽、之不竭的洁净能源,而且太阳能光伏发电安全可靠的,不会受到能源桅机和燃料市场不稳定因素的影响;太阳能是随处可得的,太阳能光伏发电对于偏远无电地区尤其适用,而且会降低长距离电网的建设和输电线路上的电能损失;太阳能的产生不需要燃料,使得运行成本大大降低;太阳能光伏发电没有运动部件,因此不易损毁,安装相对容易,维护简单;太阳能光伏发电不会产生任何废弃物,姐不产生噪音、温室级有毒气体,是很理想的洁净能源;太阳能光伏发电系统的建设周期短,而且发电组件的使用寿命长、发电方式比较灵活;不受资源分布地域的限制,可在用电处就近发电。

采用MP1584降压电路给负载供电,采用XL4015给电池组供电,采样电路分别采集模拟光伏电池端、电池组端、负载端的电流、电压值并送给单片机,形成闭环控制。

2.2 DC-DC提高效率的方法

本系统的损耗主要在开关器件的损耗,以及滤波电感电容和辅助控制电路损耗。因此提高效率的重点在于减小这两处器件的损耗以及合理的设计辅助控制电路。经过多次实验,本次设计主要采取了以下措施来提高效率,使得最终测试的DC-DC变换器的效率达到90%以上。

a.采用集成芯片元件作为主回路器件,代替了分立元件。

b、使用MOSFET管来替代续流二极管,两路WM同时控制两个MOS管开通关断,实现续流的功能,开关器件选用低通态电阻的MOSFET,减小通态损耗。

c、辅助控制电路的损耗主要来源于电路的供电,在供电系统的设计中,采用buck降压芯片给单片机和驱动电路供电。

2.3 参数的计算

FtdnVmpMnKS-4d9-kO-vXiB42YWH

DC-DC主回路降压模块

电路图如上所示,通过上图电路的构造,可以确定一些重要的指标参数,它们的计算过程如下:

Fn_Wi6_q3VV-2GEVaQNPh2MiC1rn    Ft9L4C2FZ0D2LWcYJHVnrXvrdIRT

Fg3zErm1apcDaCrf1uRd5stZ1U_9    Fsvmtqo5Jq1Ad66dbF-Bjh-zt4G-

FuYE3FfcjJn5DaTU-v4uG92j8t6_

3 电路的设计 3.1 电路的设计   3.1.1系统总体框图

本作品硬件电路总体框图如图3.1所示。

FvaKLNXDmXsipJQDnXsE2kE0uuxI

硬件电路总体框图

  3.1.2主回路设计

FtdnVmpMnKS-4d9-kO-vXiB42YWH

Fr2B3RwXEi4vLSlZfXpLTRO6OG3m

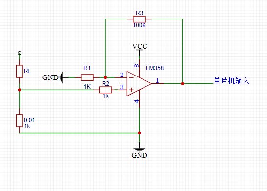
采样电路

电压采样:

Fl6wAksKA6o0dtua7te2OdtdBGJd

电流采样:

FtF76j57p6gNtlKnKyH7skNVqBGm

 

团队介绍
湖南师范大学
评论
0 / 100
查看更多
目录
硬禾服务号
关注最新动态
0512-67862536
info@eetree.cn
江苏省苏州市苏州工业园区新平街388号腾飞创新园A2幢815室
苏州硬禾信息科技有限公司
Copyright © 2024 苏州硬禾信息科技有限公司 All Rights Reserved 苏ICP备19040198号