简介
基于N76e003智能建筑的开发板,ADI和美信的运放和电压基准,电压比较器,用于采集各种传感器的微弱信号。蓝牙模块可连接网关和其他终端传输数据。前期开发时常遇到一个问题,昂贵的开发板不便于当作产品实际应用,而设计打样又会延误时间,这是一款低成本通用开发板,适合用于产品早期测试于验证。
硬件介绍
MCU:N76E003
N76E003 为新唐高速 1T 8051 微控制器系列产品,提供 18 KB Flash ROM、可配置Data Flash与高容量1 KB SRAM ,支持2.4V 至 5.5V 宽工作电压与 - 40 ℃ 至105 ℃ 工作温度。
运放:ADA4505-2
ADA4505-2有双通道放大器具支持轨到轨的输入和输出 工作电压1.8 V到5 V,采用一种新的电路技术,除了低成本,放大器提供零输入交叉失真(优良的PSRR和CMRR性能)和非常低的偏置电流,而且每个放大器的电源电流小于10μA。适用于远程电池供电传感器,手持仪器 以及消费设备,危险探测器(例如烟雾, 火和气体),等应用场景
电压比较器:MAX9030
MAX9030是单通道电压比较器,支持2.5V到5.5V直流电源,支持轨到轨输出,仅188ns低传输延迟,待机电流低至35μA,低功耗适合于物联网场合的信号采集。工作温度在-40°C到+125°C。
基准:lm4040适合于,便携式电池供电设备、数据采集系统、仪器、过程控制等场景的应用。输出噪声低
蓝牙模块:A78_C2G4A07S1A
A78 系列是是基于 TLSR8269,工作在 2.4G ISM 频段的无线模块。支持多种协议包括 BLE,BLE Mesh,Zigbee 和 RF4CE。
原理图简介
1.ADA4505-2运放电路
运放可以调节电位器调整放大倍数,双通道运放可以采集两个通道信号或者叠加放大更小的信号。
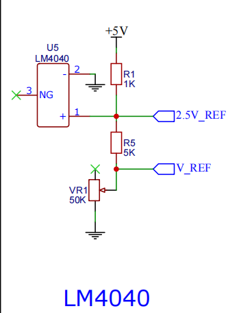
2.LM4040电压基准电路
高精度电压基准为运放提供虚拟地,同时可调节输出参考电压,用于电压比较器的输入。
3.MAX9030电压比较器电路
如果使用到的传感器只需要根据电压阈值来判断输出,或MCU的AD和运放通道不足时,可以使用运放来采集信号。
四、PCB设计与实物
五、软件设定及程序
1.透传参数
2.手机发送数据包设定
3.手机接收端数据包设定
4.程序
	InitialUART0_Timer1(115200);
	 ES = 1;                     //ʹÄÜ´®¿ÚÖжÏ
   EA = 1;
	P10_Quasi_Mode;P11_Quasi_Mode;P12_Quasi_Mode;P13_Quasi_Mode;P14_Quasi_Mode;//±ê×¼IO³õʼ»¯
	P03_Input_Mode;P04_Input_Mode;//ÊäÈëIO³õʼ»¯
	led[0]=1;led[1]=1;led[2]=1;//LED³õʼ»¯
 P14=1;//µçѹ±È½ÏÆ÷´ý»ú¿ØÖÆ
	while(1)
	{	
		
			P11=!led[1];
			P12=!led[2];
			P13=!led[3];
			CKDIV=4;
			Enable_ADC_AIN5;
			clr_ADCF;
			set_ADCS;									// ADC ADC_AIN5 start trig signal
			while(ADCF == 0);
			in5=ADCRH;
			in5=in5<<4;
			in5+=ADCRL;	
			Enable_ADC_AIN6;
			clr_ADCF;
			set_ADCS;									// ADC ADC_AIN6 start trig signal
			while(ADCF == 0);
			in6=ADCRH;
			in6=in6<<4;
			in6+=ADCRL;	
			Enable_ADC_BandGap;		
			clr_ADCF;
			set_ADCS;									// ADC bandgap start trig signal
			while(ADCF == 0);
			bandgap=ADCRH;
			bandgap=bandgap<<4;
			bandgap+=ADCRL;
			vo3=1.2/(bandgap/4096.0);
			vol=vo3*(in5/4096.0);
			vo2=vo3*(in6/4096.0);
			CKDIV=0;	
			Timer0_Delay1ms(500);
			blesent(&vol,&vo2,&vo3,&bandgap);
			P10=1;//ledÉÁ˸
			Timer0_Delay1ms(500);
			P10=0;
	
	}六、心得体会
现在智能建筑,物联网的需求及应用越来越多, 美信和ADI的器件在这方面设计资料完善,产品性能可靠性都非常不错,整个应用过程,比较顺利,感谢美信和ADI和硬禾学堂提供的器件和资金支持。
