回顾我多年来构建的一些东西,我遇到了许多逻辑探针。有些人比其他人工作得更好。一种使用声音来区分逻辑状态,另一些使用 7 段显示器显示的状态比双色或多 LED 显示的状态多,有些只处理 TTL 逻辑电平等。

多年来设计的一些逻辑探测器
所以在这个项目中,我想创建最终的逻辑探针。它必须具有以下特点:
- 它必须足够小以方便您拿在手中
- 能够显示低、高和不关心状态
- 一个显示系统,在使用时易于阅读
- 对 LOW 和 HIGH 状态有声音反馈
- 处理不同逻辑系列的设备,例如:TTL 和 CMOS
- 能够检测探头是否正在测量快速变化的信号
- 具有针对意外过电压的保护输入。
硬件设计
该电路基于 ATtiny1614 微处理器。它驱动一个 7 段显示器并测量来自探头和电源的电压。它驱动一个允许声音反馈的扬声器。触觉开关用于在正在测试的不同逻辑系列之间切换,例如 TTL 或 CMOS。3.3V 稳压器为微处理器供电。

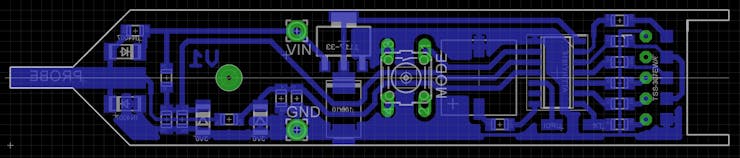
ATtiny1614 逻辑探头原理图
探头和电源输入通过一个带有 3.6V 齐纳二极管的分压器来保护微处理器的模拟输入。探头还有两个二极管,可帮助保护电路免受超过电源电压的正电压或相对于地为负的电压的影响。
我制作了一个定制的 PCB 来固定微处理器和相关的连接。该板是单面的,主要由 SMD 组件组成。7 段显示器与电路板成直角。
板上装有 ATtiny1614 微处理器、7 段显示器、扬声器和开关
软件设计
该探头是高度可配置的,并允许添加其他逻辑系列。

用于设置探头电压电平的系列表
您可以向families表中添加条目。第一个数字是 LOW 状态可以达到的最大电压。这是作为固定电压输入的。第二个数字是 HIGH 状态可以达到的最小电压占 VDD 的百分比。第三个数字是表中的索引,charset表示选择该系列时探针将显示的字符。您可以根据需要向字符集表中添加更多字符。
按钮将在族表中的每个条目之间切换。在每次迭代中,扬声器将被启用或禁用。Short to VDD、HIGH、LOW 和 Short to GND 状态各有一个单独的音调。(频率从第 56 行开始定义)。
建设单位
外壳是使用 0.2 毫米层高 3D 打印的。在您的切片机软件中打开 STL 文件,或者如果您没有 3D 打印机,请将它们提供给您当地的打印店。您需要为外壳的顶部和底部提供支撑。
顶部和底部外壳部件使用 8 毫米 M3 沉头螺钉固定在一起。打印顶壳后,用 2.5 毫米钻头钻出安装孔并用 3 毫米丝锥创建螺纹。
如果您想获得商业制造的 PCB 或您可以自己制作,则包含 Eagle 文件。我用碳粉方法来制作我的。
首先将 SMD 元件添加到电路板上。我发现在焊接 SMD 元件时,使用焊膏比使用卷轴焊料更容易。我在设计 PCB 时选择的 SMD 扬声器的占地面积与我最终使用的不同。为了防止扬声器将其下方的轨道短路,请在扬声器下方的铜迹线上添加一条 Kapton 胶带,然后再将其焊接到电路板上。

添加贴片元件
接下来添加用作探针的织补针。为了使其具有机械坚固性,请使用镀锡铜线将其绑在电路板上。我使用了一种称为鞭打的技术(通常在绳索的末端进行以防止其磨损)。

如何使用镀锡铜线将织补针物理系在 PCB 上
扎好针后,添加一些助焊剂并用焊料浸渍接头。这将建立一个非常健壮的连接。

将针绑在板上并用焊料浸渍
接下来添加七段显示器。弯曲铜侧的引脚,使它们位于提供的焊盘上(必要时修剪)。使用强力胶将显示器固定到 PCB 上。请注意,它位于电路板上的中心位置。显示器的中心应与用作探针的针对齐。

添加 7 段显示器(注意显示器以探头为中心,而不是 PCB
一旦胶水干了,将引脚推到它们的焊盘上并将它们焊接到位。在 PCB 的组件侧,您需要在引脚和相关孔之间添加镀锡铜线。
接下来焊接开关。将正极和地线添加到 PCB。我在另一端添加了测试剪辑。

添加开关和电源线
编程 ATtiny1614
与早期的 ATtiny 系列如 ATtiny85 不同,ATtiny1614 使用 RESET 引脚对 CPU 进行编程。要对其进行编程,您需要一个 UPDI 程序员。我用 Arduino Nano 做了一个。您可以在创建您自己的 UPDI 程序员找到完整的构建说明。我结合包含用于添加的megaTinyCore板到你的IDE的说明。
要连接编程器,请在 UPDI 焊盘上钉一根电线。一旦您对 ATtiny1614 进行了编程,就可以移除这根电线。

自制 UPDI 编程连接使用测试夹
在 IDE 中安装板后,从“工具”菜单中选择它。

在您的 IDE 中选择 Attiny1614 板
在 IDE 中选择 ATtiny1614 板
选择板、芯片、时钟速度和 Arduino Nano 连接到的 COM 端口。
程序员需要设置为jtag2updi (megaTinyCore) 。
打开草图并将其上传到 ATtiny1614。
| 微芯科技 ATtiny1614 | x1 |
| TSS-307EWA 7-Seg 0.36in CC 显示器 | x1 |
| LM1117-33 3.3V 稳压器(SOT-223封装) | x1 |
| C&K 开关 PTS 645 系列开关(6mm轴) | x1 |
| SMT-916喇叭 | x1 |
| 3.6V 400mW 齐纳二极管(SOD80C 封装) | x2 |
| 1N4007 – 高电压、高额定电流二极管(SOD-123 包装) | x2 |
| 无源元件:5 个 180R 0805、1 个 91R 0805、2 个 1K 0805、2 个 3K 0805、1 个 15K 0805 电阻器;2 x 0.1uF 0805, 1 x 10uF 0805, 1 x 100uF/10V 7343 电容器 | x1 |
- 3D 打印机(通用)
- 烙铁(通用)
结论
探针达到并超过了我最初的目标。它易于握持,是任何工具箱的绝佳补充。