KiCad文件
全屏
内容介绍
内容介绍
任务介绍
本任务是Make Blocks第二期的阶段1的任务7,个人基本没有任何硬件画板的基础,是在学习的过程中画板。
所选任务是:任务七 -- 设计一款通过I2C扩展IO的模块
任务要求包括:
- 使用2.54mm间距的连接器
- 板卡尺寸:小于40mmx40mm
- 输入信号:I2C
- 输出信号:至少8根数字I/O
- 包含电源:+5V、+3.3V、GND
- 主要器件:需在DigiKey官网上有货且正常售卖
按照我的理解就是在Digikey上选购一个i2c转io的芯片,设计它的外围电路这样,输入为i2c,输出为8个以上的IO,大概找了下,还是有很多芯片选择的。
模块介绍
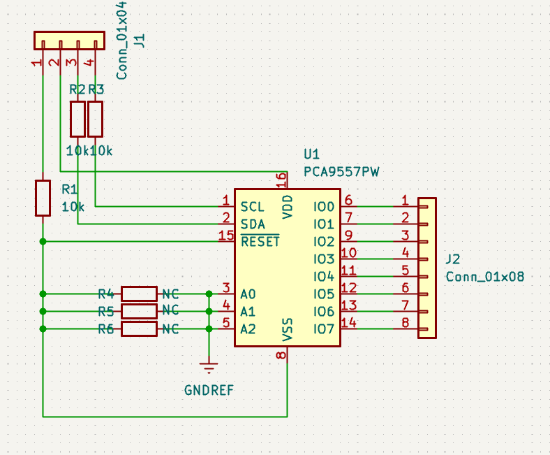
根据任务要求本次我选用的是PCA9557PW设计了一个i2c的拓展io的核心板。
PCA9557PW芯片DigiKey链接:https://www.digikey.cn/zh/products/detail/texas-instruments/PCA9557PW/1576708
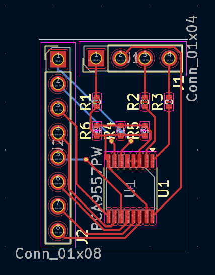
原理图和PCB模块介绍


主要就是使用PCA9557PW,它有三个输入A0,A1,A2能够可编程的改变i2c的地址,以此在同一个i2c总线上驱动多个板子,以最少的io驱动更多的IO
也不是很紧凑,按照要求使用2.54mm间距的连接器
大小为22x15.5mm,器件也只有几个电阻,电源来自i2c的3.3v引脚
模块主要性能指标和管脚定义
主要性能指标
类型 | i2c拓展模块 |
核心芯片 | PCA9557PW |
拓展的IO数量 | 8 |
板卡尺寸 | 22mm x 15.5mm |
输出信号电平 | 3.3V |
输入接口 | i2c |
管脚定义
管脚属性 | 管脚名 | 管脚编号 | 管脚名 | 管脚属性 | |
P | 3.3V | 1 | |||
P | GND | 2 | |||
I/O | SDA | 3 | |||
I/O | SCL | 4 | |||
I/O | P0 | 5 | |||
I/O | P1 | 6 | |||
I/O | P2 | 7 | |||
I/O | P3 | 8 | |||
I/O | P4 | 9 | |||
I/O | P5 | 10 | |||
I/O | P6 | 11 | |||
I/O | P7 | 12 | |||
eZ-PLM上新建物料和项目的截图
使用了eZ-PLM系统上传了自己的工程文件,方便保存记录各个版本,也可随时查阅,系统里查阅不到的物料也支持手动添加。

物料添加展示图

项目详情图
心得体会
首次绘制原理图,虽然很简单的图,但做起来却很繁琐,许许多多平时压根不会想的问题都得关注。
慢慢学
软硬件
电路图
附件下载
MakeBlocks.kicad_pcb
pcb文件
MakeBlocks.kicad_sch
原理图文件
MakeBlocks.zip
工程文件
团队介绍
个人
评论
0 / 100
查看更多
猜你喜欢
2025 Make Blocks阶段1 设计一款通过I2C扩展IO的模块该项目使用了PCF8574,实现了I2C扩展IO的设计,它的主要功能为:使用PCF8574通过I2C扩展IO口。
冲向天空的猪
188
2025 Make Blocks阶段1 - 基于TCA9535PWR芯片的I2C扩展IO模块该项目使用了TCA9535PWR,实现了扩展IO口的设计,它的主要功能为:IO口扩展,中断输出功能和I2C地址可选。
Tide
88
2025 Make Blocks阶段1 - 一款通过I2C扩展IO的模块设计该项目使用了KiCad 9.0软件,实现了一个IO扩展模块数字外设的设计,它的主要功能为:基于PCA8575集成电路,板上有兼容Xiao系列开发板插座和可输出3.3V的线性稳压器。
klmnoij
119