2024 LTspice电路仿真竞赛进阶题,包含有8道题,完成1~8道题电路搭建及仿真以及实验报告。
注:受限于平台单个文件大小限制,完整实验报告见设计资源附件。完整视频见Bilibili主页视频合集。
进阶题1——LM386集成功率放大器内部电路
实验介绍
根据LM386 的内部电路及引脚图搭建电路。


实验结果
1. 静态值
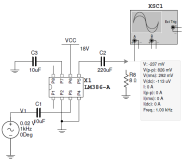
电路原理如图所示.令信号源电压为零,将3脚对地短路,电源电压VCC为6V,实测电源电流和输出端静态电压。

搭建并封装LM386子电路,并按图3搭建静态测试电路,分别如下3个图:



测试电源电流为11.18mA,输出端静态电压3.81V。

2. 增益范围
电源电压VCC为12V,输入电压幅值为0.02V,频率f为1kHz的正弦波,负载RL开路。
当1、8 脚开路时,电路具有最小增益,测量输出电压峰峰值,求得电压放大倍数(约为20),如图所示

搭建电路如下,使用.meas测量输出电压峰峰值及放大倍数。

测试结果:输出电压峰峰值829mV,放大倍数20.74。

当1、8 脚之间接入33μF电容(交流短路) 时,电路具有最大增益,测量输出电压峰峰值,求得电压放大倍数(约为200),如图所示。

1、8 脚之间接入33μF电容(交流短路) ,搭建电路如下,使用.meas测量输出电压峰峰值为PP(V(Vo))=7.68V,放大倍数为Av=192。


3. 带宽
在电源电压VCC为6V,1、8 脚开路条件下,对LM386测试幅频响应曲线,求得带宽。
带宽是指信号在放大器中传输时,其输出幅度保持在最大值的70.7%(-3dB)以上的频率范围:
上限截止频率(fH):输出幅度下降到最大值的70.7%对应的频率。
下限截止频率(fL):输出幅度下降到最大值的70.7%对应的频率。
设置交流分析,并使用.measure命令计算上下限截止频率。


仿真结果:上限截止频率798.127kHz,下限截止频率88Hz,带宽为798.039kHz


进阶题2——CA3040宽带放大器内部电路
实验介绍
CA3040是一种采用组合电路的集成宽带放大器,其内部电原理图如图所示。图中T1、T2、T3和T4、T5、T6均为共集–共射–共基组合电路结构,它们共同构成采用组合电路的差分电路作为输入级;T9、R7、R8、R9组成简易恒流源电路,为输入级提供偏置电流.T7、T8均为射极跟随器,分别作为反相输出和同相输出。因此,该电路为双端输入–双端输出结构。

CA3040集成宽带放大器的仿真图如图所示。

实验结果
1.搭建电路如下图。

将两个输入端4、6接地,分别测量两个输出端10、12的直流电压为3V。

2.在输入端接入正弦信号源,用示波器观察电路输出波形,并记录。
输入端接入正弦信号源后,输出电压波形如下图,幅值为3.55V,放大倍数142。

3.测量电路的幅频特性曲线,并记录,确定电路的下限频率和上限频率。
设置交流分析,幅频特性曲线如下,上限截止频率(fH):输出幅度下降到最大值的70.7%对应的频率。下限截止频率(fL):输出幅度下降到最大值的70.7%对应的频率。输出最大幅度为32.59dB,测得上限截止频率为20.6MHz。下限截止频率0。

进阶题3——LM393电压比较器内部电路
实验介绍
LM393电压比较器内部由多路电流镜电路,差分电路,共射电路和OC输出级四个部分构成。其中多路电流镜电路构成与电源电压无关的偏置电路,为电路中各部分的晶体管提供必要的偏置电流,可使电路在不同电源电压下稳定工作;差分电路为比较器,其中的四个二极管构成加速电路,提高电路的比较速度;共射电路和OC输出级将差分电路的输出信号进行两次反相放大后,以OC形式输出信号,OC输出级可使电路能够满足后续电路电平的需要,如图1。由LM393内部电路与外部电路构成的滞回比较器电路如图2所示,图中添加了一个10k上拉电阻,以及外部电路——电阻R1,R2。


实验结果
1.NMOS管选用ZVN3310F,如左下图,建立该NMOS子电路,如右下图:


搭建LM393子电路图和封装图并导入ZVN3310F,如下图



搭建最上层仿真电路Draft29.asc,如下图

输入输出波形如下图,输出正弦电压幅值5V,输出方波幅值4.7758V(上拉电阻分压作用)。

2. 验证与电源电压无关的偏置电路。
①通过参数扫描(.step param Vs 1 10 1)改变LM393供电(1V~10V),并通过.meas指令(.meas TRAN Qn_Ic RMS Ic(Qn)*1e6)测量(n=1,2,3,4,5,6)六个晶体管的集电极输出电流,重新搭建电路Draft29_1.asc文件,如下图

②仿真结果及.log文件集电极电流输出如下图,可以看出,Q1、Q2、Q3、Q4、Q5、Q6集电极输出电流与电源电压几乎无关。



3. 测量电路的电压传输特性曲线。
①打开仿真电路Draft29.asc,
②输入电压上升传输特性仿真:改变电路输入正弦电压IN-的直流扫描(.dc V3 -5 5 0.001),如下图所示,当V(vi)即正弦电压IN-幅值在(-5V~416mV区间),输出电压为4.58V,当V(vi)即正弦电压IN-幅值在(416mV~5V),输出电压为-4.96V。

③输入电压下降传输特性仿真:首先进行电路输入正弦电压IN-的直流扫描(.dc V3 5 -5 0.001),如下图所示,当V(vi)即正弦电压IN-幅值在(5V~-450mV区间),输出电压为-4.96V,当V(vi)即正弦电压IN-幅值在(-450mV~-5V),输出电压为4.58V。

以上可以得出该比较器电路的滞回电压特性如下:

进阶题4——CA3080跨导放大器内部电路
实验介绍
跨导放大器OTA的输入信号是电压,输出信号是电流,因此它是一种电压电流混和模式电路。图1所示是CA3080跨导放大器的内部电路。 CA3080接入少量的外部电路,即可构成一个放大器,这里给出了一种电路参考,如图2所示。如果输入电压偏高,可以经过电阻分压之后,产生较小的电压接入反相输入端,同相输入端接地,偏置电流输入端可通过接入5V电压和1k电阻R1来实现,输出端接47Ω负载电阻RL对地。电压增益的绝对值与跨导G值成正比,而G与偏置电流IB成正比,因此电压增益可通过偏置电流作线性调节。


实验结果
1. ①根据CA3080应用手册,该差分放大器跨导
。
为放大器的输入偏置电流。


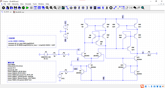
②搭建电路如下图所示,并利用.meas命令测量输出电压Vo峰峰值、输入电压Vi-峰峰值、放大器增益Av(Gain)、仿真跨导G_actual(Gain/RL)、理论跨导G_theory(19.2*IABC);


输入偏置电流为9.2853mA,放大器增益Av(Gain)为83.9592,仿真跨导G_actual(Gain/RL)为178.637mS、理论跨导G_theory(19.2*IABC)为178.277。

2.测量电路的幅频特性,并记录,确定电路的下限频率和上限频率。
①设置交流分析幅值为0.1V,交流分析命令(.ac dec 10000 1 500Meg)设置起始频率1Hz,截止频率500MHz。

②输出电压幅频特性曲线幅值为-21.6dB,下限截止频率为0,上限截止频率为-21.6dB-3dB即-24.6dB对应的上限频率,为50.14MHz。


③利用.step param V4 2 8 0.2命令进行参数扫描,通过V4线性变化调节输入偏置电流i_R3线性变化,仿真验证电压增益可通过偏置电流作线性调节的特性(瞬态仿真),电路设置如下图所示。

输入偏置电流线性变化时,输出电压同步变化。

打开.log文件,并绘制电压增益与输入偏置电流曲线,可以两者看到成正比关系。

进阶题5——MC1496内部电路(同步检波电路)
实验介绍
集成电路MC1496内部原理仿真图如图1所示。MC1496构成的同步检波器仿真电路如图2所示,其中加入了50kHz本地振荡和1kHz调制在50kHz上的调幅信号源,输出端处加入了RC构成的滤波电路。搭建该电路并用示波器观察电路解调前后的波形图如图3所示。



实验结果
按照图1,搭建MC1496如下图并封装子电路


依据图二搭建同步检波电路如下图:

仿真结果如下图:

进阶题6——MC1496 内部电路(DSB解调器)
实验介绍
集成电路MC1496内部原理仿真图如图1所示。DSB波解调仿真电路如图2所示,图中DSB是一个DSB波信号源。图3所示为解调前后的波形图。



实验结果
按照图1,封装MC1496子电路,

并搭建图2所示的解调电路如下:

接通10号引脚载波信号和1号引脚调制信号,仿真输入输出波形如下,解调波形谐波较多。

因此,增大输出端RC滤波电路的电容值降低滤波截止频率,以滤除更多高频杂波,C8电容修改为0.033uF;同时增大载波频率为50kHz,重新仿真得到的波形更加光滑的解调信号如下:


进阶题7——MC1496内部电路(调幅电路)
实验介绍
由MC1496构成的调幅电路如图1所示。图中电位器R15称为平衡电位器,通过调节它可以为调制信号V2提供偏置。调幅系数m可由调幅波幅度的最大值Vmax 和最小值Vmin 求得
。接入两个信号源,调整平衡电位器,使电路输出调幅信号,如图2所示,记录所观察到的波形图,并求得调幅系数m。


实验结果
1.按照图1,封装MC1496子电路,

并搭建图2所示的调幅电路如下:

调幅电路输入输出波形如下:

调幅波幅度(包络)的最大值Vmax =1.4022559V,最小值Vmin =363.49148mV,此时调幅系数m=(1.4022559-0.36349148)/(1.4022559+0.36349148)=0.5883。

2. 对输出信号进行频谱分析,记录信号的频谱图。
对V(vout)调幅信号进行FFT分析,如下图:

放大AM部分信号,可以发现在30kHz处有最大值,此为载波频率的冲击;左边带29kHz和右边带31kHz存在双边带波峰,即为载波频率±调制信号频率。


进阶题8——MC1496内部电路(DSB调制电路)
实验介绍
由MC1496构成的抑制载波的双边带调幅电路仿真图如图1所示,其输出的DSB波波形如图2所示。接入两个信号源,调整平衡电位器,使电路输出DSB波波形,如图3所示,记录所观察到的波形图。


实验结果
按照图1,封装MC1496子电路,

并搭建图2所示的抑制载波的双边带调幅电路如下:

接入60mV、30kHz的载波信号以及100mV、1kHz的调制信号,调节平衡电位器到50%,仿真结果如下,输出的DSB 波波形如下图,

DSB波形幅值稳定后,与图3一致。

对输出DSB波形进行FFT分析,如下图所示。输出信号中心频率为30kHz,且幅值衰减较大(-40dB),仅存在两条频率分别为29kHz和31kHz的边带(-16dB)。即该电路实现了抑制载波的双边带调幅。


