https://www.bilibili.com/video/BV19ocqepEkX/
2024 LTspice电路仿真竞赛中等题,包含有10道题,完成1~7道题电路搭建及仿真以及实验报告。
注:受限于平台单个文件大小限制,完整实验报告见设计资源附件。完整视频见Bilibili主页视频合集。
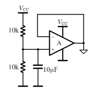
中等题1——双电源T形网络反相放大器
实验介绍
采用T形网络反相比例运算电路,可以使用阻值较小的电阻,而达到数值较大的比例系数,并且还可具有较高的输入电阻。

实验结果
1.搭建电路图如下,运放选择OP07,运放供电15V,R'取R1//R2=33kΩ,R3使用满量程为5kΩ的电位器。输入正弦交流信号电压幅值设为100mV,1kHz。

2.使用参数扫描方法,以5%为步长扫描电位器阻值,计算该放大电路输出电压与输入电压(0.1V)之比的最大值,使用.step param Val 5 95 5和.meas TRAN_MEG MAX V(Vout)/0.1命令进行参数扫描,得到输入输出电压波形如下:

3. 运行仿真后,通过右键单击plot窗口选择“查看” 并选择 “Spice Output Log”(或使用 Ctrl + L 快捷键)查看.MEAS语句的数据点,包括放大倍数结果。
绘制放大倍数与可变电阻R3关系曲线:在LTspice中,通过右键单击错误日志并选择 “Plot .step’ed .meas data”,然后右键单击空白屏幕选择 “Add Trace”(或使用 Ctrl + A)并选择 “tran_meg,来绘制放大倍数随R3变化的曲线。放大倍数为100时,R3为2.052kΩ。



4.重新设置R3=2.052kΩ,并运行仿真,放大倍数为99.89。

5. 测量输入电阻为50.4kΩ。

中等题2——单电源直接耦合放大电路
实验介绍
设计一个直接耦合反相放大器,要求:将峰值为0.1V、频率为1kHz、偏置电压为-0.2V的正弦波转换为最小值为1V、最大值为5V,频率仍为1kHz的正弦波,电路采用5V单电源供电,电阻选用标称值。

其中VREF=VCC,R1=1kΩ,R2=20kΩ,R3=100kΩ。运放:选用轨对轨运放,R3:选用68kΩ电阻+ 50kΩ可调电阻。
实验结果
1.搭建电路如下,选用Ti轨对轨运放opa333(单电源轨对轨工作),接通5V电压源,并设置题目所要求的正弦电压信号源。

2.使用参数扫描方法,以5%为步长扫描电位器R3阻值,计算该放大电路输出电压最大值,使用.step param Val 5 95 5和.meas TRAN_MEG MAX V(Vo)命令进行参数扫描,得到输入输出电压波形如下:

3.运行仿真后,使用Ctrl + L快捷键查看.MEAS语句的数据点,包括放大倍数结果。绘制放大倍数与可变电阻R3关系曲线:在LTspice中,通过右键单击错误日志并选择 “Plot .step’ed .meas data”,绘制输出电压最大值随R3变化的曲线。R3=50k*55%=27.5kΩ时,最大值达到4.94V且刚好达到运放电源轨上限。

设置R3可变电阻部分为27.5kΩ,重新运行仿真,最大值为4.94V,最小值为958mV。

中等题3——单电源集成运放交流耦合两级放大电路
实验介绍
设计一个单电源供电的两级同相交流放大器,总电压增益为40dB。供电电路如图1所示。放大电路如图2所示。


实验结果
1.按照图1,搭建电路如下,选取VCC=15V,选取运放LM358(直流电压增益为100dB,单位增益带宽1.1MHz),图1电源输出电压为VP=7.5V

2.图1电源电路与图2放大电路相连电路搭建如下,放大器输入端未施加电压时,电源电压分压值VP=7.5V,输出电压为0V

3.输入端加入频率为1kHz,幅值为50mV的正弦电压,输出波形如下

4.逐渐增大输入信号幅度到60mV波形为不失真临界点,输入电压Vi=59.978437mV,输出电压为Vo=5.9836522V,放大倍数Av=99.76。

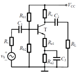
中等题4——电压增益可调的共射放大电路
实验介绍
设计一个共射放大电路,其电压增益 Avf 为 10~30。
要求:在保持静态工作点不变的条件下,使电压增益可以在一定范围内调整。将Re分成两个电阻Re1和Re2的串联,其中C3只并联在Re2两端,这样,只要Re的总阻值不变,静态工作点就不会受到影响。而改变Re1的值(Re2也作相应变动),即可改变电压增益Avf 的值。


实验结果
1. 按照图1,选用NPN双极型晶体管2SC945,导入晶体管模型(.inclede 2SC945.lib),使用自制电位器模型(总电阻1k,Re1=R12=1k*24.7=247Ω,Re2=R23=753Ω),搭建电路如下。

2. 静态调整:12V电压接入电路后,射极电压为1.74V,符合要求,如下图。

3. 动态测试:设置可变电阻为参数化(Val,即Re1所占Re百分比);由于Val=24.7%时,输出电压Vout小于1V且Re1减小时放大倍数增大,所以设置参数化扫描(.step param Val 1 30 0.2),并测量输出电压Vout幅值,如下图。

仿真结果如下(Vin,Vout):

打开日志文件(step:电位器百分比,MAX(Vout))如下:

并绘制MAX(Vout)关于step的曲线,测量得到在Val∈(5.75, 22.95)%,即Re1∈(57.5, 229.5)Ω时,输出电压Vout幅值∈(1, 3)V。

4.测量电路的幅频特性曲线,确定电路的下限频率和上限频率;
配置交流分析参数:幅值1V,设置交流分析(.ac dec 10000 1 50Meg),起始频率1Hz,终止频率50MHz。

重新运行仿真,得到输出电压幅频特性曲线,下限频率为增益下降到中频增益(20dB)的0.707倍(即-3dB)对应的频率,上限频率为增益下降到中频增益(20dB)的0.707倍(即-3dB)对应的高频频率,fL=10.5Hz,fH=5.2MHz。

中等题5——LC正弦波振荡器
实验介绍
电容三点式正弦波振荡器仿真图如图所示,图中的Ca、Cb和L组成LC选频回路,双极型晶体管Q1为共集组态,所以,该电路又称为共集正弦波振荡电路,其仿真图及输出波形如下图所示。


实验结果
1.搭建电路如下图,接通电源后,静态测试结果如下,此时发射结正偏,集电结反偏。

2.接入LC选频回路后,产生如下震荡波形,


正弦波电压振荡幅度为1.77V。

对Vout FFT变换,正弦波电压振荡仿真频率为50.93kHz,理论振荡频率为51.7kHz:


中等题6——三角波-正弦波变换器
实验介绍
三角波–正弦波转换电路是一种在波形变换中经常用到的电路,具有广泛的实用意义。下面介绍一种利用严格匹配的差分对管的大信号特性来产生正弦波的电路.此电路结构简单,调试容易,非线性失真可以达到1%以下,电路图、仿真图如图所示。


实验结果
1.搭建电路图如下,调节可调电阻R9=10kΩ时,给Q1基极一个0V的直流电流;当调节三角波信号源幅值为6.5V时,通过可调电阻R10(.step param Val10 5 95 5)参数扫描输入给Q1基极一个交流电流,并通过傅里叶分析(.FOUR 1kHz V(Vout),基频1kHz)得到R10参数扫描下的谐波失真比例。

参数扫描得到输出波形如下:

当Val10=70%,即R10=5kΩ*70%=3.5kΩ时,非线性失真达到0.77%,输出正弦波曲线如下。


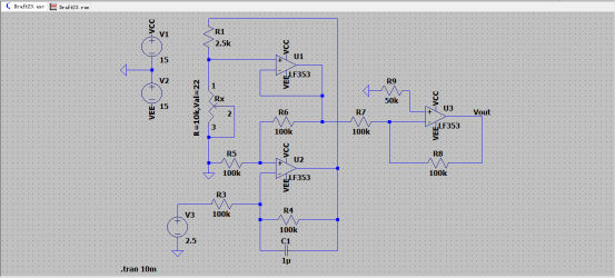
中等题7——电阻-电压变换器
实验介绍
电阻-电压变换电路是一种常用的信号预处理电路.广泛应用在如热敏电阻温度计等依靠电阻变化的传感器中,电路如图1所示。其功能是将电阻Rx的值(以kΩ为单位)转换为同值电压(以V为单位)。电路由三个集成运放、一个精密基准源和若干电阻组成。A2的输出电压VO2通过转换电阻Rx与电阻R1串联分压,再经电压跟随器A1输出电压VO1,一路送给差分比例电路A2的同相输入端,A2的反相输入端接有精密基准源2.5V;另一路送给反相比例电路A3,电路的输出电压VO3,最后以数字电压表显示VO3的值,仿真图如图2所示。


实验结果
1. 搭建电路图如下,导入LF353运放,Rx用电位器建模(总电阻R=10kΩ,Rx=R*Val=10*22%=2.2kΩ)。

运行仿真,输出电压为2.1998V。

2.使用参数扫描仿真6个Rx值对应的输出电压(.STEP param Val 5 95 10),并记录不同Rx时的输出电压(.MEASURE Vout_MEG MAX V(Vout)),如下图


仿真完成后打开.log文件并绘制输出电压Vout与可变电阻Rx关系曲线,如下图,以V为单位的输出电压值与以kΩ为单位的电阻值相等。
Rx(kΩ) | 1 | 2 | 3 | 4 | 5 | 6 |
Vout(V) | 1 | 2 | 3 | 4 | 5 | 6 |
