Funpack3-5 Teensy 4.1初体验——点亮LED灯
该项目使用了Teensy 4.1,实现了通过网络控制LED灯亮灭的设计,它的主要功能为:实现Funpack3-5中tensy4.1板卡任务1:点灯!从板子的以太网排针处引出接口,并通过网口通信,控制板子上的LED灯。
标签
LED
WEB
platformio
happy
更新2025-01-13
228

硬件介绍:

这次funpack3-5活动一口气推出了3款开发板,选择困难症都犯了。最终选择了Teensy 4.1开发板。Teensy 4.1主板中的MCU来自i.MX RT1060处理器系列,采用NXP的Arm Cortex-M7内核的高级实现。它的运行速度高达600 MHz,可提供较高的CPU性能和最佳的实时响应。Teensy 4.1主板配备1024 KB RAM、7936 KB闪存和4KBEEPROM。板上有18个模拟引脚和55个数字I/O引脚,其中35个引脚支持脉宽调制,该开发板板支持CAN、I2C和SPI串行通信协议。板子上还带了以太网收发器,SD卡。

image.png

整个开发板集成度很高,板子上看不到过多的元器件,而且板子体积很小,可以很容易地和面包板一起使用。

任务选择:

这次我选择的是任务1:点灯!从板子的以太网排针处引出接口,并通过网口通信,控制板子上的LED灯。开发工具使用Vscode+platformIO,使用Arduino来进行开发。

任务实现:

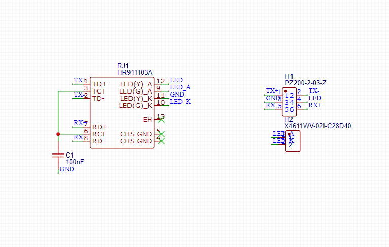
Teensy 4.1开发板有集成以太网收发器,但是并没有提供网口(RJ45)的接口,应该是板子太小了,只留了2X3的排针,用来接以太网。所以第一步,先给板子做一个网络接口。

image.png

image.png

image.png

这里Teensy 4.1开发板只有6个管脚,所以是没有控制网口上边的LED灯的状态,但是这个网口,把LED灯的控制脚引出来了。

18d5b22fe0cd5c0b3e1c0406f46cd80.jpg

image.png

硬件改造完成,接下来就是编程了。

image.png

使用arduino最大的好处就是避免了重复造轮子。这里调用网络服务,直接使用已有的NativeEthernet类库。给Teensy 4.1开发板分配一个MAC地址(可以任意填写),这里我使用静态地址,所以给开发板分配了固定的IP。LED灯使用开发板自带的LED灯,管脚使用13管脚。端口使用浏览器默认的80端口,这样浏览器在访问时就不需要额外带端口号了。

#include <SPI.h>
#include <NativeEthernet.h>
#define LED 13


byte mac[] = {
    0xDE, 0xAD, 0xBE, 0xEF, 0xFE, 0xED};
IPAddress ip(100, 196, 128, 12);


EthernetServer server(80);


String header;      // 用于存储 HTTP 请求的变量
String LEDState = "off";    // 辅助变量存储当前输出状态


unsigned long currentTime = millis();   // 当前时间
unsigned long previousTime = 0;
const long timeoutTime = 2000;      // 定义超时时间(以毫秒为单位)(示例:2000ms = 2s)
void setup()
{
  Serial.begin(115200);
  pinMode(LED, OUTPUT);
  Serial.println("Ethernet WebServer Example");
  // start the Ethernet connection and the server:
  Ethernet.begin(mac, ip);
  // Check for Ethernet hardware present
  if (Ethernet.hardwareStatus() == EthernetNoHardware)
  {
    Serial.println("Ethernet shield was not found.  Sorry, can't run without hardware. :(");
    while (true)
    {
      delay(1); // do nothing, no point running without Ethernet hardware
    }
  }
  if (Ethernet.linkStatus() == LinkOFF)
  {
    Serial.println("Ethernet cable is not connected.");
  }


  // start the server
  server.begin();
  Serial.print("server is at ");
  Serial.println(Ethernet.localIP());
}

初始化完成后,开发板上的80端口就会处于打开状态,系统处于监听状态,等待访问。浏览器作为客户端访问该端口,开发板就返还一段html给浏览器,浏览器负责渲染html给用户。当用户在浏览器上按下关灯按键,开发板就控制LED灯关闭,否则就打开LED灯。

void loop()
{
  EthernetClient client = server.available(); //监听数据
  if (client) {                             // 如果有新客户端连接,
    currentTime = millis();
    previousTime = currentTime;
    Serial.println("New Client.");          // 在串行端口中打印一条消息
    String currentLine = "";                // 创建一个字符串来保存来自客户端的传入数据
    while (client.connected() && currentTime - previousTime <= timeoutTime) {  // 当客户端连接时循环
      currentTime = millis();
      if (client.available()) {             // 如果有字节要从客户端读取,
        char c = client.read();             // 读取一个字节
        Serial.write(c);                    // 将其打印出串行监视器
        header += c;
        if (c == '\n') {                    // 如果该字节是换行符
           // 如果当前行为空,则连续有两个换行符。
           // 这就是客户端 HTTP 请求的结束,因此发送响应:
          if (currentLine.length() == 0) {
             // HTTP 标头始终以响应代码开头(例如 HTTP/1.1 200 OK)
             // 一个内容类型,以便客户端知道接下来会发生什么,然后是一个空行:
            client.println("HTTP/1.1 200 OK");
            client.println("Content-type:text/html");
            client.println("Connection: close");
            client.println();
           
            // 打开和关闭 GPIO
            if (header.indexOf("GET /led/on") >= 0) {


              LEDState = "on";
              digitalWrite(LED, HIGH);
            } else if (header.indexOf("GET /led/off") >= 0) {
              LEDState = "off";
              digitalWrite(LED, LOW);
            }
           
            // 显示 HTML 网页
            client.println("<!DOCTYPE html><html><head><meta name=\"viewport\" content=\"width=device-width, initial-scale=1\"><link rel=\"icon\" href=\"data:,\">");
             // CSS 设置开/关按钮的样式
             // 随意更改背景颜色和字体大小属性以满足您的喜好
            client.println("<style>html { font-family: Helvetica; display: inline-block; margin: 0px auto; text-align: center;}.button { background-color: #4CAF50; border: none; color: white; padding: 16px 40px;");
            client.println("text-decoration: none; font-size: 30px; margin: 2px; cursor: pointer;}.button2 {background-color: #555555;}</style></head>");
           
            // 网页标题
            client.println("<body><h1>Teensy4.1 Web LED</h1>");
           
            // 显示 GPIO 26 的当前状态和 ON/OFF 按钮
            client.println("<p><h2>LED State :" + LEDState + "</h2></p>");
            // 如果output26状态为off,则显示ON按钮      
            if (LEDState=="off") {
              client.println("<p><a href=\"/led/on\"><button class=\"button\">ON</button></a></p>");
            } else {
              client.println("<p><a href=\"/led/off\"><button class=\"button button2\">OFF</button></a></p>");
            }
               
            client.println("</body></html>");
           
            // HTTP 响应以另一个空行结束
            client.println();
            // 跳出 while 循环
            break;
          } else { // 如果有换行符,则清除 currentLine
            currentLine = "";
          }
        } else if (c != '\r') {  // 如果除了回车符之外还有其他字符,
          currentLine += c;      // 将其添加到当前行的末尾
        }
      }
    }
    // 清除头变量
    header = "";
    // 关闭连接
    client.stop();
    Serial.println("Client disconnected.");
    Serial.println("");
  }
}

效果展示:

image.png

image.png

点击网页上的“ON“按钮就可以控制LED灯的开了。

image.png

image.png

心得体会 这次Funpack活动太给力啦!活动提供的三款开发板都是那么的优秀!最终到手的这块Teensy 4.1开发板性能超强,可玩性非常高!热切期望Funpack后续的活动。


附件下载
teensy_led.zip
Gerber_teensy4.1网络接口_PCB_teensy4.1网络接口_2024-09-29.zip
团队介绍
单片机爱好者
团队成员
happy
评论
0 / 100
查看更多
硬禾服务号
关注最新动态
0512-67862536
info@eetree.cn
江苏省苏州市苏州工业园区新平街388号腾飞创新园A2幢815室
苏州硬禾信息科技有限公司
Copyright © 2024 苏州硬禾信息科技有限公司 All Rights Reserved 苏ICP备19040198号