FastBond3 挑战部分- 基于esp32-s3的电子纸的控制
该项目使用了esp32-s3-wroom模块,实现了7寸电子纸的控制的设计,它的主要功能为:实现一个电子台历的信息展示。
标签
ESP32-S3
rgb灯珠
悠悠兹有
更新2024-11-04
390

 项目介绍

   非常感谢电子森林的fastbond活动。

   本次我要设计的产品是彩色电子纸的信息展示。

主要使用一个esp32-s3模块,和一块7寸的电子纸。

通过esp32-s3的无线上网,通过网络获取台历时间日期等信息,并发送给电子纸显示出来。

设计一下信息展示的结构,使信息展示美观,好看。

 方案框图和原理图介绍

关于产品的实际框图如下:

模块简单,难度在于驱动电路的实际,和电子纸的驱动时许。

image.png

设计两个rgb灯,用户测试使用

image.png

电压驱动电路,用于升压,驱动电子纸的显示,其中对于元件的耐压性要求高。对于这里我已经烧毁两套元件了。

可能是我电路设计的有问题,符合标准的元件也会莫名发烫,然后毁掉。

image.png

测试电压触点,prevgh和prevgl电压需要超过20v。

image.png

3.3v电压电路

image.png

厂商元器件及简单介绍

本产品使用了esp32-s3的模块,具有各类外设和接口。搭载了乐鑫的系统级双核芯片ESP32,这款芯片集成了蓝牙4.2和WiFi HT40技术,并拥有高性能Tensilica LX6双核处理器。其支持超低功耗待机,使得该模组在移动设备、可穿戴电子产品和物联网应用中表现出色。同时,ESP32-WROOM模组还支持高达150 Mbps的数据传输速率和20 dBm的天线输出功率,确保了广泛的无线通信范围。集成了丰富的外设,包括电容式触摸传感器、霍尔传感器、SD卡接口、以太网接口、高速SPI、UART、I2S和I2C等。这些外设和接口使得该模组能够轻松连接各种传感器和执行器,满足物联网应用中的多样化需求。此外,ESP32-WROOM模组还具有38个管脚,提供了足够的扩展性。被广泛应用于各种物联网场景中。开发平台很多,可以有各种的可发方式。ESP32-WROOM模组是一款性能卓越、易于开发、应用场景广泛且价格亲民的无线通信模组。它能够满足物联网应用中的多样化需求,并为开发者提供丰富的开发资源和支持。

PCB设计

设计了四层板,拉线简单,简单粗暴,如下图

image.png

 代码讲解

rgb灯的引脚

#define BLINK_GPIO 20
#define BLINK_GPIO2 21
#define BLINK_GPIO3 35

配置引脚的功能

    gpio_reset_pin(BLINK_GPIO);
    /* Set the GPIO as a push/pull output */
    gpio_set_direction(BLINK_GPIO, GPIO_MODE_OUTPUT);


    gpio_reset_pin(BLINK_GPIO2);
    /* Set the GPIO as a push/pull output */
    gpio_set_direction(BLINK_GPIO2, GPIO_MODE_OUTPUT);


    gpio_reset_pin(BLINK_GPIO3);
    /* Set the GPIO as a push/pull output */
    gpio_set_direction(BLINK_GPIO3, GPIO_MODE_OUTPUT);

控制灯的亮灭

int inx = 0;
static void blink_led(void)
{
    /* Set the GPIO level according to the state (LOW or HIGH)*/
    if(3 <= inx)inx=0;
    gpio_set_level(BLINK_GPIO, inx==0);
    gpio_set_level(BLINK_GPIO2, inx==1);
    gpio_set_level(BLINK_GPIO3, inx==2);
    inx++;
}

疑难杂症

   开发期间,遇到一些问题。

    烧写esp32,卡了好久。esp32能够正确进入download模式,就是接收不到esp32的数据,一直下载不成功。解决办法是,换了个串口工具。

    期间用了一款hub,然后板子不停的重启。后来查询才知道 esp32会检测失压异常,然后重启。解决办法是,扔掉hub,直接连接到电脑上。


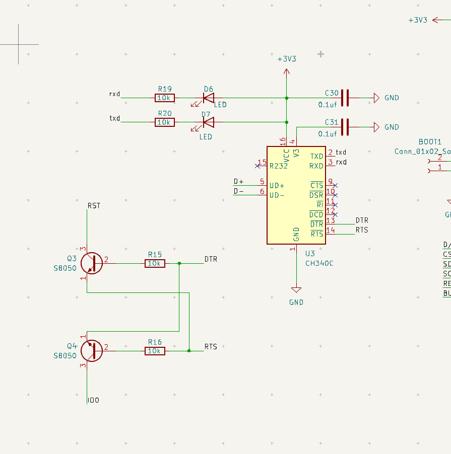
设计了一键升级问题,原理图部分并没有错误,如下:

image.png

image.png

设计了两款pcb走线,实际效果上并没有真正的实现 一键下载,需要手动按boot和rst按键如,进入esp32的下载模式。

  

 总结报告

 这次活动让我受益匪浅。电子森林的活动真的很用心。学习了很多知识,非常感谢电子森林提供的学习平台。比自己瞎头乱学有用的多,方向也定了,使劲去研究学习,时间久了,总能成大佬的。esp32-s3平台使用简单,但是后面的东西很多,编译平台巨大挺复杂,希望能有更多机会学习它,研究它,熟练它。

再次感谢电子森林平台的付出。



 

软硬件
电路图
附件下载
esp32-s3_technical_reference_manual_en.pdf
ESP32-L_SCH.pdf
rgb_led.7z
sch.pdf
pcb.pdf
epaper - v1.zip
epaper.7z
GDEY073D46_Arduino.7z
基于官方例程,按照我的板子修改,驱动不起来,需要继续测试一下引脚是否 正确被控
团队介绍
评论
0 / 100
查看更多
硬禾服务号
关注最新动态
0512-67862536
info@eetree.cn
江苏省苏州市苏州工业园区新平街388号腾飞创新园A2幢815室
苏州硬禾信息科技有限公司
Copyright © 2024 苏州硬禾信息科技有限公司 All Rights Reserved 苏ICP备19040198号