2024年寒假练 - 基于XIAO ESP32S3 Sense实现陶瓷小猫识别
该项目使用了XIAO ESP32S3 Sense,实现了视频数据采集的设计,它的主要功能为:嵌入式ML计算能力和摄影能力。 该项目使用了edgeimpulse,实现了ai数据训练的设计,它的主要功能为:边缘设备上构建、部署和运行机器学习模型。 该项目使用了arduino软件,实现了开发工作的设计,它的主要功能为:提供一个简单易用的平台,用于开发各种基于 Arduino 微控制器。
标签
嵌入式系统
数字逻辑
开发板
Tianjie
更新2024-04-03
重庆电力高等专科学校
1442
hackster平台:Winter Training 2024 - Object Recognition Based on XIAO ESP32S3 Sense - Hackster.io

1 任务前景介绍:

使用XIAO ESP32S3 Sense实现物体(陶瓷小猫)识别,XIAO ESP32S3 Sense可以在嵌入式系统中实现基于视觉的智能功能。它是一款强大的低成本微控制器,集成了Wi-Fi和蓝牙功能,使其成为构建物联网(IoT)设备的理想选择。利用ESP32的处理能力和内置的计算资源,实现实时的物体识别。可在本地执行物体识别算法,而无需将图像发送到云端进行处理。

2 项目需求

开发一识别物体(陶瓷小猫)方案,通过使用XIAO ESP32S3 Sense开发板结合其他技术栈,为助力识别技术在数字化的今天更好的提供一套完整的方案。

3 使用技术栈:

  1. 微控制器:XIAO以及其它开源硬件如Arduino、ESP32等;
  2. 智能家居系统:Home Assistant;
  3. 嵌入式TinyML AI工具:AI Studio
  4. 云平台:Edge Impulse

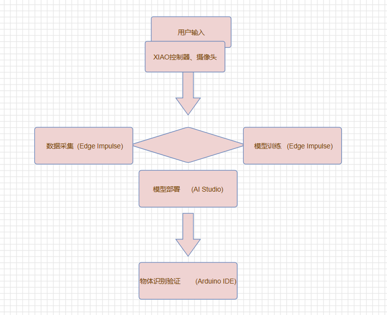
4 实现思路

  • 使用arduino控制XIAO ESP32S3 Sense当在串口监视器中输入capture 命令并回车后,开始进入拍照模式了,提前将摄像头对准准备好的物品;
  • 将采样得到的照片进行分类,不清晰的照片就行删除;
  • 使用Edge Impulse平台进行对采取照片进行构建、部署和运行机器学习模型。构建用于嵌入式系统的机器学习模型,Edge Impulse 提供了从数据收集、数据预处理、模型训练到模型部署的完整工作流程;
  • 使用AI Studio平台训练模型运行指令安装python第三方库文件,进行训练模型导出相应训练结果代码;
  • 将代码应用于arduion软件中验证运行打开串口监视器,进行物体识别验证。

5 完成的功能及达到的性能

5.1 视频流显示

arduino编程语言XIAO ESP32S3 Sense编译器通过网络传输到 ESP32-S3 并进行显示,并对视频处理和显示相关的算法进行优化,可以整体性能和稳定性。稳定的网络连接和足够的带宽可以确保视频流的流畅传输和高质量显示。

5.2 模型训练

  1. 数据采集:
    • 使用 Edge Impulse 提供的工具或者自己的设备,采集并上传数据集。确保数据集的质量和多样性,这对模型的训练效果至关重要。
  2. 数据预处理:
    • 在 Edge Impulse 中进行数据预处理,包括数据增强、标签定义等操作,以提高模型的泛化能力和准确率。
  3. 模型训练:
    • 使用 Edge Impulse 提供的图形化界面或者代码接口,在云端进行模型训练。选择合适的算法和参数,并监控训练过程中的性能指标。
  4. 模型部署:
    • 完成模型训练后,在 AI Studio 中进行模型部署。选择适合的目标平台(例如 ESP32-S3),并生成相应的部署代码和模型文件。
  5. 部署到 ESP32-S3:
    • 将生成的部署代码和模型文件下载到本地,并在 AI Studio 中进行开发和调试。根据 ESP32-S3 的硬件特性和需求,进行适当的优化和调整。
  6. 部分代码

  1. 测试和验证:
    • 在 ESP32-S3 上部署模型后,进行测试和验证。评估模型在实际场景中的性能和准确率,进行必要的调整和优化。

6 代码

/* Edge Impulse Arduino examples
* Copyright (c) 2022 EdgeImpulse Inc.
*
* Permission is hereby granted, free of charge, to any person obtaining a copy
* of this software and associated documentation files (the "Software"), to deal
* in the Software without restriction, including without limitation the rights
* to use, copy, modify, merge, publish, distribute, sublicense, and/or sell
* copies of the Software, and to permit persons to whom the Software is
* furnished to do so, subject to the following conditions:
*
* The above copyright notice and this permission notice shall be included in
* all copies or substantial portions of the Software.
*
* THE SOFTWARE IS PROVIDED "AS IS", WITHOUT WARRANTY OF ANY KIND, EXPRESS OR
* IMPLIED, INCLUDING BUT NOT LIMITED TO THE WARRANTIES OF MERCHANTABILITY,
* FITNESS FOR A PARTICULAR PURPOSE AND NONINFRINGEMENT. IN NO EVENT SHALL THE
* AUTHORS OR COPYRIGHT HOLDERS BE LIABLE FOR ANY CLAIM, DAMAGES OR OTHER
* LIABILITY, WHETHER IN AN ACTION OF CONTRACT, TORT OR OTHERWISE, ARISING FROM,
* OUT OF OR IN CONNECTION WITH THE SOFTWARE OR THE USE OR OTHER DEALINGS IN THE
* SOFTWARE.
*/

/* Includes ---------------------------------------------------------------- */
#include <sometow_inferencing.h>
#include "edge-impulse-sdk/dsp/image/image.hpp"

#include "esp_camera.h"

// Select camera model - find more camera models in camera_pins.h file here
// https://github.com/espressif/arduino-esp32/blob/master/libraries/ESP32/examples/Camera/CameraWebServer/camera_pins.h

#define CAMERA_MODEL_ESP_EYE // Has PSRAM
//#define CAMERA_MODEL_AI_THINKER // Has PSRAM

#if defined(CAMERA_MODEL_ESP_EYE)
#define PWDN_GPIO_NUM -1
#define RESET_GPIO_NUM -1
#define XCLK_GPIO_NUM 4
#define SIOD_GPIO_NUM 18
#define SIOC_GPIO_NUM 23

#define Y9_GPIO_NUM 36
#define Y8_GPIO_NUM 37
#define Y7_GPIO_NUM 38
#define Y6_GPIO_NUM 39
#define Y5_GPIO_NUM 35
#define Y4_GPIO_NUM 14
#define Y3_GPIO_NUM 13
#define Y2_GPIO_NUM 34
#define VSYNC_GPIO_NUM 5
#define HREF_GPIO_NUM 27
#define PCLK_GPIO_NUM 25

#elif defined(CAMERA_MODEL_AI_THINKER)
#define PWDN_GPIO_NUM 32
#define RESET_GPIO_NUM -1
#define XCLK_GPIO_NUM 0
#define SIOD_GPIO_NUM 26
#define SIOC_GPIO_NUM 27

#define Y9_GPIO_NUM 35
#define Y8_GPIO_NUM 34
#define Y7_GPIO_NUM 39
#define Y6_GPIO_NUM 36
#define Y5_GPIO_NUM 21
#define Y4_GPIO_NUM 19
#define Y3_GPIO_NUM 18
#define Y2_GPIO_NUM 5
#define VSYNC_GPIO_NUM 25
#define HREF_GPIO_NUM 23
#define PCLK_GPIO_NUM 22

#else
#error "Camera model not selected"
#endif

/* Constant defines -------------------------------------------------------- */
#define EI_CAMERA_RAW_FRAME_BUFFER_COLS 320
#define EI_CAMERA_RAW_FRAME_BUFFER_ROWS 240
#define EI_CAMERA_FRAME_BYTE_SIZE 3

/* Private variables ------------------------------------------------------- */
static bool debug_nn = false; // Set this to true to see e.g. features generated from the raw signal
static bool is_initialised = false;
uint8_t *snapshot_buf; //points to the output of the capture

static camera_config_t camera_config = {
.pin_pwdn = PWDN_GPIO_NUM,
.pin_reset = RESET_GPIO_NUM,
.pin_xclk = XCLK_GPIO_NUM,
.pin_sscb_sda = SIOD_GPIO_NUM,
.pin_sscb_scl = SIOC_GPIO_NUM,

.pin_d7 = Y9_GPIO_NUM,
.pin_d6 = Y8_GPIO_NUM,
.pin_d5 = Y7_GPIO_NUM,
.pin_d4 = Y6_GPIO_NUM,
.pin_d3 = Y5_GPIO_NUM,
.pin_d2 = Y4_GPIO_NUM,
.pin_d1 = Y3_GPIO_NUM,
.pin_d0 = Y2_GPIO_NUM,
.pin_vsync = VSYNC_GPIO_NUM,
.pin_href = HREF_GPIO_NUM,
.pin_pclk = PCLK_GPIO_NUM,

//XCLK 20MHz or 10MHz for OV2640 double FPS (Experimental)
.xclk_freq_hz = 20000000,
.ledc_timer = LEDC_TIMER_0,
.ledc_channel = LEDC_CHANNEL_0,

.pixel_format = PIXFORMAT_JPEG, //YUV422,GRAYSCALE,RGB565,JPEG
.frame_size = FRAMESIZE_QVGA, //QQVGA-UXGA Do not use sizes above QVGA when not JPEG

.jpeg_quality = 12, //0-63 lower number means higher quality
.fb_count = 1, //if more than one, i2s runs in continuous mode. Use only with JPEG
.fb_location = CAMERA_FB_IN_PSRAM,
.grab_mode = CAMERA_GRAB_WHEN_EMPTY,
};

/* Function definitions ------------------------------------------------------- */
bool ei_camera_init(void);
void ei_camera_deinit(void);
bool ei_camera_capture(uint32_t img_width, uint32_t img_height, uint8_t *out_buf) ;

/**
* @brief Arduino setup function
*/
void setup()
{
// put your setup code here, to run once:
Serial.begin(115200);
//comment out the below line to start inference immediately after upload
while (!Serial);
Serial.println("Edge Impulse Inferencing Demo");
if (ei_camera_init() == false) {
ei_printf("Failed to initialize Camera!\r\n");
}
else {
ei_printf("Camera initialized\r\n");
}

ei_printf("\nStarting continious inference in 2 seconds...\n");
ei_sleep(2000);
}

/**
* @brief Get data and run inferencing
*
* @param[in] debug Get debug info if true
*/
void loop()
{

// instead of wait_ms, we'll wait on the signal, this allows threads to cancel us...
if (ei_sleep(5) != EI_IMPULSE_OK) {
return;
}

snapshot_buf = (uint8_t*)malloc(EI_CAMERA_RAW_FRAME_BUFFER_COLS * EI_CAMERA_RAW_FRAME_BUFFER_ROWS * EI_CAMERA_FRAME_BYTE_SIZE);

// check if allocation was successful
if(snapshot_buf == nullptr) {
ei_printf("ERR: Failed to allocate snapshot buffer!\n");
return;
}

ei::signal_t signal;
signal.total_length = EI_CLASSIFIER_INPUT_WIDTH * EI_CLASSIFIER_INPUT_HEIGHT;
signal.get_data = &ei_camera_get_data;

if (ei_camera_capture((size_t)EI_CLASSIFIER_INPUT_WIDTH, (size_t)EI_CLASSIFIER_INPUT_HEIGHT, snapshot_buf) == false) {
ei_printf("Failed to capture image\r\n");
free(snapshot_buf);
return;
}

// Run the classifier
ei_impulse_result_t result = { 0 };

EI_IMPULSE_ERROR err = run_classifier(&signal, &result, debug_nn);
if (err != EI_IMPULSE_OK) {
ei_printf("ERR: Failed to run classifier (%d)\n", err);
return;
}

// print the predictions
ei_printf("Predictions (DSP: %d ms., Classification: %d ms., Anomaly: %d ms.): \n",
result.timing.dsp, result.timing.classification, result.timing.anomaly);

#if EI_CLASSIFIER_OBJECT_DETECTION == 1
bool bb_found = result.bounding_boxes[0].value > 0;
for (size_t ix = 0; ix < result.bounding_boxes_count; ix++) {
auto bb = result.bounding_boxes[ix];
if (bb.value == 0) {
continue;
}
ei_printf(" %s (%f) [ x: %u, y: %u, width: %u, height: %u ]\n", bb.label, bb.value, bb.x, bb.y, bb.width, bb.height);
}
if (!bb_found) {
ei_printf(" No objects found\n");
}
#else
for (size_t ix = 0; ix < EI_CLASSIFIER_LABEL_COUNT; ix++) {
ei_printf(" %s: %.5f\n", result.classification[ix].label,
result.classification[ix].value);
}
#endif

#if EI_CLASSIFIER_HAS_ANOMALY == 1
ei_printf(" anomaly score: %.3f\n", result.anomaly);
#endif


free(snapshot_buf);

}

/**
* @brief Setup image sensor & start streaming
*
* @retval false if initialisation failed
*/
bool ei_camera_init(void) {

if (is_initialised) return true;

#if defined(CAMERA_MODEL_ESP_EYE)
pinMode(13, INPUT_PULLUP);
pinMode(14, INPUT_PULLUP);
#endif
//initialize the camera
esp_err_t err = esp_camera_init(&camera_config);
if (err != ESP_OK) {
Serial.printf("Camera init failed with error 0x%x\n", err);
return false;
}

sensor_t * s = esp_camera_sensor_get();
// initial sensors are flipped vertically and colors are a bit saturated
if (s->id.PID == OV3660_PID) {
s->set_vflip(s, 1); // flip it back
s->set_brightness(s, 1); // up the brightness just a bit
s->set_saturation(s, 0); // lower the saturation
}

#if defined(CAMERA_MODEL_M5STACK_WIDE)
s->set_vflip(s, 1);
s->set_hmirror(s, 1);
#elif defined(CAMERA_MODEL_ESP_EYE)
s->set_vflip(s, 1);
s->set_hmirror(s, 1);
s->set_awb_gain(s, 1);
#endif

is_initialised = true;
return true;
}

/**
* @brief Stop streaming of sensor data
*/
void ei_camera_deinit(void) {

//deinitialize the camera
esp_err_t err = esp_camera_deinit();

if (err != ESP_OK)
{
ei_printf("Camera deinit failed\n");
return;
}

is_initialised = false;
return;
}
/**
* @brief Capture, rescale and crop image
*
* @param[in] img_width width of output image
* @param[in] img_height height of output image
* @param[in] out_buf pointer to store output image, NULL may be used
* if ei_camera_frame_buffer is to be used for capture and resize/cropping.
*
* @retval false if not initialised, image captured, rescaled or cropped failed
*
*/
bool ei_camera_capture(uint32_t img_width, uint32_t img_height, uint8_t *out_buf) {
bool do_resize = false;

if (!is_initialised) {
ei_printf("ERR: Camera is not initialized\r\n");
return false;
}

camera_fb_t *fb = esp_camera_fb_get();

if (!fb) {
ei_printf("Camera capture failed\n");
return false;
}

bool converted = fmt2rgb888(fb->buf, fb->len, PIXFORMAT_JPEG, snapshot_buf);

esp_camera_fb_return(fb);

if(!converted){
ei_printf("Conversion failed\n");
return false;
}

if ((img_width != EI_CAMERA_RAW_FRAME_BUFFER_COLS)
|| (img_height != EI_CAMERA_RAW_FRAME_BUFFER_ROWS)) {
do_resize = true;
}

if (do_resize) {
ei::image::processing::crop_and_interpolate_rgb888(
out_buf,
EI_CAMERA_RAW_FRAME_BUFFER_COLS,
EI_CAMERA_RAW_FRAME_BUFFER_ROWS,
out_buf,
img_width,
img_height);
}
return true;
}

static int ei_camera_get_data(size_t offset, size_t length, float *out_ptr)
{
// we already have a RGB888 buffer, so recalculate offset into pixel index
size_t pixel_ix = offset * 3;
size_t pixels_left = length;
size_t out_ptr_ix = 0;

while (pixels_left != 0) {
out_ptr[out_ptr_ix] = (snapshot_buf[pixel_ix] << 16) + (snapshot_buf[pixel_ix + 1] << 8) + snapshot_buf[pixel_ix + 2];

// go to the next pixel
out_ptr_ix++;
pixel_ix+=3;
pixels_left--;
}
// and done!
return 0;
}

#if !defined(EI_CLASSIFIER_SENSOR) || EI_CLASSIFIER_SENSOR != EI_CLASSIFIER_SENSOR_CAMERA
#error "Invalid model for current sensor"
#endif

7 硬件介绍

  • 强大的MCU板:采用ESP32S3 32位双核Xtensa处理器芯片,运行频率高达240 MHz,安装多个开发端口,支持Arduino/MicroPython
  • 高级功能:可拆卸的OV2640相机传感器,分辨率为1600*1200,与OV5640相机传感器兼容,内置额外的数字麦克风
  • 精心设计的电源:锂电池充电管理功能,提供4种功耗模式,可实现低至14μA的深度睡眠模式
  • 拥有更多可能性的美好记忆:提供8MB PSRAM和8MB FLASH,支持用于外部32GB FAT内存的SD卡插槽
  • 出色的射频性能:支持2.4GHz Wi-Fi和BLE双无线通信,连接U.FL天线时支持100m+远程通信
  • 拇指大小的紧凑型设计:21x17.5mm,采用XIAO的经典外形,适用于可穿戴设备等空间有限的项目
  • 来自 SenseCraft Al 的预训练 Al 模型,无需代码即可部署

8 硬件框图

image.png


9 未来的计划建议

该项目已经成功实现了物体(陶瓷小猫)识别的功能,并达到了预期指标。然而通过更新代码添加外设,还有许多可以提升与扩展的地方:

  • 添加外设:
    • 考虑添加一些外设,比如摄像头模块、LCD 屏幕或者其他传感器,以扩展项目的功能和应用场景。摄像头模块可以用于实时捕获图像进行物体识别,LCD 屏幕可以用于显示识别结果或者交互界面。
  • 优化模型:
    • 对已有的物体识别模型进行优化,可以尝试使用更复杂的神经网络结构、调整模型的超参数或者进行模型压缩,以提高识别准确率和速度。在 Edge Impulse 或者 AI Studio 中进行模型的重新训练和调整。
  • 实时物体识别:
    • 如果你添加了摄像头模块,可以尝试实现实时物体识别功能。这需要处理摄像头捕获的图像流,并在边缘设备上运行物体识别模型。
附件下载
Scheme-it-export-New-__-2024-03-15-22-50.pdf
硬件框图pdf
camera_pins.h
xiao esp -s3引脚定义
take_photos_command.ino
拍照命令
ei-sometow-arduino-1.0.1.zip
Edge Impulse训练库模型
esp32_camera.ino
运行物体识别代码
团队介绍
我们的团队致力于追求卓越和创新。我们不断学习和提升自己的技能,以适应不断变化的环境,并不断寻求创新的解决方案。我们鼓励尝试新的想法和方法,并乐于接受挑战。
团队成员
潘杰
本人性格热情开朗,待人友好,乐于助人,为人诚恳勤奋好学,能吃苦耐劳。对待学习或者工作都能做到尽职尽责,态度认真有耐心。在校期间学习刻苦认真,成绩优异,有较强的责任心与集体荣誉感等。
评论
0 / 100
查看更多
硬禾服务号
关注最新动态
0512-67862536
info@eetree.cn
江苏省苏州市苏州工业园区新平街388号腾飞创新园A2幢815室
苏州硬禾信息科技有限公司
Copyright © 2024 苏州硬禾信息科技有限公司 All Rights Reserved 苏ICP备19040198号