音频信号采集前端电路设计分享
此项目主要基于ADALP2000模拟套件进行音频信号采集前端设计,音频信号范围
标签
模拟
音频信号采集
音频前端
xinshuwei
更新2023-03-21
2691

项目介绍

此项目主要基于ADALP2000 模拟套件进行功能模拟麦克风信号放大实现,整体实现框架如下

FpCwaB_HzV0gz6Q02SZEDpWzzSXi

1.增益控制实现

由于麦克风输入范围是0.1mVPP 到1VPP ,所以前面放大器选择电路可进行多种增益选择来放大不同的增益。

2.滤波器实现

针对输入信号频率未100Hz 到16KHz ,这里使用有源滤波器进行带通滤波实现,同时在放大和ADC 输入中间,又相当于进行了抗混叠滤波

3.放大器实现

放大部分采用直接耦合同相放大电路进行最基础的增益放大,然后经过交流耦合电路调整偏置电压,为后续的带通滤波器做准备

4.增益选择实现

模拟开关通过 MOS 管进行模拟,使用5V 或者接地 进行导通断开控制,从而实现多中增益控制

5.设计电路

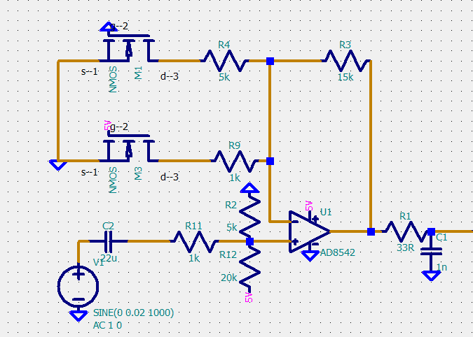
1).麦克输入 放大及增益选择电路

FjR0SAGwaVmQpFMPdEGIVGooJXut

麦克风首先经过一个隔直电容输入,然后经过20k 5k的分压电阻添加偏置,偏置电压在1V,正好满足1VPP 输入进行放大,并留有余量.如果要进行更大的放大倍数,需将偏置电压减小,放大同时会将偏置电压进行提高,整体限制放大后的波形不要超过5V,否怎会出现截幅的现象。

负反馈端通过两个mos的开关进行不同增益的选择,mos 管选择的ZVN3110 NMOS ,导通电阻是10R;实现不同增益的选择原理就是通过G端接入到5V 导通,接到GND 截止,从而实现不同的增益选择。

 

输出信号的电压为直流电压与交流信号的混合

Vadc  =Vdc +g*Vin

信号增益  R12/(R11+R12)*(R13*R9)/R9

R1 C1 组成抗混叠滤波,进行低通滤波器,R1的选择范围是10R 到100R ,然后根据需要截止的频率选择不同的C1  ,截止频率计算Fc = 1/(2*pi*R*C),R的存在会造成ADC采样保持的误差,所以R1不能太大,越大的化误差越大,R1也不能太小,如果太小的化会影响运放的稳定性,容易造成自激。

为什么选择AD8542 ,AD8542有以下特性

cmos 轨到轨放大器 低输入偏置电流运算放大器

通用型CMOS双路轨到轨放大器
  • 单电源供电:2.7 V至5.5 V
  • 低电源电流:每个放大器45 μA
  • 宽带宽:1 MHz
  • 无反相
  • 低输入电流:4 pA
  • 单位增益稳定
  • 轨到轨输入和输出

输入最小电流4pA ,为了拓宽增益范围,可以在前级再增加衰减电路,由于低输入电流性能好,可对微弱信号进行放大,轨到轨的输入 输出 增加信号可处理范围。

2)直流偏置调整

FtZ8MwoViO7L-ehNIigFLPqod2ao

上图C3 先进行隔直流,然后经过R6 R7 调整偏置到VCC/2,方便后续的带通滤波。

R5 R8 需保持一致,通过仿真可知,此处增益会有些许的衰减,可以通过电阻阻值进行不同增益的调整.这里使用了AD8542的另一半进行功能实现,这样使用同一个芯片就完成放大及直流偏置调整。

 

 

1)2) 仿真结果,从图可知输入信号的偏置电压为1V,输出信号的偏置电压为2.5V ,已完成偏置电压调整,方便进行后续的带通滤波,交流部分通过图中可发现信号也实现6dB左右增益放大,波形无明显的失真。

FrMVxdjWTGjZz6HpMib39jSIGG4D

频率响应

通过幅度相位响应图可知,在100Hz 到16kHz内,幅度相位相对平坦,整体实现类似高通滤波器特性。通带内平坦无纹波,相位过度平缓。

FlPjo9E0rkAqPEBGGrpn4PSSQ-4s

3.带通滤波器设计

带通滤波器通过adi 有源滤波器设计界面进行设计地址是

https://tools.analog.com/en/filterwizard/

,设计截图图下:

FqJw4qO-4QrB4f_wSsd7g-E9FVZ6

这里运放通过OP484进行实现,偏置电压通过ADTL082进行分压实现,分的电压为5.0/2  2.5V,滤波器设计优化选择低噪声,针对手里的阻容可进行不同系列阻容的选择, 这里选择

FkqrXmMd2AqhrJ2sCAzqGniWxKOf的滤波器类型是8阶巴特沃斯,保证通道无纹波,滤波器在100Hz 16kHz 衰减比较少,在两个频率中间,波形平坦无纹波,同时考虑到低噪声,使用工具选择低噪声优化。这里由于是8阶巴特沃斯,正好使用1片OP484 即可完成此功能,如果有条件的化,使用单运放的画,比多运放集成通道隔离度会提高,但对PCB布局或者信号链路搭建来说,难度会增加。

直流偏置的产生通过ADTL082产生,ADTL08特性如下,高的共模抑制比和低噪声,用于产生电源分压再合适不过了。这里注意不能只使用电阻分压网络进行分压,对于微弱信号放大来说直接使用分压网络,对于运算放大器来说,输入阻抗比较大,建议使用运算放大器进行分压,从而降低输出阻抗,为电路中的运算提供可靠的偏置电压,从而提高信号精度。

ADTL082 JFET op amp 低成本、JFET输入双通道运算放大器
TL082/TL084兼容
  • 低输入偏置电流:10 pA(最大值)
  • 失调电压5.5 mV
5.5 mV(最大值)(ADTL082A/ADTL084A)
9 mV(最大值)(ADTL082J/ADTL084J)
  • ±15 V电源
  • 低噪声:16 nV/√Hz
  • 宽带宽:5 MHz
  • 压摆率:20 V/μs
  • 共模抑制比(CMRR):80 dB(最小值)
  • 总谐波失真: 0.001%
  • 电源电流:1.2 mA(典型值)
  • 单位增益稳定

6.ADC 采集

ADC 采集采用datasheet 推荐图设置

FkxltHcMrBHI3H8fgZYscGuVGuHi

使用双二极管防止输入超过量程,对ADC 采集进行保护。

 

心得体会(包括意见或建议)

建议项目留时间相对长些,比较赶时间,只能周末搞,多提供些指导,滤波器设计只使用adalm2000 材料实现感觉不太可能。

面包板搭建还是相对耗时间的,时间充裕的化可以进行PCB 设计然后进行验证。

 

附件下载
模拟前端电路.asc
7阶抗混叠电路.png
团队介绍
苏州嵌入式工程师一枚
评论
0 / 100
查看更多
目录
硬禾服务号
关注最新动态
0512-67862536
info@eetree.cn
江苏省苏州市苏州工业园区新平街388号腾飞创新园A2幢815室
苏州硬禾信息科技有限公司
Copyright © 2024 苏州硬禾信息科技有限公司 All Rights Reserved 苏ICP备19040198号