磁性传感器MT6521
MT652x:汽车级水平霍尔及聚磁片(IMC)磁性角度和位置检测编码器
MT652x是新一代基于水平霍尔及聚磁片(IMC)技术原理的磁性角度和位置检测传感器芯片。该芯片内部包含了两对互成90°放置的水平霍尔阵列及聚磁片,能够根据不同的型号配置来实现对XY,XZ以及YZ平面的磁场变化检测,并输出正弦、余弦两路电压信号,再经后续专用电路的放大、补偿和计算后得到角度值(α) 。MT652x的OUT输出管脚提供可编程选择的模拟输出、PWM和SENT输出。并且这三种输出,都可以对输出曲线进行任意8点或者17点(16段)等分的编程。MT652x还提供了输出单线(OWI)和3线SPI两种通信接口,供用户读取16比特的绝对值角度数据和读写其他内部寄存器。用户也可以通过SPI和OWI接口对芯片内部的EEPROM进行烧录操作。对于一些特殊应用,MT652x还单独提供了一个角度位置的开关量输出(SWO),开关点和开关迟滞窗口的参数均为用户可编程。
MT652x作为一颗主要面向汽车应用的芯片,芯片内部设计了一系列的自检、诊断等功能安全机制,可以支持单路芯片ASIL-B、双路芯片ASIL-B (D)的功能安全要求。

纳芯微WeDesign7提供的封装(TSSOP-16)
产品特性:
• MT6521,XY;MT6522,XZ;MT6521,YZ
• 工作电压(V):4.5~5.5
• 工作温度 (℃):-40~160
• 汽车级认证:Yes
• ISO26262:Yes
• 输出过压保护:18V
• 冗余设计封装:Yes
• 模拟输出曲线编程:任意8点或者17点等分
• PWM输出:Yes
• 数字接口:SPI,SENT
• ABZ增量输出:No
• 角度精度:<±1.0°
• 封装:SOP-8,TSSOP-16
• 过压保护、过流保护、短线诊断、弱磁报警、强磁报警等自诊断功能
• 符合AEC-Q100 Grade 0质量要求
相关资料:
- 官网地址:https://www.novosns.com/hall-angle-sensor-3362
- 数据手册:https://www.novosns.com/Public/Uploads/uploadfile/files/20241218/DatasheetCN)MT652x_Datasheet_Rev.1.2.pdf
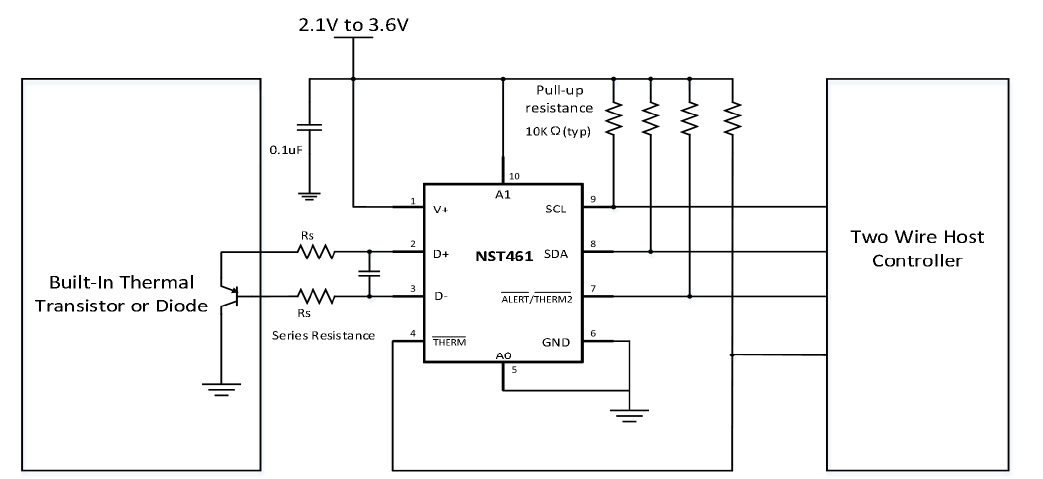
温度传感器NST461-DQNR
小尺寸高精度I2C接口远程和本地数字温度传感器
NST461是一款远程温度传感器监视器,内置本地温度传感器。其远程温度传感器连接的晶体管通常是低成本的NPN或PNP类型晶体管或衬底热晶体管及二极管,这些器件是微控制器、微处理器或FPGA必不可少的组成部分。片上12bit的模数转换可以为本地和远程温度传感器提供高达0.0625℃的分辨率。NST461可兼容 I2C 和 SMBus的接口,最多支持9个设备的可编程引脚地址,并具有可编程警报和SMBus重置功能。NST461包括了串联电阻消除、可编程非理想因子(η因子)、可编程的偏移量、可编程的温度限值、可编程数字滤波器、二极管故障检测和温度报警等功能,提高了输出精度与抗噪性,为热监测提供了可靠的解决方案。NST461的工作电压范围为2.1 V至3.6 V,温度范围为-40℃至125℃,是通信、计算、仪表和工业等众多应用中多位置、高精度温度测量的理想选择。

产品特性:
• 远程温度监测器:±1.6℃最大精度
• 本地温度监测器:±1.5℃最大精度
• 分辨率:12位,解析度:0.0625℃
• 电源和逻辑电压范围:2.1 V至3.6 V
• 37-µA工作电流(1 SPS)
• 4-µA关断电流
• 串联电阻误差消除
• η-因子和偏移校正
• 可编程数字滤波器
• 二极管故障检测
• SMBus和I2C串行接口
• 兼容可编程引脚地址
功能框图:

相关资料:
- 官网地址:https://www.novosns.com/temperature-sensor-1615
- 数据手册:https://www.novosns.com/files/NST461_Datasheet_EN_V1.2.pdf
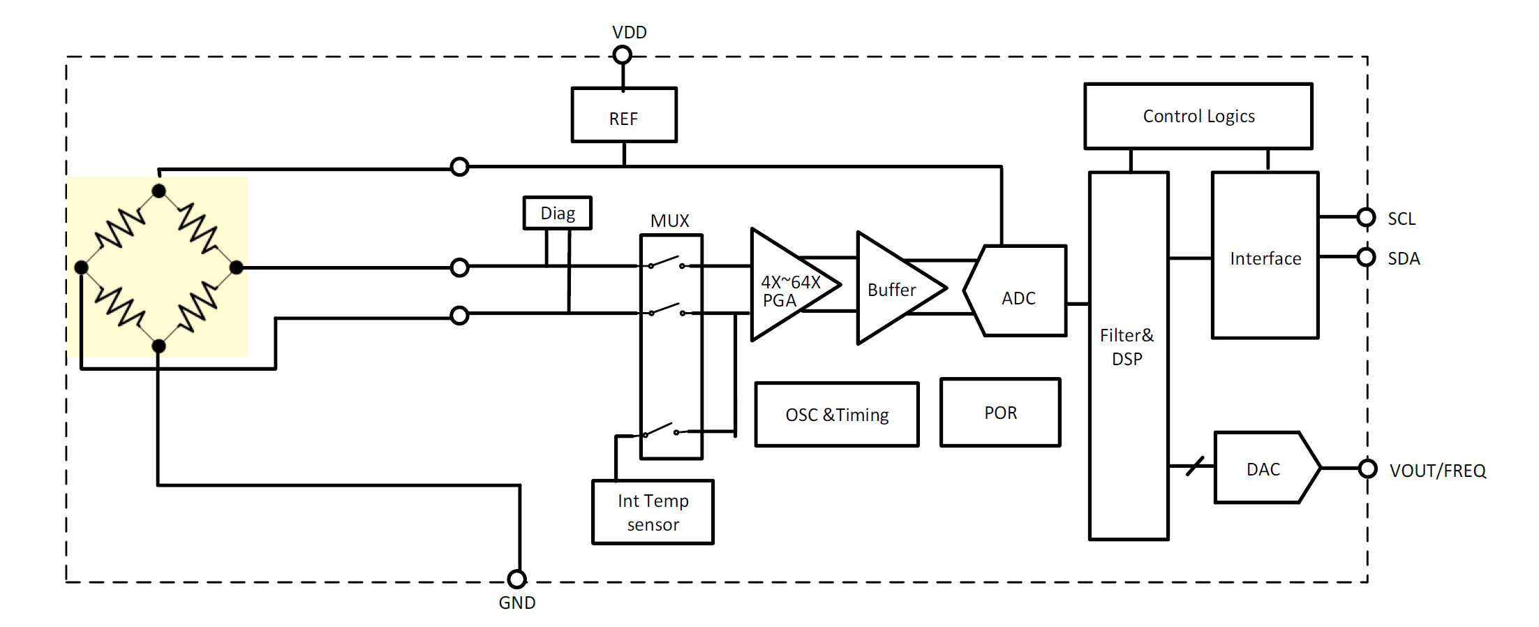
表压传感器NSPGD1M006DT04
-10kPa~10kPa带气嘴DIP8封装集成表压传感器(量程可定制)
NSPGD1M 是纳芯微针对家电医疗等市场推出的经过校准的表压传感器系列产品。该系列产品采用高性能信号调理芯片对MEMS 压阻芯体输出进行温度和压力的校准和补偿,保证性能和可靠性的同时对封装进行了集成,易于使用。NSPGD1M系列集成压力传感器可选量程为-10kPa-10kPa,带气嘴的DIP8 封装形式方便客户焊接和使用,适合于压力敏感元件结构材料相兼容的非腐蚀性气体的表压检测,特别适用于非接触式液位检测等领域,同时也适用于工业及物联网等领域。该系列支持模拟输出/I2C 数字输出以及特有的频率输出功能,应用更加灵活。

产品特性:
• 可定制量程 -10kPa ~ +10kPa
• 宽温度范围 0℃~70℃
• 全温区综合精度优于±2.5%
• 模拟电压/I2C数字输出/频率输出可选
• 高稳定性,100%校准,温度补偿
• 带气嘴 DIP8封装,安装牢靠,易密封
• 芯片正面进气,不易堵塞
• 芯片封装内部防水防潮处理
• 封装:DIP-8 (10.4mm x 10.4mm)
功能框图:

相关资料:
- 官网地址:https://www.novosns.com/mems-pressure-sensor-4346
- 数据手册:https://www.novosns.com/files/NSPGD1M_Series_Datasheet%C2%A0Rev2.0_EN.pdf
绝压传感器NSPAD1N200DR04
NSPAD1N 是纳芯微推出的一款经过标定的绝对压力传感器系列产品,该产品采用汽车级ASIC对MEMS传感器元件进行标定和补偿。其压力信号范围为10kPa至400kPa,可以转换为SPI/I2C输出信号或模拟输出信号(0~5V),并支持定制输出范围。在确保产品可靠性的同时,集成并封装了两颗芯片,大幅减少了封装尺寸。该系列产品在初始精度高和长期漂移小方面表现出色。

产品特性:
- 高精度压力传感
- 数字输出精度优于±1%F.S.(-20°C至115°C)
- 模拟输出精度优于±1.5%F.S.(-20°C至115°C)
- 大温度范围(-40°C至125°C)
- 可定制压力范围
- 24位ADC和12位DAC
- 支持I2C/SPI/模拟输出
- 表面贴装DFN-8封装,带湿润边缘
- 通过AEC-Q100认证
- 符合RoHS和REACH标准
- 湿度敏感级别:MSL1
功能框图:

相关资料:
- 数据手册:请见附件!
微控制器芯片NS800RT5039
NS800RT5037/5039/5049/3025: 中端算力实时控制MCU
NS800RT5037/5039/5049/3025采用运行在200~260MHz的Cortex M7内核,配合自研的eMath浮点数学运算加速核,可以实现迅速的环路控制和高效的实时控制运算。高速高精度的ADC、100ps的高精度PWM、专用的PWM事件管理器跟高速比较器的快速联动可以保障每个高速环路的精准控制。

产品特性:
• 200~260MHz Cortex M7内核,核内32KB缓存
• eMATH支持各种浮点三角函数运算及FFT、卷积、矩阵运算
• 512KB Flash(带ECC), 388KB SRAM(带ECC),其中256KB TCM
• 2*16通道 DMA,串口支持DMA
• 3*12位快至 5M ADC,最大32通道
• 7*2个快速比较器
• 2*12位DAC
• 3路高带宽差分运放
• 最多32路PWM,其中16个100ps的高精度PWM
• 7个高速捕获口、2个QEP接口
• 8路Sigma-Delta滤波器
• 3个串口、2个高速串口/硬件LIN接口、1个CAN-FD、1个CAN2.0、3个I2C、3个SPI、1个QSPI、一个SDIO
• 支持AES128/192/256,支持SHA-1/SHA-2加密运算
• 支持真随机数产生器
• 支持安全启动
• 通过IEC60730安全认证
• 符合AECQ-100 Grade1设计
• 符合ISO26262 ASIL-B和IEC61508 SIL2设计
• 提供工业级和汽车级产品
功能框图:

相关资料:
评估板NSSinePad-NS800RT5039

NSSinePad-NS800RT5039/49 是基于 NS800RT5039/49 实时微控制器设计的旨在帮助用户快 速开展芯片学习、评估等工作的低成本开发板。基于该开发板,用户可以方便使用 NS800RT5039/49 实时微控制器的所有外设、内存。除实时微控制器芯片外,该开发板还具有 板载CAN 收发器(支持CAN2.0B 及 CAN-FD)、两个 5V 编码器(eQEP)接口芯片及板载 DAP Link 调试/仿真器。 开发板功能区域如图1所示。

资料下载:请见附件
测试工具 - 带屏12指神探
详情点击:https://www.eetree.cn/platform/2585
带屏版的12指神探,它是在原板基础上,配备了一块240*240分辨率的LCD彩屏以及两个可程控按键和一个拨轮,丰富了人机交互功能,方便信息观察、界面切换等使用方式。此外还配备了白色外壳,精心设计的包装不仅使板卡日常使用时更加美观也便于板卡的站立以及使用安全。
板上功能
- TYPE-C接口用于供电和数据传输
- 一个boot按键用于进入boot模式
- 两个可程控按键和一个拨轮用于自定义功能
- 搭载240*240分辨率的LCD彩屏,通过SPI接口进行通信,控制器为常用的ST7789芯片,例程丰富便于开发
- 扩展接口包含5v、3.3v输出、GND。9个GPIO,可同时使能最多三个通道ADC
应用场景:
- 逻辑分析仪、daplink、电压电流表、
- 协议发生器、多功能控制切换
- DIY扩展板:信号发生器、高速数据采集、桌面天气时钟小组件、智能家居总控台
固件下载:
位置:https://www.eetree.cn/platform/2585 (详情页 - 目录 - 附件下载)

带屏12指神探变逻辑分析仪使用方法:
详情地址:https://www.eetree.cn/project/1097

资料下载汇总:
资料仅供本次活动使用,请勿外传!
由于文件较大,提供百度网盘下载:WeDesign7 - 纳芯微资料包.zip
链接: https://pan.baidu.com/s/1PiCJN-M8GT-OHzKwJY689g?pwd=4uke 提取码: 4uke
具体的资料内容如下:
