迷你大功率电源芯片MP4247设计体验
桌面直流电源是工程师常用的设备,电源的体积也随着技术的发展可以做的越来越小。本期给大家带来的评测,是可应用于PD充电场景的电源芯片MP4247。
标签
电源
直流电源
PD充电
MP4247
硬禾评测实验室
更新2026-05-21
6299

内容介绍

视频

市场情况

桌面直流电源是工程师常用的设备,电源的体积也随着技术的发展可以做的越来越小。如图左侧为传统电源,其中包含了变压器部分与线性稳压部分,需要大体积及主动散热;图中间为直流输入的电源,省掉了变压器部分,输入变成直流或者PD适配器,从而减小了体积;图右侧为我们做的迷你掌上电源,直流输入经电源转换芯片转换为可调的直流输出,同时支持PD适配器。

PD(Power Delivery)充电是当前主流的快速充电技术,它可以提供更高的功率和更快的充电速度。随着智能手机、笔记本电脑、平板电脑等移动设备的普及,PD充电芯片的市场需求也在不断增长,越来越多的设备将使用PD充电技术。

本期我们就来介绍这款可应用于PD充电场景的电源芯片MP4247。

产品特点

MP4247是一款带有两个集成低侧功率开关的升降压转换器。该器件在某些输入电源下可以提供高达100W的峰值输出功率,并具有出色的效率。

MP4247非常适用于USB电源传输(USB PD)应用。该器件可以通过I2C接口与外部USB PD控制器配合使用。I2C接口和一次可编程(OTP)存储器提供了灵活和可配置的参数。

故障条件保护包括恒定电流(CC)电流限制、输出过压保护(OVP)和热关断(TSD)。

MP4247需要的标准外部元件较少,并且是QFN-20(3mmx5mm)封装。

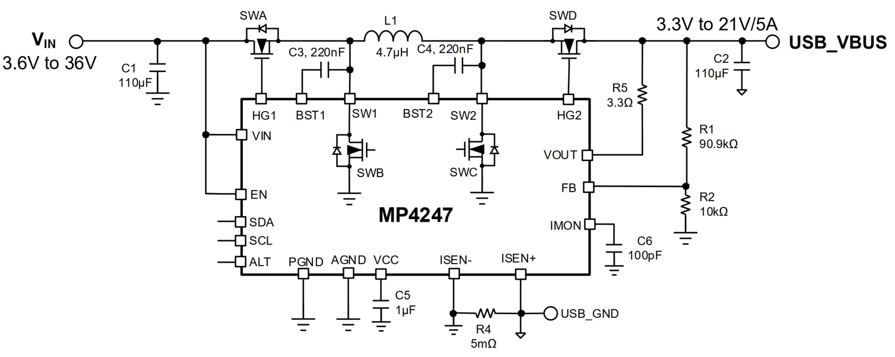
图 典型应用电路

 

特性:

  • 3.6V至36V启动输入电压(VIN)范围
  • 1V至24V(1)VOUT范围,精度为1%
  • 高达5A的输出电流(IOUT)
  • 高达98%的峰值效率
  • 可通过I2C接口配置参考电压(VREF)范围(0.1V至2.147V)

典型应用:

  • USB Type-C和USB Power Delivery
  • USB Type-C PD监视器和扩展坞
  • USB Type-C汽车充电器
  • 无线充电

设计体验

我们基于智能电源的应用场景,设计了一款以MP4247为核心的电源。输入可接PD充电器,诱骗得到20V输入,或者接外部直流电源;输出电压可调,通过MCU进行控制,这样就实现了一台迷你的大功率可调电源。可调电源尺寸可以做到巴掌大。

 

电路设计:

电路框图如下所示:

要达到100W的功率,我们需要输入的能力能够大于100W。输入电源是通过诱骗芯片CH224K来从适配器获得20V的电压(要注意所选适配器需能够提供20V输出,最大功率在特定充电器下才能实现)。

电路原理图如下所示:

原理图中RP2040为主控芯片,W25Q16为其存储器,TPP36208和MIC5504给系统提供工作电源。MP4247部分我们按参考设计进行绘制。

 

下面重点介绍MP4247的设计要点:

图 内部功能框图

 

这是内部的功能框图,可以清晰地看出各部分的工作逻辑。

  • VIN为输入电压,外接输入电容进行去耦,推荐的输入电容为110uF,这里我们实际选择的是多颗22uF陶瓷电容并联;
  • EN为使能控制,需要注意的是串接一个100K电阻对其进行保护;
  • VCC为内部电源,外部接一个去耦电容并靠近引脚放置即可;
  • VOUT引脚接输出端,一方面可以作为内部电源,另一方面可以用做输出关断后放电,通过外接电阻和内部放电MOS进行放电;
  • FB为反馈端,外接反馈电阻;
  • ISEN+和ISEN-为电流采样点,推荐使用5mR采样电阻,接线方式为开尔文接线。这块的工作逻辑是采样值与寄存器中设置的值进行比较,超过时进行限流;
  • IMON是用来读取电流值的,通过对采样电阻两端电压差进行放大获得电压值,再使用ADC进行电压采样后转换为电流值即可;

  • IIC接口主要用做修改寄存器进行控制,和读取状态寄存器。这里要说一下OTP,这个需要原厂进行操作,相当于修改出厂设置;
  • ALT是报警信号,异常时会拉低,然后主机通过IIC读取异常信息;

 

功率部分如图所示,使用了4颗MOS和1颗电感,其中B和C两个管子集成在器件内部,A和D两颗管子使用外部的。通过这4颗管子的不同控制序列就可以实现BUCK 、BOOST、BUCK-BOOST不同的工作模式。关于这里你可以思考一下MOS为什么不全部集成到内部呢?

 

PCB设计

接下来设计PCB,pcb设计时,需要注意:

首先考虑功率路径,要通过大电流需要尽量低的阻抗,在走线的时候要尽量加宽线宽和利用多层来增加实际的电流路径横截面积。MP4247的输入输出功率路径上的布线要尽可能短、粗,以减小功率的损耗。

这里我在设计中使用加宽的铜皮来过电流,要使用短,直接,宽的线路连接到输出。

开关环路的处理:

  • 对于buck桥,将包括输入滤波电容(CIN)、功率MOSFET SWA和SW1节点在内的输入电源回路尽可能靠近。
  • 对于BOOST桥,将包括输出滤波电容(COUT)、功率MOSFET SWD和SW2节点在内的输出电源回路尽可能靠近。
  • 为了提高EMI性能,将两个陶瓷输入解耦电容器尽可能靠近SWA和SWD漏极和PGND。

地的处理:

  • 将AGND连接到大面积的PGND层,如果是多层可以预留一层作为主地,AGND打孔单点接到主地层。

信号采样的处理:

  • 输出电流感测线(ISEN +,ISEN-)必须使用Kelvin连接。这种连接方式确保在输出电流检测引脚之间仅检测到电流检测电阻的阻抗。电流检测电阻的不良布线通常会导致电流检测引脚之间存在额外的电阻。考虑到电流检测电阻的阻值很低,任何额外的高载流阻抗都会导致显著的测量误差,导致电流并未达到所设定的电流限制阈值,电路就提前进入恒流模式。
  • BST1 / 2电容器的开关节点必须使用宽PCB线与SW1和SW2引脚Kelvin连接。
  • Kelvin将MP4247 VIN引脚与SWA漏极用宽PCB线连接。

电容的处理:

  • 将输入滤波器放置在底层以获得更好的EMI性能。
  • 将VCC解耦电容器尽可能靠近VCC。

散热处理:

  • PGND引脚连接到大面积铜皮,并添加多个过孔以提高热量散发。

 

有效的PCB布局对于正常运行和散热至关重要。布局和走线可以参考如图的官方指南:

图 顶层PCB参考设计

 

测试

 

USB PD输入电压测试

PD输入会由板上的协议芯片调整到20V,这样就得到了20V电压,实测电压19.65V。

DC输入电压测试

测试直流输入的输入范围约为4V-36V

输出电压调节精度测试

而输出端可调范围为1V~20V,精度10mV

输出电压纹波测试

1A输出时纹波约30mV;

2A输出时纹波约30mV;

3A输出时纹波约40mV;

4A输出时纹波约44mV;

5A输出时纹波约50mV;

输出电流测试

输出电流最高能到20V 5A持续输出,最大功率100W。

遇到的问题

在设计过程中遇到了一些问题:

问题1:芯片输出电压调高到18V以上,芯片就损坏。

最终定位是VCC引脚损伤,方法是通过对比异常芯片和正常芯片的引脚阻抗。检查发现一些问题,包括输入输出电容耐压值不够,VCC脚上多了一颗二极管等。

输出电容耐压值低,这个在设计的时候一定要考虑器件的各项参数以及降额使用。

 

问题2:在第一版设计中,ISEN+/-连接的采样电阻使用的是0402封装,在实际测试时发现从输出端输出电流最大只能到约1A。

在运行时由于这颗电阻是要过电流的,所以需要能承受更大的功率并将热量尽快散掉,所以推荐选择1206以上封装。

 

问题3:在第一版设计中,走线没有做优化和加宽,实际测试输出压降会很大。在第二版进行了优化,使用铜皮加宽处理和加层,将阻抗尽量降低。

图 第一版走线不够宽

优势&局限

总体来看,这颗芯片的性能还是非常强的,用于一些PD充电、车充和无线充电等场景是非常合适的,优点是集成度高,设计简单,官方提供了设计参考和注意事项。不足的话是没有电压电流的回读,不过内部提供了电流检测电路,可以用外部ADC来读取电压电流。

物料清单
附件下载
smart_power.rar
代码
团队介绍
硬禾评测实验室团队针对行业最新推出的元器件、开发/评估板卡、测试仪器、工具软件等进行使用评测,基于实际的设计体验来做出尽可能详实的分析,并将相应的设计资源分享给大家。
评论
0 / 100
查看更多
目录
硬禾服务号
关注最新动态
0512-67862536
info@eetree.cn
江苏省苏州市苏州工业园区新平街388号腾飞创新园A2幢815室
苏州硬禾信息科技有限公司
Copyright © 2024 苏州硬禾信息科技有限公司 All Rights Reserved 苏ICP备19040198号