项目/活动
资讯
毕业设计
电赛
云芯易绘
商城
Seeed专区
参考资料
仿真/工具
AI助手
发布项目
登录
/
注册
首页
>
文档笔记
>
器件
>
传感器
ACS712
收藏
分享
脑图
ACS712
基本信息
描述:全集成、基于霍尔效应的线性电流传感器 IC
Allegro MicroSystems, Inc.
器件类别:霍尔效应传感器
产品图片
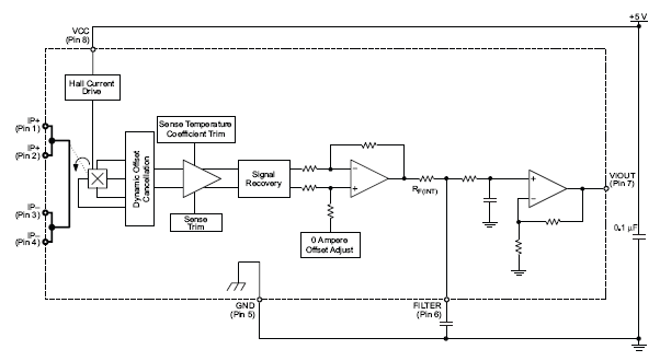
产品结构框图
产品特性
主要参数
封装
8-lead SOIC
资源链接
产品页面
数据手册
文章
技术文章
在找传感器设计方案或者应用吗?这里这里,全都是!
Magtron全球首发Quadcore电流传感器(组图)
光伏组串电流传感器的应用及迭代
基于TI_WEBENCH® Designer_微逆变器供电方案的设计
其它技术交流渠道
网站
社区
公众号:电子工程专辑
设计工具
库/模型
CAD库文件
官网库文件
Ultralibrian库文件
ACS712ELCTR-20A-T
ACS712ELCTR-05B-T
ACS712ELCTR-30A-T
SnapEDA库文件
ACS712ELCTR-20A-T
ACS712ELCTR-05B-T
设计参考
参考设计
参考设计简述:Robomaster机甲大师赛微型电流检测模块
原理图
PCB布局图
物料清单
成品图片
相关器件
ACS714
ACS723
购买渠道
样品申请
官网购买
现货分销商网站购买
BOM2BUY
Digikey
Arrow
Element14
授权分销商
快板(上海)微电子商贸有限公司
地址:海航保利国际中心3532室,中国重庆市渝中区,400010
联系电话:86-023-88592861
邮箱:allegrochina@allegromicro.com
阿罗(中国)电子贸易有限公司(上海代表处)
地址:BM洲际商务中心11楼,桐雨路100号,中国上海,200070
联系电话:+86 21 2215 2000
邮箱:sales.china@arrowasia.com
串行微电子(深圳)有限公司北京分公司
地址:北京北路生命科学园11号博雅中心大厦9楼,北京市昌平区,102206
联系电话:(86 10) 52801437
邮箱:info.nc@serialsystem.com
晨森电子北京分公司(经销商,快板产品)
地址:杜英大厦三楼08B室,海淀区知春路(甲)48号,中华人民共和国北京100086
联系电话:86-10-59792099
邮箱:carmen@mornsun.com.cn
评论
0 / 100
发表评论
查看更多
colorful
2019-08-26
2790
硬禾服务号
关注最新动态
0512-67862536
info@eetree.cn
江苏省苏州市苏州工业园区新平街388号腾飞创新园A2幢815室
苏州硬禾信息科技有限公司
友情链接
STEP小脚丫
纳芯微电子
Copyright © 2024 苏州硬禾信息科技有限公司 All Rights Reserved 苏ICP备19040198号