项目/活动
资讯
毕业设计
电赛
云芯易绘
商城
Seeed专区
参考资料
仿真/工具
AI助手
发布项目
登录
/
注册
首页
>
文档笔记
>
器件
>
模拟链路
LT8350——超低功耗,D 类音频放大器
收藏
分享
脑图
SSM6515
基本信息
描述:SSM6515 是一款完全集成的高效单声道 D 级音频放大器,具有非常适合在无线耳机中使用的数字输入。
厂商:ADI
器件类别:D类音频放大器
产品图片
产品引脚图
产品结构框图
产品特性
灵活的数字增益调整
隔直流高通滤波器(带可编程转折频率)
高性能模式下典型空闲功耗为 1.55 mW
用于降低功耗的低功耗模式
灵活的输出增益限制器和削波
利用零数字输入自动关断
短路保护
爆音与喀哒声抑制
用户可选的超低 EMI 发射模式
上电复位
无滤波器数字输入,具有已针对麦克风驱动器优化的 3 级 Σ-Δ 调频的单声道差分输出 D 类放大器
1.8 V 单电源供电
主要参数
80 mW 输出功率,16 Ω 负载,THD + N 为 <0.1%
有效值噪声为 2.57 μV,A 加权信噪比为 113 dB,动态范围
30 mW 时 THD + N 为 0.003%,1 kHz 输出,32 Ω 负载
采用 I2C 控制,具有多达 4 个引脚可选地址,或独立运行
多种串行数据格式
时分复用、I2S 或左对齐从属模式
PDM 输入工作频率范围为 2.8224 MHz 至 12.288 MHz
支持 8 kHz 至 768 kHz 的采样率
3.9 μs 延迟,输入为 6 MHz PDM
1.8 V PVDD 电源
1.2 V 至 1.8 V IOVDD 电源
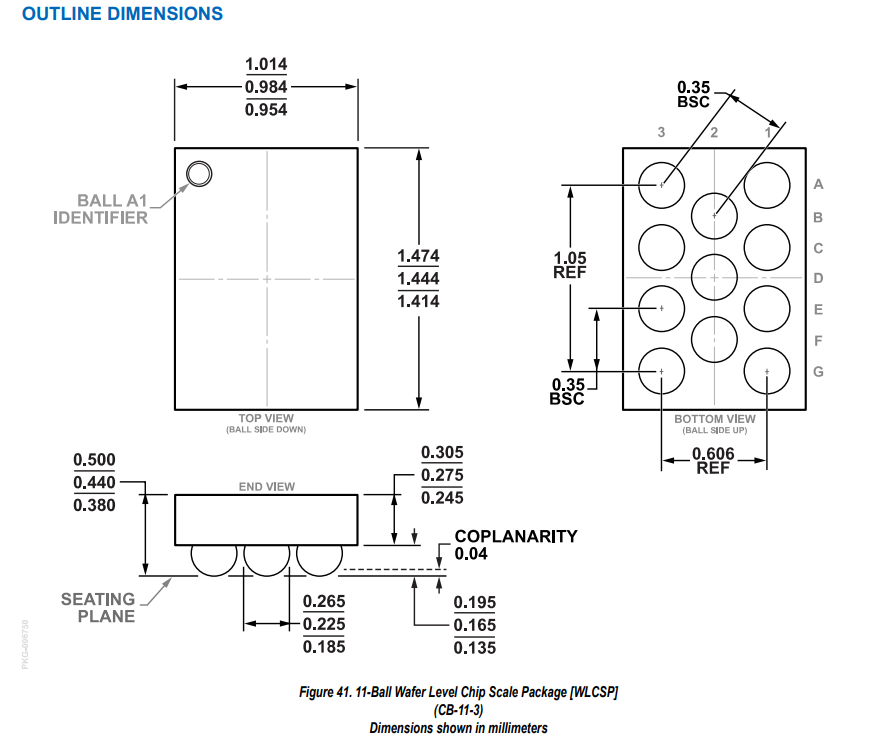
11 球 0.984 mm × 1.444 mm 0.35 mm 间距 WLCSP
产品应用
无线耳机
主动降噪耳机
智能手机听筒扬声器
助听器
便携式电子产品
领域
可听戴设备和可穿戴设备
个人电子设备
封装
资源链接
产品页面
数据手册
用户手册
文章
技术文章
SSM6515超低功耗D类音频放大器解决方案
文章来源:永阜康科技
微信公众号文章
进化论“芯”说丨从0到1再到N,带您回顾主动降噪发展历程
文章来源:亚德诺半导体公众号
其它技术交流渠道
ADI技术支持
EngineerZone中文技术论坛
设计工具
库/模型
CAD库文件
官网库文件
Ultralibrian库文件
设计参考
参考设计
典型应用电路
设计简述:图 40 显示了使用单通道的典型应用I2S/TDM 输入和 I2C 控制。 PVDD 电压由外部提供。数字输入数据可以是 2 通道 I2S 或多通道 TDM格式,并且必须在 SAI 控件中选择所需的格式寄存器。上电时,设备保持断电状态,除非处于独立状态模式。要启用放大器,SPWDN 位必须设置为 0。一旦该位设置为 0,放大器将打开并开始输出交换。通过向 SOFT_FULL_RST 写入 1,可以将设备重置为默认设置。通过向 SOFT_RST 写入 1,可以在保持寄存器设置的同时复位器件。默认情况下,高通滤波器被禁用以实现最低功耗和最低延迟。可以通过将 DAC_HPF_EN 寄存器设置为 1 来启用高通滤波器。可以读取故障状态寄存器 0x13 以检查运行期间的任何故障情况
评估板信息
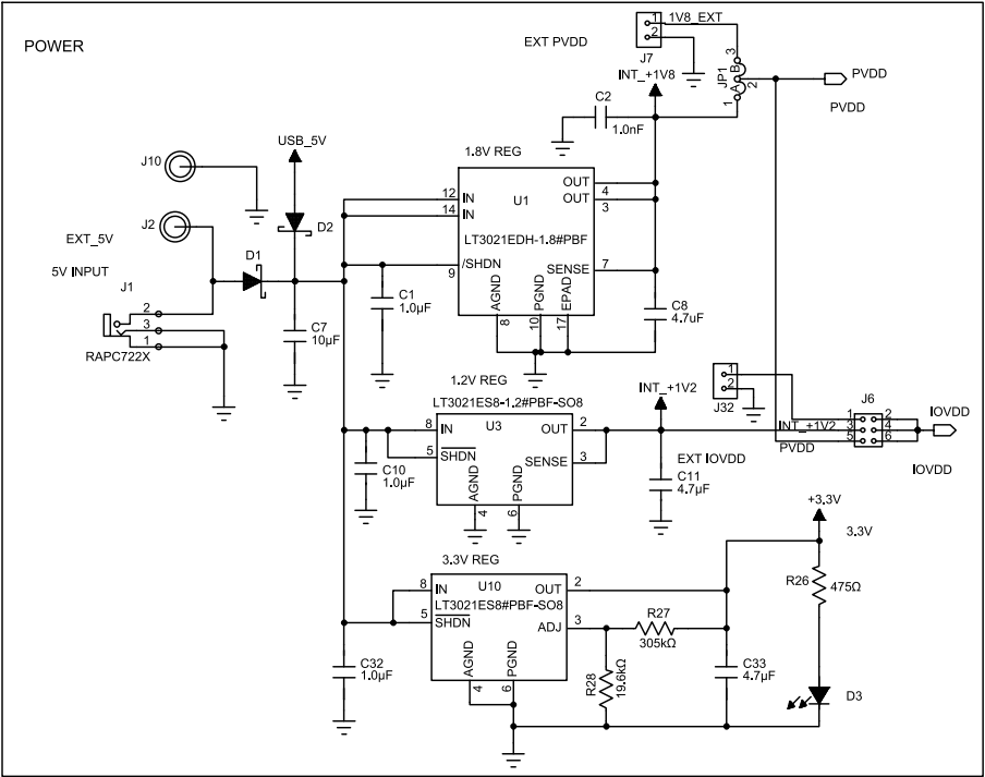
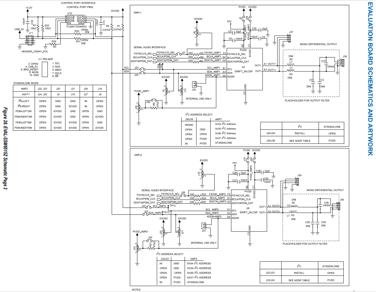
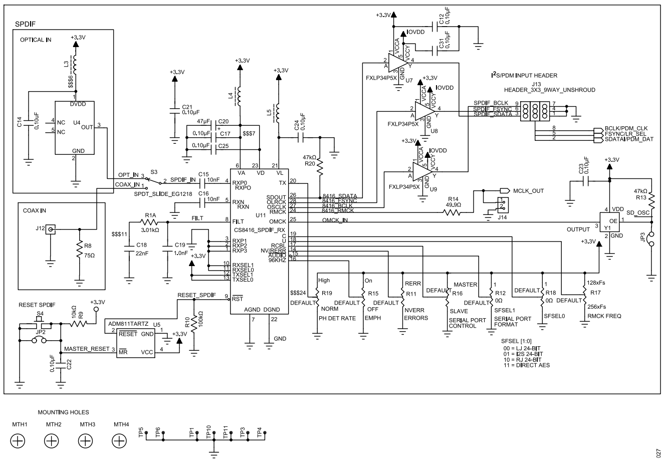
评估板型号:EVAL-SSM6515
评估板图片
评估板介绍
VAL-SSM6515Z 提供对 SSM6515 上所有模拟和数字输入/输出的访问。
通过 ADI 公司的SigmaStudio® 软件对SSM6515放大器进行控制
用户手册
原理图
类似器件(D类音频放大器)
SSM3582A
SSM3525
SSM3582
SSM3515
SSM4567
购买渠道
官网样片申请及购买
现货分销商网站购买
BOM2BUY
Digikey
Mouser
Arrow
办事处与代理商
ADI 中国技术支持中心:4006-100-006
Email:china.support@analog.com
评论
0 / 100
发表评论
查看更多
迪迦。
2022-07-12
1369
音频放大器
硬禾服务号
关注最新动态
0512-67862536
info@eetree.cn
江苏省苏州市苏州工业园区新平街388号腾飞创新园A2幢815室
苏州硬禾信息科技有限公司
友情链接
STEP小脚丫
纳芯微电子
Copyright © 2024 苏州硬禾信息科技有限公司 All Rights Reserved 苏ICP备19040198号