内容介绍
内容介绍
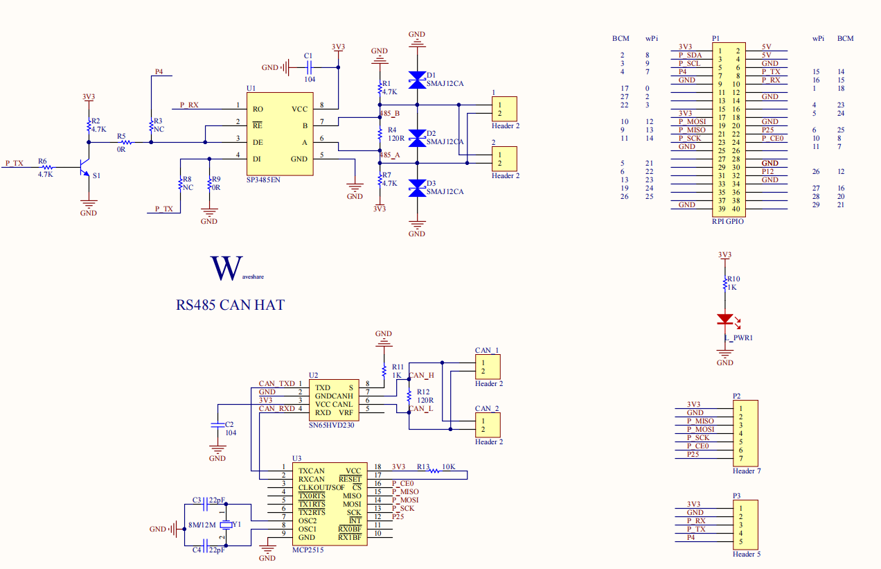
项目来源:RS485 CAN HAT
RS485 CAN HAT 是微雪电子为树莓派开发的一款的带 RS485 和 CAN 通信功能的扩展板,具备 RS485、CAN 通信功能。基于Raspberry Pi 40pin GPIO接口,适用于Raspberry Pi系列主板,具备CAN功能,使用SPI接口CAN控制器MCP2515,搭配收发器SN65HVD230,具备RS485功能,使用UART控制,半双工通讯,收发器为SP3485,板载TVS(瞬态电压抑制管),RS485通讯可有效抑制电路中的浪涌电压和瞬态尖峰电压,防雷防静电,预留控制接口,方便其他控制器控制,提供完善的配套资料手册(提供wiringPi与python例程)。工作电压: 3.3V,CAN控制芯片: MCP2515,CAN收发器: SN65HVD230,485收发器: SP3485,产品尺寸: 65mmx30mm,固定孔通经: 3.0mm
附件下载
代码文件-RS485_CAN_HAT_Code.zip
代码文件-RS485_CAN_HAT_X3.zip
其他文件-MCP2515.pdf
其他文件-SN65HVD230.pdf
其他文件-SP3481_SP3485.pdf
原理图文件-RS485_CAN_HAT_Schematic.pdf
结构设计文件-RS485_CAN_HAT_3D_Drawing.zip
原理图PDF
全屏
评论
0 / 100
查看更多
