采用隔离式 Fly-Buck 电源的半桥 MOSFET 驱动器参考设计
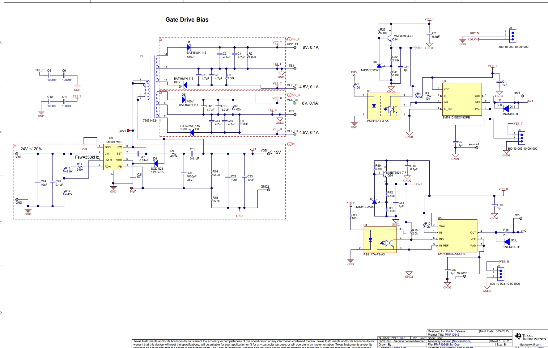
PMP10645 参考设计适合使用反激式电源来驱动半桥的 SM74101 mosfet 驱动器。SM74101 是一款体积很小的 7A mosfet 驱动器,支持 3A 拉电流和 7A 灌电流。LM5017 隔离式输出反激式电源具有四个输出,用于在电机驱动或逆变器应用中提供栅极驱动器偏置。用户还可以使用跳线来设置单极或双极 PWM 栅极驱动器。 特性 3A 拉电流和 7A 灌电流 可以使用跳线来设置单极或双极 PWM 栅极驱动器 延迟时间短,上升和下降时间短 提供用于驱动半桥的信号和电源 反激式恒定导通时间,无需环路补偿 可以在 24V±20% 范围内宽松调节输入 此电路设计经过测试并包含测试结果  
标签
隔离式 Fly-Buck 电源
半桥 MOSFET 驱动
栅极驱动器偏置
Texas Instruments Incorporated
更新2023-12-27
41

内容介绍

PMP10645 参考设计适合使用反激式电源来驱动半桥的 SM74101 mosfet 驱动器。SM74101 是一款体积很小的 7A mosfet 驱动器,支持 3A 拉电流和 7A 灌电流。LM5017 隔离式输出反激式电源具有四个输出,用于在电机驱动或逆变器应用中提供栅极驱动器偏置。用户还可以使用跳线来设置单极或双极 PWM 栅极驱动器。

特性
  • 3A 拉电流和 7A 灌电流
  • 可以使用跳线来设置单极或双极 PWM 栅极驱动器
  • 延迟时间短,上升和下降时间短
  • 提供用于驱动半桥的信号和电源
  • 反激式恒定导通时间,无需环路补偿
  • 可以在 24V±20% 范围内宽松调节输入
  • 此电路设计经过测试并包含测试结果

 

软硬件
元器件
SM74101SDX/NOPB
用于双电源操作、具有输入接地的 3A/7A 单通道栅极驱动器
LM431CCM3X
精度为 2%、1% 或 0.5% 的可调精密齐纳并联稳压器
LM5017MR/NOPB
7.5V-100V 宽输入电压、600mA 恒定导通时间同步降压稳压器
PS9117A-F3-AX
输入类型:DC 共模瞬变抗扰度CMTI:15kV/us 数据速率:10Mbit/s 传播延迟tpLH/tpHL:75ns;75ns 电源电压:4.5V~5.5V
MMBT3904
NPN型,40伏,0.2安,SOT23封装
附件下载
Bill of materials (BOM)-TIDRF23.pdf
Gerber file-TIDCAE2.zip
Schematic-TIDRF22.pdf
原理图PDF
全屏
评论
0 / 100
查看更多
硬禾服务号
关注最新动态
0512-67862536
info@eetree.cn
江苏省苏州市苏州工业园区新平街388号腾飞创新园A2幢815室
苏州硬禾信息科技有限公司
Copyright © 2024 苏州硬禾信息科技有限公司 All Rights Reserved 苏ICP备19040198号