内容介绍
内容介绍
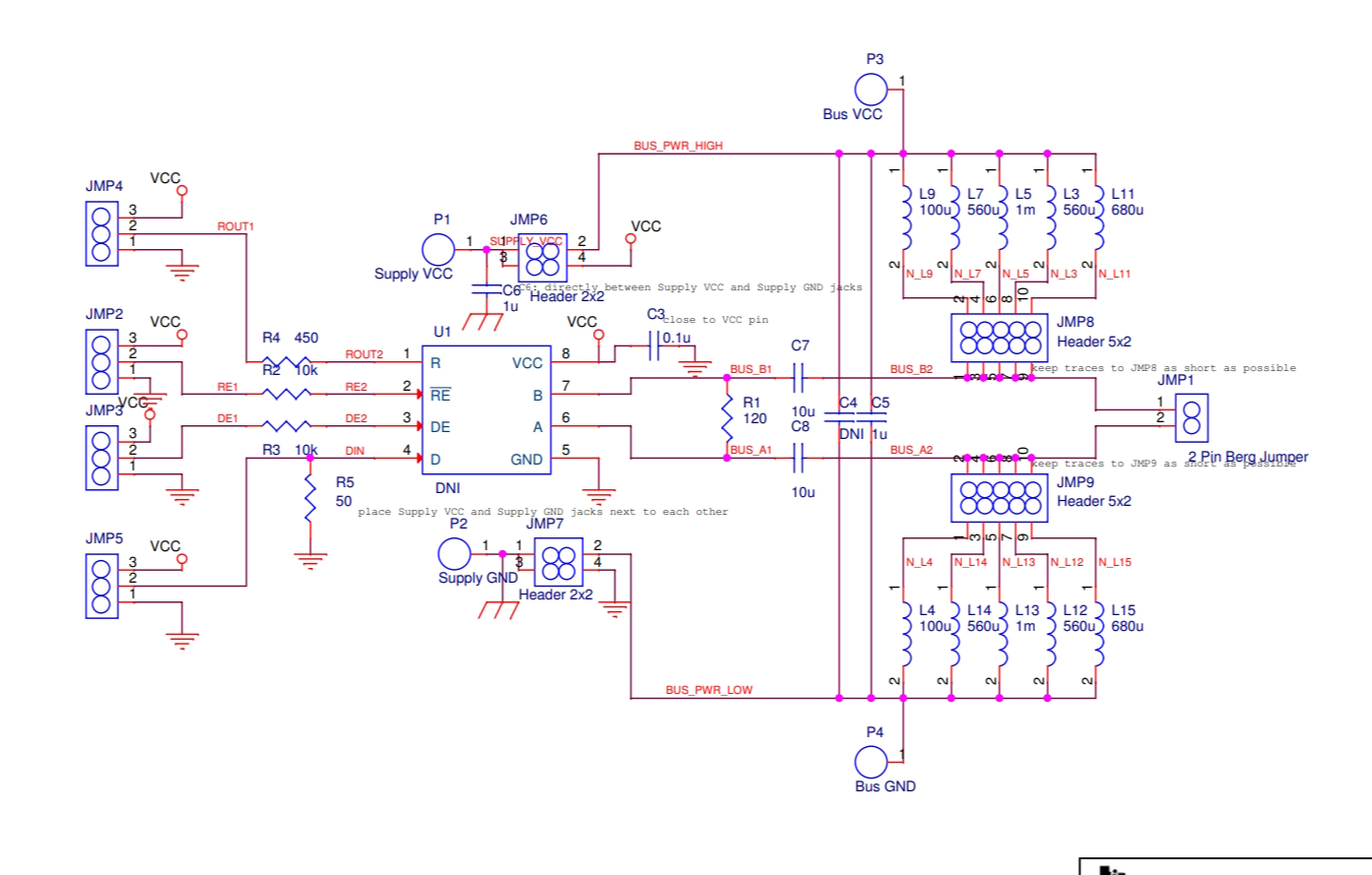
项目来源:RS-485 总线供电参考设计
此设计展示了总线供电型 RS-485 应用的实现方式,可评估直流电源的不同滤波器。这可为单独的电源接线节省成本和空间。 实现了一种全新的通过开关键控调制在电力线上传输 RS-485 信号的首选方法。通过集成调制和解调电路, 可提高所传输基带数据的频率成分。因此,可简化标准通用异步接收器-发送器(通常用于 RS-485)的直流和交流耦合以及系统侧接口,无需特殊编码,适用于低数据速率应用。此升级方法适用于直流和交流电源,无需在微控制器中进行特殊编码。
特性
- 用于半双工 RS-485 的总线供电
- 评估不同的滤波器
- 电路板可配置为主板或从板
附件下载
Bill of materials (BOM)-TIDREX9.pdf
Design Guide-TIDU993.pdf
Gerber file-TIDCAC2.zip
Schematic-TIDREX8.pdf
原理图PDF
全屏
评论
0 / 100
查看更多
