内容介绍
内容介绍
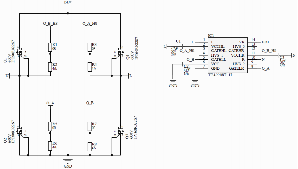
KIT_ACT_BRD_S7_4PIN是一款采用Infineon的CoolMOS™ S7技术的有源全桥评估板,设计用于替换标准功率因数校正(PFC)转换器中的二极管桥式整流器。这款评估板利用CoolMOS™ S7的22mΩ RDS(on)特性,通过集成控制和驱动电路于单一芯片上,实现了与标准二极管桥引脚兼容的4引脚设计,简化了线路整流过程并提升了效率。
附件下载
其他文件-Evaluation board KIT_ACT_BRD_S7_4PIN-Infineon-Evaluation_board_KIT_ACT_BRD_S7_4PIN-ApplicationNotes-v01_00-EN.pdf
其他文件-IPT60R022S7-Infineon-IPT60R022S7-DataSheet-v02_01-EN.pdf
其他文件-Important safety and operating instructions-Infineon-Board_safety_and_operating_instructions-AdditionalProductInformation-v01_00-EN.pdf
评论
0 / 100
查看更多
