内容介绍
内容介绍
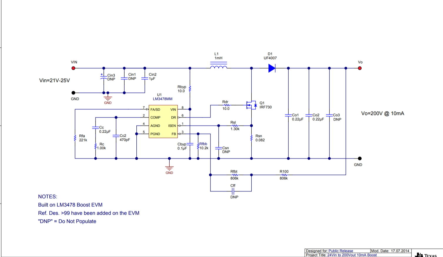
当输出与输入之间需要高电压比时,通常很难选择合适的拓扑结构。鉴于成本原因,本设计采用了最简单的升压转换器。此转换器在 DCM 模式下运行,因此可避免二极管 Trr(反向恢复时间);此转换器还表现出了良好的效率。
特性
- 尽管具有较高的输出/输入电压比,但可提供良好的效率
- 简单的低成本解决方案
附件下载
Bill of materials (BOM)-TIDRE39.pdf
Schematic-TIDRE38.pdf
原理图PDF
全屏
评论
0 / 100
查看更多

当输出与输入之间需要高电压比时,通常很难选择合适的拓扑结构。鉴于成本原因,本设计采用了最简单的升压转换器。此转换器在 DCM 模式下运行,因此可避免二极管 Trr(反向恢复时间);此转换器还表现出了良好的效率。