内容介绍
内容介绍
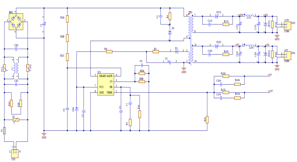
REF_5BR3995BZ_16W1 是一款基于 ICE5BR3995BZ 的辅助电源参考设计,采用反激式拓扑结构。作为英飞凌第五代固定频率 CoolSET 系列的一部分,这款电源设计能够承受高达 264 VAC 的宽输入电压范围。它提供三个非隔离输出:15 V/150 mA、12 V/900 mA 和 5 V/300 mA。得益于集成的 950 V MOSFET,该设计适用于不稳定的电网环境,增强了系统的稳定性和可靠性。
附件下载
其他文件-Altium design files for REF_5BR3995BZ_16W1 non-isolated flyback-Infineon-REF_5BR3995BZ_16W1-PCBDesignData-v01_00-EN.zip
其他文件-Calculation tool fixed-frequency CoolSET 5th generation flyback DIP package - ICE5xRxxxxxZx-Infineon-CalculationTool_fixed-frequency_5th_generation_CoolSET_ICE5xRxxxxxZx-DevelopmentTools-v01_10-EN.xlsm
其他文件-Data Sheet ICE5BR4780BZ, ICE5BR2280BZ, ICE5AR2280CZ, ICE5AR3995BZ, ICE5BR3995BZ, ICE5BR3995CZ-Infineon-ICE5xRxxxxxZ-DataSheet-v01_10-EN.pdf
其他文件-Important safety and operating instructions-Infineon-Board_safety_and_operating_instructions-AdditionalProductInformation-v01_00-EN.pdf
参考设计文件-Design guide 5th generation fixed-frequency CoolSET - ICE5ARxxxxBZS-Infineon-Design_guide_5th_generation_fixed-frequency_CoolSET_ICE5xxxxBZS-AdditionalTechnicalInformation-v01_01-EN.pdf
参考设计文件-Reference board REF_5BR3995BZ_16W1 16 W non-isolated auxiliary power supply for outdoor air-conditioner using ICE5BR3995BZ-Infineon-Reference_board_REF_5BR3995BZ_16W1-ApplicationNotes-v01_00-EN.pdf
评论
0 / 100
查看更多
