内容介绍
内容介绍
项目来源:PROFETPLUS MOTHERBRD
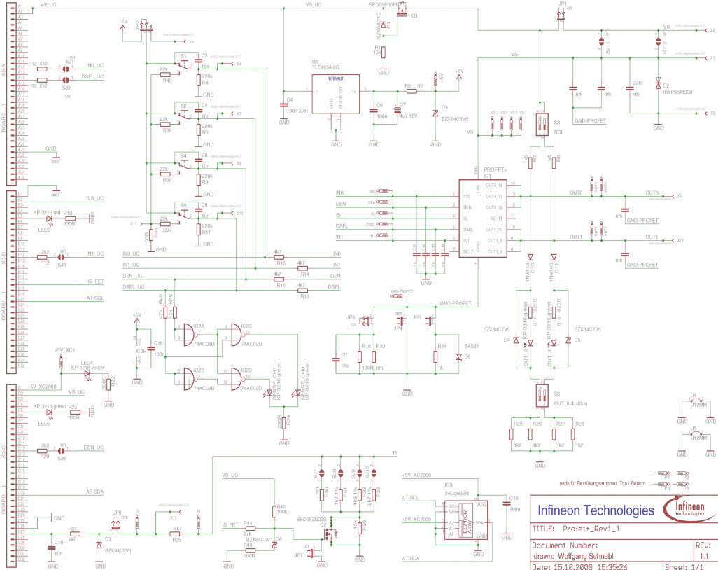
PROFET™+ 演示板(Demoboard)是为 PROFET™+ 系列设备设计的测试平台,适用于 12V 和 24V 产品系列。该演示板包括一个母板和可插在母板上的女儿板。提供香蕉连接器以便连接电源线。母板上集成了 PROFET™+ 设备的完整应用电路,并实现了一些附加功能,比如允许将多个演示板连接到单一测试设置中。这使得用户能够方便地评估整个 PROFET™+ 家族的设备,包括对电阻性、感性和容性负载的评估。
附件下载
其他文件-PROFETPLUS MOTHERBRD-Profet+_Demoboard_V14.pdf
评论
0 / 100
查看更多
