内容介绍
内容介绍
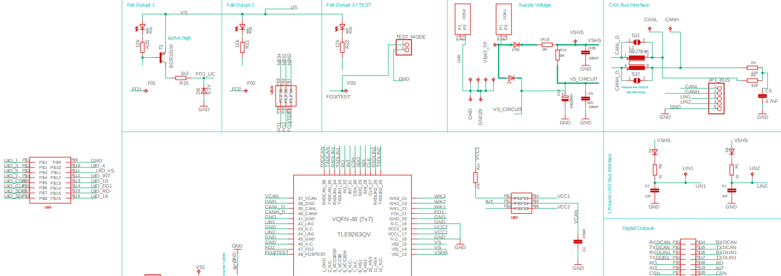
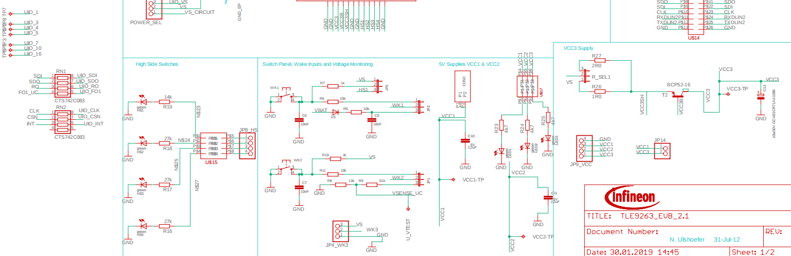
本演示板是为中档 SBC 产品系列设计的评估工具,旨在加速设计阶段的设备评估过程。它配备了 TLE9263-3BQX V33,这是代表性产品系列的超集组件。通过连接到“UIO STICK”(Power Easy Kit Lite),评估板能够通过 USB 与计算机通信,并利用强大且用户友好的图形用户界面(GUI)进行控制和管理。
附件下载
其他文件-Generic IBIS model for SBC-Infineon-Generic_SBC_IBIS-SimulationModels-v01_00-EN.zip
其他文件-Mid Range+ SBC Evaluation Board - Getting Started-Infineon-TLE9263_Evaluation_Kit-UserManual-v01_00-EN.pdf
评论
0 / 100
查看更多
